Damit eine LED vor Ausfällen geschützt ist, müssen Schutzmechanismen bereits im Design erfolgen. Neben einem thermischen und mechanischen Schutz kommt es auch auf ESD- und Überspannugnsschutz an.
LED-Schaltungsschutz: Damit die Leuchtdioden nicht durch Überspannung oder ESD gefährdet sind, müssen Entwickler bereits beim Design Schutzmaßnahmen einbauen.
Eine Leuchtdiode (LED) verspricht dank der Halbleiter-Konstruktion eine lange Lebensdauer. Auf dem Markt gibt es viele verschiedene LED-Typen mit einer hohen Lichtstärke. Deshalb werden die LEDs in der Flächenbeleuchtung verstärkt eingesetzt. Obwohl LED-Beleuchtung eine viel längere Lebensdauer verspricht als die ehemaligen Glühfadenlampen oder auch die Leuchtstofftechniken, sollte die LED-Technik nicht frühzeitig ausfallen.
Eingeschränkte Lebensdauer von LED-Leuchtmitteln haben zudem negative Auswirkungen auf die Reputation eines Herstellers. Sei es durch Online-Bewertungen und Mundpropaganda: Sie vermitteln dem Markt schnell, wie gut verschiedene Marken in Bezug auf Zuverlässigkeit abschneiden.
Überspannung wird für die LED gefährlich
Doch warum können LED-Leuchtmittel ausfallen? Obwohl ihr Ruf als zuverlässiger Halbleiter in den letzten Jahren deutlich zugelegt hat, können sie doch sehr anfällig sein. Ein wichtiger Grund für einen frühzeitigen Ausfall sind Schäden an den LEDs selbst, die durch transiente Überspannungen aus vielen möglichen Quellen verursacht werden können.
LEDs werden häufig mit Niederspannung betrieben, um beispielsweise als ein Signallicht zu arbeiten. In solch einer Umgebung sind sie eher selten einer schädlichen Überspannung ausgesetzt. Doch genau hier unterschätzen Entwickler häufig das Risiko für die verwendeten LEDs, wenn sie in raueren und anspruchsvolleren Anwendungen wie in Außenbeleuchtungen eingesetzt werden.
Mechanische und thermische Ausfälle einer LED
Wie kann sich eine LED vor einem möglichen Ausfall schützen? Dabei helfen der LED sowohl mechanische als auch thermische Ausfallmechanismen. Wird eine LED bei voller Leistung über einen längeren Zeitraum betrieben, so erzeugt sie eine große Menge an Wärmeenergie. Als die LED noch über Drähte mit ihrem Gehäuse verbunden war, konnte das zu Beschädigungen führen. Wenn die Metalldrähte durch die Hitze oxidieren, werden sie mit der Zeit spröde. Das wiederum erhöht die Wahrscheinlichkeit eines LED-Ausfalls, vor allem dann, wenn die LED Vibrationen ausgesetzt ist. Andere Ursachen für LED-Ausfälle sind wie bei anderen Halbleitern elektrostatische Entladungen (ESD) oder Überspannungen, die durch Gewitter (Blitze) in der Nähe verursacht werden.
Ein weiteres Problem ist, wenn bei einer LED-Kette eine einzelne LED ausfällt. Für gewöhnlich werden LEDs in Reihe geschaltet und von einer Konstantstromquelle auf die gewünschte, für die Anwendung erforderliche Helligkeit, Farbe und Intensität gebracht. Entwickler bevorzugen die Reihenschaltung, da sie für ein gleichmäßigeres Verhalten der LEDs in der Kette sorgt und eine einheitliche Helligkeit bietet. Ein offener Stromkreis in einer einzelnen LED in einer Kette, der möglicherweise durch den Ausfall einer einzelnen Drahtverbindung verursacht wird, kann zum Ausfall der gesamten Kette führen.
Bei einer Straßenbeleuchtung oder Beleuchtung von Landebahnen auf Flughäfen kann der Ausfall der Kette das Licht dämpfen oder ganz ausschalten. Das wiederum führt zu einem Sicherheitsrisiko. Ein Displays aus LEDs ist weniger funktionskritisch. Allerdings führen die weißen Punkte, die durch Kettenausfälle verursacht werden, zu Beschwerden und erhöhen die Kosten für häufigere Wartungseinsätze.
Das Design schützt die LED vor einem Ausfall
Ein typischer Schaltungsaufbau für eine LED-Beleuchtungssystem. Es zeigt die Bereiche des Schaltkreisschutzes sowohl für den Wechselstrom und den Gleichstromanteil sowie für die LED selbst.
(Bild: Farnell)
Wird eine Schaltung für eine LED geplant, so kann die sorgfältige Planung im Vorfeld einen Ausfall abfangen oder sogar vermeiden. Viele Systeme verfügen über einen gewissen ESD- und Überspannungsschutz, der sich jedoch häufig auf die Stromversorgungseingänge konzentriert. Der AC-Eingang ist ein zentraler Teil, der geschützt werden muss. In einer Schaltung für LED gibt es drei Bereiche, in denen ein Schaltungsschutz erforderlich ist. Neben dem AC-Eingang müssen auch die DC-Seite der Stromversorgung und die LEDs selbst geschützt werden. Entwickler sollten alle verschiedenen Schutzarten berücksichtigen, die an jeder Stelle in der Schaltung erforderlich sind. Der Ausfall einer einzigen LED oder gar der gesamten LED-Kette lässt sich recht einfach vermeiden. Dafür ist parallel zu jeder LED in der Kette ein Open-LED-Schutz zu platzieren.
Eine Art von Bauelement, das als Open-LED-Schutz fungieren kann, ist ein elektronischer Shunt. Dieser wirkt als Stromnebenschluss für den geöffneten Schaltkreis und ermöglicht den Stromfluss zu den verbleibenden LEDs in der Kette. Der Shunt ist ein Baustein mit zwei Anschlüssen, der automatisch zurückgesetzt wird, wenn die offene LED-Verbindung sich später selbst repariert oder ersetzt wird. Ein gutes Design für einen Shunt-Schutz ist ein spannungsgesteuerter Schalter mit einem Leckstrom von wenigen Mikroampere. Sobald sich eine LED öffnet, liegt im Stromkreis genügend Spannung an, um den Schutzbaustein in den Durchlasszustand zu versetzen.
Stand: 08.12.2025
Es ist für uns eine Selbstverständlichkeit, dass wir verantwortungsvoll mit Ihren personenbezogenen Daten umgehen. Sofern wir personenbezogene Daten von Ihnen erheben, verarbeiten wir diese unter Beachtung der geltenden Datenschutzvorschriften. Detaillierte Informationen finden Sie in unserer Datenschutzerklärung.
Einwilligung in die Verwendung von Daten zu Werbezwecken
Ich bin damit einverstanden, dass die Vogel Communications Group GmbH & Co. KG, Max-Planckstr. 7-9, 97082 Würzburg einschließlich aller mit ihr im Sinne der §§ 15 ff. AktG verbundenen Unternehmen (im weiteren: Vogel Communications Group) meine E-Mail-Adresse für die Zusendung von redaktionellen Newslettern nutzt. Auflistungen der jeweils zugehörigen Unternehmen können hier abgerufen werden.
Der Newsletterinhalt erstreckt sich dabei auf Produkte und Dienstleistungen aller zuvor genannten Unternehmen, darunter beispielsweise Fachzeitschriften und Fachbücher, Veranstaltungen und Messen sowie veranstaltungsbezogene Produkte und Dienstleistungen, Print- und Digital-Mediaangebote und Services wie weitere (redaktionelle) Newsletter, Gewinnspiele, Lead-Kampagnen, Marktforschung im Online- und Offline-Bereich, fachspezifische Webportale und E-Learning-Angebote. Wenn auch meine persönliche Telefonnummer erhoben wurde, darf diese für die Unterbreitung von Angeboten der vorgenannten Produkte und Dienstleistungen der vorgenannten Unternehmen und Marktforschung genutzt werden.
Meine Einwilligung umfasst zudem die Verarbeitung meiner E-Mail-Adresse und Telefonnummer für den Datenabgleich zu Marketingzwecken mit ausgewählten Werbepartnern wie z.B. LinkedIN, Google und Meta. Hierfür darf die Vogel Communications Group die genannten Daten gehasht an Werbepartner übermitteln, die diese Daten dann nutzen, um feststellen zu können, ob ich ebenfalls Mitglied auf den besagten Werbepartnerportalen bin. Die Vogel Communications Group nutzt diese Funktion zu Zwecken des Retargeting (Upselling, Crossselling und Kundenbindung), der Generierung von sog. Lookalike Audiences zur Neukundengewinnung und als Ausschlussgrundlage für laufende Werbekampagnen. Weitere Informationen kann ich dem Abschnitt „Datenabgleich zu Marketingzwecken“ in der Datenschutzerklärung entnehmen.
Falls ich im Internet auf Portalen der Vogel Communications Group einschließlich deren mit ihr im Sinne der §§ 15 ff. AktG verbundenen Unternehmen geschützte Inhalte abrufe, muss ich mich mit weiteren Daten für den Zugang zu diesen Inhalten registrieren. Im Gegenzug für diesen gebührenlosen Zugang zu redaktionellen Inhalten dürfen meine Daten im Sinne dieser Einwilligung für die hier genannten Zwecke verwendet werden. Dies gilt nicht für den Datenabgleich zu Marketingzwecken.
Recht auf Widerruf
Mir ist bewusst, dass ich diese Einwilligung jederzeit für die Zukunft widerrufen kann. Durch meinen Widerruf wird die Rechtmäßigkeit der aufgrund meiner Einwilligung bis zum Widerruf erfolgten Verarbeitung nicht berührt. Um meinen Widerruf zu erklären, kann ich als eine Möglichkeit das unter https://contact.vogel.de abrufbare Kontaktformular nutzen. Sofern ich einzelne von mir abonnierte Newsletter nicht mehr erhalten möchte, kann ich darüber hinaus auch den am Ende eines Newsletters eingebundenen Abmeldelink anklicken. Weitere Informationen zu meinem Widerrufsrecht und dessen Ausübung sowie zu den Folgen meines Widerrufs finde ich in der Datenschutzerklärung, Abschnitt Redaktionelle Newsletter.
Ein Vorteil dieses Schutztyps ist die eingebaute Störfestigkeit gegenüber Stoßspannungen. Die LED wird bei einer Stoßspannung überbrückt, wenn beispielsweise in der Nähe durch einen Blitz eine Überspannung ausgelöst und somit ein ESD-Ereignis eingetreten ist. Beispiele für solche elektronischen Shunts bietet Farnell mit der PLED-Produktfamilie. Die Bausteine aus der Produktreihe schützen eine LED auch vor versehentlicher Verpolung.
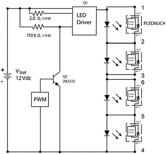
Elektronische Shunts und wie sie spezifiziert werden
Die Bausteine der Serie PLED schützen LED-Schaltungen von ESD und Überspannung.
(Bild: Littelfuse)
Die elektronischen Shunts aus der Familie PLED des Herstellers Littelfuse sind relativ einfach zu spezifizieren. Mit Parametern wie Durchlassspannung und Durchlassstrom und dem in den LED-Ketten verwendeten Anschlussschema müssen lediglich die Größe des PLED-Bausteins und sein Schutzverhältnis bestimmt werden. Der PLED-Schaltstrom muss kleiner sein als der von der Konstantstromquelle bereitgestellte Wert. Ebenfalls kleiner muss die Schaltspannung im Vergleich zur Bürdenspannung (maximale Spannung der Stromquelle) sein. Sie ist die maximale Ausgangsspannung bei geöffnetem Schaltkreis, welche durch die Stromversorgung der LED-Kette bereitgestellt wird.
Danach wird die Anzahl der durch einen einzelnen PLED-Baustein geschützten LEDs bestimmt. Denn es ist besser, wenn nur eine LED in einer Gruppe ausfällt als die gesamte LED-Leuchte. Der Baustein PLED6 schützt eine LED, indem er bei einer Spannung von 6 V auslöst. Bei einer Spannung von 9 V löst der Baustein PLED9 aus. Damit eignet sich der Baustein für den Betrieb von zwei LEDs. Der Baustein PLED13 kann wiederum mit einer Gruppe von drei LEDs verwendet werden. Andere Bauelemente, die möglicherweise zum Schutz bei offenen LEDs verwendet werden könnten, weisen häufig Nachteile auf. Beispielsweise lassen sich ein gesteuerter Siliziumgleichrichter (SCRs, Thyristor) und eine Zenerdiode (Z-Diode) in der Schaltung als Schutzbauelemente verwenden. Mit einer Z-Diode lässt sich ein sehr effektiver ESD- und Blitzschutz sowie Verpolungsschutz integrieren.
Allerdings würde die Z-Diode in der tatsächlichen Anwendung nur einen kurzen Bestand haben: Wenn der Strom für die LED-Kette eingeschaltet ist, wird die Z-Diode schnell überlastet und ihre Lebensdauer verkürzt sich wiederum. Ein Siliziumgleichrichter schützt zwar bei offenen LEDs, jedoch nicht vor ESD und Blitzüberspannungen und bietet auch keinen Schutz vor einer Verpolung. Ein Siliziumgleichrichter ist in der Regel größer und hat eine sperrigere Bauform. In LED-Leuchten mit hoher Helligkeit und bei denen die einzelnen LEDs dicht nebeneinander liegen, lässt sich der größere Gleichrichter nur schwer verbauen.
Wie der AC-Eingang geschützt werden kann
Für die Auswahl des Schutzes des AC-Eingangs sollte man berücksichtigen, dass der Eingang bei einer Überspannung durch Blitzschläge durch seine Lage am Eingang am anfälligsten ist. Alle Schutzbausteine müssen entsprechend robust sein, um sicheren Schutz bei Blitzüberspannungen zu bieten. Mindestens 3 kA sind erforderlich, besser sind 6 kA. Die Ansprechzeit muss ebenfalls kurz sein, um Schäden in nachgeschalteten Bausteinen zu begrenzen. Zu den Auswahlkriterien für die Netzsicherung für den AC-Eingang gehören die Spannung und der Strom sowie das I²T-Grenzlastintegral. Der dritte Parameter gibt an, wie viel Energie das Sicherungselement standhält, bevor es sich öffnet. Infolgedessen haben verzögerte Sicherungen höhere I²T-Grenzlastintegralwerte als schneller auslösende Sicherungen. Zusätzlich erhöht sich der I²T-Wert proportional zum Nennstrom der Sicherung.
Eine weitere Schlüsselkomponente für die AC-Stromversorgung ist ein Überspannungsbegrenzer (TVS) oder ein Metalloxid-Varistor (MOV), mit dem Überspannungen von empfindlichen Bauelementen abgeleitet werden. Ein entscheidendes Bauelement befindet weiter nachgelagert im DC-Abschnitt, die Hochspannungs-DC-Sicherung, die bei Überstromereignissen öffnet. Ein sekundärer TVS im DC-Abschnitt schützt zusätzlich vor Überspannungen und verhindert so Schäden an der Steuerelektronik des Leistungswandlers und begrenzt die Menge an schädlicher Ladung, die zu den LED-Ketten selbst gelangen kann.