Treiberbausteine Gedimmtes Licht – Lösungen für das LED-Leuchtendesign
Digi-Key bietet verschiedene Bausteine, um damit LEDs zu dimmen. In unserem Beitrag geben wir einen Überblick, welche Lösungen es zum Dimmen in der LED-Beleuchtung gibt.
Anbieter zum Thema

Die Dimm-Performance von LED-Lampen in älteren Triac-basierten Dimmern ist heutzutage eine der größten Herausforderungen der LED-Beleuchtungsdesigner. In vielen Fällen kommt es zu einem Flackern der LED. Hinzu kommt, dass der Dimmbereich im Vergleich zu Glühlampen eingeschränkt wird. Das Problem ist, dass Dimmer auf Basis von Triac für den Einsatz in Glühlampen mit resistiven Lasten konzipiert wurden. Wenn LEDs mit den Dimmern verwendet wurden, verursachte der niedrige Strombedarf zusammen mit der nicht-resistiven Art der Komponenten das intermittierende ein- und ausschalten des Triacs, welches die flackernde Wirkung erzeugt.
Damit es nicht zum Flackern der LED kommt
Da LEDs und LED-Treiber keine ohmschen Lasten haben und der erforderliche Strom niedriger ist als der Haltestrom des Triacs im Dimmer, stellen sie keinen ausreichenden Haltestrom zur Verfügung. Das Ergebnis ist bekannt: es kommt zum Flackern und der Dimmbereich ist begrenzt. Das Problem ist, dass der Triac einen gewissen Verriegelungs- und Haltestrom benötigt, der zu keiner LED-Lampe passt. Das bedeutet wiederum, dass der Triac intermittierend ein- und ausschaltet. Um den Verriegelungs- und Haltestrom zu liefern, fügen LED-Treiberhersteller jetzt Bleeder- und Dämpfungsschaltungen zu ihren Entwürfen hinzu.
Ein passiver Bleeder kann für LED-Lampen mit sehr geringer Leistungsaufnahme eingesetzt werden. Der Nachteil dieser Lösung ist, dass das Design einen Rückgang der Effizienz bedeutet, weil der Widerstand immer eingeschaltet ist und damit Leistung verbraucht. Eine aktive Lösung verwendet einen Widerstand und einen Kondensator, aber der Widerstand arbeitet nur im Bedarfsfall. Der Nachteil, dass ein aktiver Schalter benötigt wird, um den Widerstand ein- und auszuschalten. Hier ist die Effizienz höer als die passive Bleeder-Lösung.
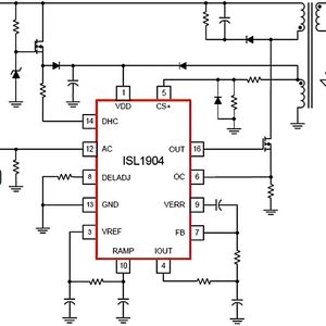
Ein Dämpfungskreis stellt sicher, dass der Triac nicht fehlzündet. Er verwendet einen kleinen Widerstand in Reihe mit der Leitung, um die Eingangsstromwellenform zu dämpfen, damit es nicht zu sehr hohen Eingangsstromspitzen kommt. Die Dämpfungsschaltung sorgt auch dafür, dass der Dimmer nicht ausfällt, wenn mehrere LED-Lampen angeschlossen werden. Die Treiberbausteine ISL1903 und ISL1904 von Intersil sind mit einem Dimmer-Haltekreis (DHC) ausgestattet. Dabei handelt es sich um eine Kombination aus einem aktiven Bleeder- und Dämpfungskreis. Die aktive Bleeder-Schaltung verwendet einen MOSFET, eine Diode, einen Widerstand und einen Kondensator. Damit wird ein entsprechender Halte- und Verriegelungsstrom bereitgestellt.
Geringer Strom, wenn der Triac ausgelöst wird
Das ISL1903 unterstützt sowohl Abwärtswandler-Topologien einschließlich isolierter Vorwärtswandler sowie nicht isolierte Quellen-Rückwärts-Abwärtswandler. Im Gegensatz dazu unterstützt der ISL1904 Aufwärtswandler-Topologien und isolierte Sperrwandler. Texas Instruments bietet mit dem LED-Treiber-IC LM3447 einen Baustein, der ebenfalls ein Halte- bzw. Bleeder-Schaltung enthält. Damit soll sichergestellt werden, dass der Triac mit genügend Strom versorgt wird. Reduziert sich die LED-Last, kann die Bleeder-Schaltung wieder eingeschaltet werden, um zusätzlichen Strom zu liefern. Damit wird sichergestellt, dass der Triac während des niedrigen Leistungszyklusses leitend bleibt.
Wird ein Triac auslöst, ist nur ein geringer Strom notwendig, um leitend zu bleiben. Allerdings fällt der Triac oft aus dem leitenden Zustand. Der Strom liegt ziemlich oft nahe an der LED-Last und wenn weiter gedimmt wird, erfordert es weniger Strom für die LEDs. Das funktioniert bis zu einem Punkt, wo der Dimmer nicht mehr leiten kann. In Bild 2 ist eine Flyback-Topologie dargestellt. Hier liefert der HOLD-Pin des Bausteins LM3447 mit zwei Widerständen den benötigten Haltestrom, damit der Triac leitend bleibt. Wird der Dimmer weiter herabgedimmt, wird der Haltestrom initiiert. Ist die Leistung hoch genug oder nahezu bei voller Leistung, wird der Haltestrom nicht angewendet.
Der Treiberbaustein LM3447 von Texas Instruments lässt sich sowohl für AC- als auch für DC-LED-Anwendungen einsetzen. Dieser Baustein ist eine Erweiterung des LM3445 und enthält eine Dimmer-Erkennung, einen Phasendecoder und einen einstellbaren Haltestromkreis für einen flimmerfreien Dimmbetrieb bei LED-Beleuchtungen mit isoliertem Flyback. Laut Aussage von Texas Instrumenst sorgt die konstante Leistungsregelung des Bausteins für eine konstante LED-Leistung. Das soll die Effizienz über den Betriebstemperaturbereich der gesamten Schaltung um 10 Prozent verbessern. Ein entsprechendes Evaluierungsmodul für den LM3447 ist ebenfalls verfügbar.
Bausteine für Aufwärts- und Abwärts-Topologien
Für Abwärts- oder Aufwärts/Abwärts-Topologien sollten LED-Leuchtenentwickler den Treiberbaustein TPS92075 (siehe Bild 3) in Erwägung ziehen, der digitale Schaltungen und digitale Filterung integriert, um einige der Dimm-Probleme zu lösen. Der TPS92075-Controller ist für phasendimmbare Offline-AC/DC-LED-Lampen und Deckenleuchten konzipiert. Hier verwendet Texas Instruments ein proprietäres Eingangsstrom-Regelverfahren, um die Kompatibiliät mit elektronischen Transformatoren zu verbessern. Außerdem bietet das Verfahren flimmerfreies Dimmen in Triac-Dimmern und erreicht einen Power Factor Correction (PFC) über 0,9.
* Rich Miron ist Ingenieur und arbeitet im Technical Content Team bei Digi-Key in Thief River Falls, Minnesota.
(ID:42232029)