Supervisor-ICs Exakte Analyse aller Versorgungsspannungen
Supervisor-ICs sorgen über die Analyse von Spannungsversorgung und -überwachung für den definierten Start und Betrieb von mikrocontrollerbasierenden Systemen. Beim Festlegen der Toleranzen von Versorgungsspannungen und Reset-Schaltschwellen sind allerdings eine Reihe wichtiger Punkte zu beachten.
Anbieter zum Thema
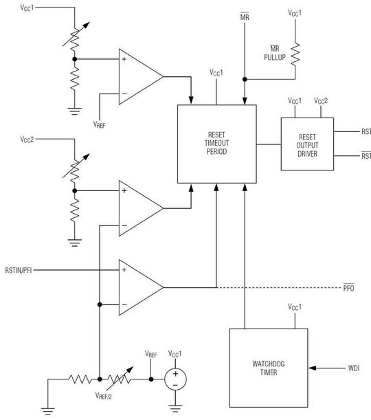
Bei einem Systemstart sorgt der Supervisor-Baustein dafür, dass der Reset-Eingang des Prozessors erst dann wieder freigeschaltet wird, wenn die Versorgungsspannung stabil oberhalb der Reset-Schaltschwelle anliegt und eine definierte Reset-Zeit verstrichen ist. In dieser Zeit stabilisiert sich der Prozessortakt und es werden interne Register gesetzt.
Im Betrieb des Prozessors werden Spannungseinbrüche überwacht und bei Absinken der Versorgungsspannung unter die Reset-Schwelle ein Unterspannungs-Reset (Brown-out-Reset) ausgelöst. Dies stellt sicher, dass der Prozessor immer im zulässigen Versorgungsspannungsbereich arbeitet.
Ein Watchdog sorgt für definierten Zustand
Gegebenfalls ist im Supervisor-Baustein zusätzlich ein separater Timer integriert, der als Watchdog arbeitet. So lange das System störungsfrei funktioniert, setzt es diesen Timer regelmäßig zurück. Wird im Fall einer Störung der Timer nicht rechtzeitig zurückgesetzt, erzeugt das IC einen Reset, um den Controller wieder in einen definierten Zustand zu versetzen. Ein externer Watchdog hat gegenüber einem im Prozessor integrierten den Vorteil, dass er vollständig unabhängig arbeitet, nicht per Software ein- oder ausgeschaltet werden kann und somit ein höheres Maß an Systemsicherheit bietet.
Toleranzen richtig legen

Mit dem Trend zu kleineren Versorgungsspannungen bei Controllern und Prozessoren werden auch die zulässigen Spannungstoleranzen enger. Die Toleranzen der Spannungsversorgung und Reset-Schwellspannung sind so legen, dass ein zuverlässiger Betrieb möglich ist. Störfälle müssen zuverlässig detektiert werden. Allerdings dürfen kleinere Spannungseinbrüche auf den Versorgungsleitungen auch keine unnötigen Brown-out-Resets erzeugen.
Sehen wir uns als Beispiel die Spannungsversorgung eines Controllers mit Vcc = 3,3 V an, für die je nach Systemkonzept eine Spannungstoleranz von typisch 5 oder 10% vorgegeben wird. Dann ergeben sich die folgenden Reset-Schaltschwellen für ein Supervisor-IC: Die Schaltschwelle „31“ liegt bei typ. 3,08 V und wird von Maxim für eine Überwachung von 3,3 V -5% empfohlen (z. B. MAX6340UK31+), während die Schaltschwelle „29“ bei typ. 2,93 V liegt und für eine Überwachung von 3,3 V -10% empfohlen wird (z. B. MAX6340UK29+).
Die exakten Schaltschwellen spielen im Falle des Hoch- und Herunterfahrens der Spannungsversorgung jedoch keine allzu große Rolle, da sie beim Hochfahren zügig über- und beim Herunterfahren zügig unterschritten werden. Selbst die meisten außerplanmäßigen Resets werden von Brown-out oder Störungen wie Wackelkontakten oder Kurzschlüssen ausgelöst. Auch in diesen Fällen werden die Schaltschwellen zügig unterschritten und ein Reset ausgelöst.
Enges Konzept für störungsarme Systeme

Jedoch sind auch zulässige Spannungsschwankungen im Betrieb sowie die Toleranzen der Reset-Schaltschwellen zu berücksichtigen. Bei Supervisor-Bausteinen müssen die Schaltschwellen so gelegt werden, dass im Extremfall noch kein Reset ausgelöst wird. Unter Extremfall ist zu verstehen, dass sich die Spannungsversorgung am unteren Ende der Toleranzschwelle, z. B. bei 3,3 V -5% (= 3,135 V), bewegt, und die Schaltschwelle des Reset-Bausteins an der im Datenblatt angegebenen Obergrenze (3,137 V beim MAX6340UK31+). Bei dieser Konstellation (enges Konzept) wäre es tatsächlich möglich, dass ein Reset ausgelöst wird, obwohl die Spannungsversorgung im zulässigen Bereich liegt. Bei einem System mit präzise geregelter Versorgung wird dieser Fall aber nicht auftreten.
Tolerantes Konzept für störbehaftete Systeme
Für den Fall eines störbehafteten Systems mit stärkerem Rauschen oder kurzen Spannungseinbrüchen auf der Versorgungsspannung ist häufig ein tolerantes Konzept bei der Auswahl der Reset-Schaltschwellen nötig. Die Schwelle wird bewusst niedriger gewählt, da es unerheblich ist, ob der Reset genau bei 3,0 V oder bei 2,9 V ausgelöst wird. Die Wahrscheinlichkeit, dass die Versorgungsspannung dauerhaft auf einem Wert unterhalb der Toleranzgrenze der Vorsorgung, gleichzeitig aber oberhalb der Schaltschwelle des Supervisors hängen bleibt, ist sehr gering.

Im Beispiel ist die Versorgungsspannung auf minimal 3,0 V definiert. Zu empfehlen ist in diesem Fall die Schaltschwelle „29“ mit einem typischen Wert von 2,925 V (min. 2,852 V, max. 2,998 V). Da sich die Schaltschwelle gerade zwischen 0 und 75 °C fast nicht ändert, bleibt man knapp unterhalb der minimal spezifizierten Versorgung, verhält sich also tolerant gegenüber Störungen. Die Schwierigkeit besteht also im Zusammenspiel der Toleranzen der Spannungspegel des Netzteils und der Toleranzen des Reset-Bausteins. Wenn man den erlaubten Spannungsbereich ausnutzen und trotzdem immer auf der sicheren Seite liegen möchte, müsste für den beschriebenen Fall ein Reset-Baustein entwickelt werden, der über Temperatur und Bauteilstreuung vielleicht einen Minimalwert von 3,00 V und einen Maximalwert von 3,02 V hätte. Das wäre eine Genauigkeit von +/-0,3%. Dies wäre zwar technisch durchaus möglich, allerdings würde niemand den Preis für einen solchen Baustein zahlen wollen.
Komplexe Versorgungssysteme mit mehreren Spannungen
Innerhalb komplexerer Spannungsversorgungs-Systeme tritt die geschilderte Problematik prinzipiell für jede Spannung gleichermaßen auf. In solchen Fällen können mehrkanalige Supervisor-ICs wie die der MAX6715-Familie verwendet werden. Neben einer Hauptspannung von 3,3 V kommen oft weitere deutlich kleine Spannungen zum Einsatz. Eine Core-Spannung z.B. eines FPGAs im Bereich von Vcore = 1,80 V erlaubt oft nur noch ein zulässiges Spannungsfenster von 1,70 bis 1,90 V.

Bei einer mit einer Toleranz von +/-5% geregelten Vcore-Versorgungspannung ergibt sich eine Toleranz von +/-90mV. Damit bleiben nur noch 10 mV Abstand zur unteren Grenze von 1,70 V. Ein solch schmales Fenster von 10 mV für eine Reset-Überwachung kann nicht eingehalten werden. Es wird deutlich, dass eine Versorgungsspannung mit kleinerer Toleranz (<=2%) benötigt wird, um mit einem Supervisor-Baustein von typ. 2% Toleranz arbeiten zu können.
*Frank Berkner ist Senior Field Application Engineer bei Maxim Integrated Products in Planegg.
(ID:228652)