Schaltnetzteile Effektiver, günstiger und „grüner“ mit aktiver Leistungsfaktorkorrektur
Der ressourcenschonende Umgang mit Energie ist heute so dringlich wie nie zuvor. Trotzdem wird weltweit noch zu viel Energie verschwendet, obwohl dem mit einfachen Mitteln entgegengewirkt werden könnte. Ein Beispiel ist die aktive Leistungsfaktorkorrektur mit speziell dafür konzipieren Chips.
Anbieter zum Thema
Der Leistungsfaktor (Power Factor) gibt das Verhältnis der aus dem Stromnetz entnommenen Blind- und Wirkleistung an. Energieerzeuger müssen heute mehr Energie als notwendig bereitstellen, um auch die zum Betrieb von elektrischen Geräten benötigte Blindleistung abzudecken.
Leistungsfaktorkorrektur entlastet das Stromnetz
Es gibt verschiedene Techniken der Leistungsfaktorkorrektur (Power Factor Correction, PFC), mit der sich die Blindleistung minimieren und damit die zur Verfügung zu stellende Energie auf das Nötige reduzieren lassen. So wird sowohl direkt als auch indirekt Energie gespart. Über dasselbe Energienetz kann bei einem breiten Einsatz von Leistungsfaktorkorrektur mehr Wirkleistung transportiert werden. Dies spart das Vorhalten von Leitungsüberkapazitäten.
Aktive PFC hilft beim Sparen
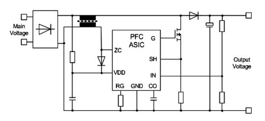
Energieeinsparung durch Erhöhung des Wirkungsgrades ist nur ein Vorteil von Schaltnetzteilen, die eine aktive PFC nutzen. Durch schaltungstechnische Kombination der Schaltnetzteilfunktion mit einer aktiven PFC Schaltung wird zusätzlich der Abwärmeentwicklung bei zunehmender Miniaturisierung der Netzteile entgegengewirkt.
Chip senkt Netzbelastung um 10%

Die Productivity Engineering GmbH in Kesselsdorf hat nun erste Muster ihrer PFC-Chipfamilie für den Einsatz in Netzteilen für Computer, Geräte der Unterhaltungselektronik, Haushaltsgeräte oder Maschinen vorgestellt. Mit diesen Schaltkreisen lässt sich bis zu 10% Netzleistung einsparen. Der Zentralverband Elektrotechnik- und Elektronikindustrie (ZVEI) hat berechnet, dass mit einem erzwungenen Leistungsfaktor von 0,95 rund 48 TWh pro Jahr eingespart werden könnten, was einer Reduzierung des jährlichen CO2-Ausstoßes um 19 Mio. t entspricht.
Zwei Chips für einfache Stromversorgungen
Die beiden ersten Mitglieder der PFC-Familie mit der Bezeichnung PE4201 und PE4301 zielen auf das für das Low-Cost-Marktsegment. Sie basieren auf einem analogem Schaltungsprinzip und sind für Anwendungen mit einfachen Stromversorgungen konzipiert. Sie bieten doppelte Referenzspannungserzeugung, geringeren Anlauf- und Betriebsstromverbrauch, weniger externe Bauelemente und zusätzliche Sicherheitsschaltungen. Die beiden Schaltkreise zeigen besonders bei der Stromaufnahme ihre Stärken. So ist es den Entwicklern gelungen, sowohl den Start-up-Strom als auch die Stromaufnahme im laufenden Betrieb gegenüber vergleichbaren Produkten um Faktor 10 zu senken.
Evaluationsboard zur Applikationsunterstützung

Der PE4201, ein PFC-Controller mit breitem Eingangsspannungsbereich kann in den Modi CRM (Critical Conduction Mode plus Pulsweitenmodulation) und DCM (Discontinuous Conduction Mode) betrieben werden und ist bereits in Mustermengen verfügbar. Für die Applikationsunterstützung steht das Evaluations-Board EVA4201-300 zur Verfügung.
Für gehobene Anforderungen
Das nächste Mitglied der PFC-Familie ist bereits spezifiziert und soll Anwendungen bedienen, die hohe Anforderungen an die Steuerungsmöglichkeiten eines PFC-Controllers im laufenden Betrieb stellen. Ein weiterer Ausbau der PFC-Produktfamilie ist Ziel der Standardproduktentwicklung von Productivity Engineering.
Das Projekt wird im Rahmen der Technologieförderung mit Mitteln des Europäischen Fonds für regionale Entwicklung (EFRE) und mit Mitteln des Freistaates Sachsen gefördert (PE4201, PE4301).
Kundenspezifische Entwicklungen
Neben der Entwicklung von kundenspezifischen integrierten Schaltkreisen und eigenen „Smart Power“-Standardprodukten bietet das Unternehmen als Serviceleistungen die Spezifikation, Machbarkeitsanalysen, Beratungsdienstleistungen, die Entwicklung von digitalen IP (Intellectual Property), Baugruppen und ICs sowie die Entwicklung von analogen und Mixed-Signal-IP, Baugruppen und Schaltkreisen.
(ID:253960)