Raspberry Pi auf hoher See Coconut Pi, Tauchroboter mit Unterwasserkamera und FishPi als Eroberer der Weltmeere
FishPi und Coconut Pi zeigen, wie der Raspberry Pi Unterwasserwelten erobert und Modellbauboote auf hoher See antreiben kann.
Anbieter zum Thema

Coconut Pi ist ein autonomes Unterwasserfahrzeug, das Studenten aus Singapur für den Wettbewerb Singapore Autonomous Underwater Vehicle Challenge 2013 entwickelten und mit dem sie den 3. Platz belegten. Als Sponsor stand den Entwicklern des Coconut Pi der Distributor und Raspberry-Pi-Anbieter RS Components zur Seite. Denn der Coconut Pi basiert auf der Mini-PC-Platine Raspberry Pi und Arduino (Ardupilot Mega 2.5).
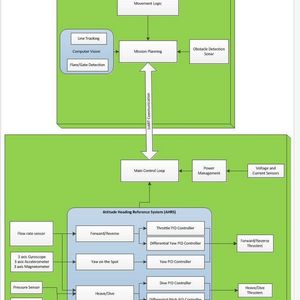
Der Raspberry Pi ist für die komplexe, algorithmische Steuerung und für speicherintensive Aufgaben des Unterwasserfahrzeugs zustängig, der Arduino für die präzise Steuerung der Fahrzeugsysteme, etwa der Triebwerke. Vereinfacht kann man sich diese Aufgabenteilung so vorstellen:
„Der Raspberry Pi ist der große Boss des Arduino. Der Arduino selbst ist der Supervisor, der über allem wacht, außer über die Webcam, denn die ist direkt mit dem Raspberry Pi verbunden“, so die Entwickler des Coconut Pi Goh Eng Wei, Doan Viet Tiep, Kenny Tan, Shanmugam Muruga Palaniappan und Devansh Sharma.
Sensoren halten den Coconut Pi auf Kurs
3-Achsen-Gyroskope, 3-Achsen-Magnetfeldsensor, Beschleunigungssensoren und ein Sensor für den Wasserdruck sorgen dafür, dass das autonome Fahrzeug unter Wasser nicht die Orientierung verliert. Die in der Testphase noch vorhandenen Sonare zur Ortung von Hindernissen und das Messgerät für die Geschwindigkeit haben die Entwickler für den Wettbewerb entfernt, da die Aufgabenstellung sie nicht erforderlich machte.
Die Aufgabenstellung des Singapore AVC
In einem Wasserbecken (15 m x 15 m) mit einer Wassertiefe zwischen 1 und 3 Metern mussten die Unterwasserfahrzeuge eine schwarze, auf den Beckenboden gemalte Linie finden und ihr zu verschiedenen Stationen folgen. Dabei galt es, verschiedene Hindernisse und Aufgaben zu meistern. Details finden Interessierte in der Wettkampfbeschreibung.
Der Coconot Pi belegte bei dem Wettbewerb den dritten Platz. Details zur Vorbereitung, der Entwicklung des Coconut Pi und des Wettbewerbs haben die Studenten online zusammengetragen.
Video: Coconut Pi in Aktion
(ID:39185600)