Wie Sie die Batterielaufzeit bei neuen Bedienkonzepten optimieren
Neue Bedienkonzepte wie Drücken oder Fingerstreichen am Gehäuse eines Handgerätes erweitern dessen Funktionalität. Wir zeigen, wie Sie bei diesen Konzepten die Batterielaufzeit im Griff behalten.
Anbieter zum Thema

Tragbare medizinische Geräte, Messinstrumente, Tablets oder Mobiltelefone bieten taktile Benutzeroberflächen über LCDs (Flüssigkristallanzeigen). In der nächsten Entwicklungsstufe könnten die Bedienoberflächen empfindlich auf Druck reagieren. Hier ist das Aktivieren verschiedener benutzerspezifischer Funktionen durch einfaches Drücken oder Fingerstreichen am Gerätegehäuse ein vielversprechender Ansatz.
Mit einem kurzen Druck könnte der Nutzer so zum Beispiel mit seinem Mobiltelefon schnell ein Foto machen und mit längerem Drücken einen Anruf entgegennehmen. Eine derartige Funktion bietet zahlreiche neue Optionen für mobile Geräte. Dabei sollte die sensible „Außenhaut“ eines Gerätes die Akkulaufzeit nur minimal verkürzen.
Im Folgenden untersuchen wir die beiden entscheidenden Anforderungen an derartige Geräte: eine präzise Berührungsempfindlichkeit sowie effektive Batteriemanagement-Techniken.
Bei entsprechender Befestigung an einem Handmessgerät reagieren Kraftsensoren bzw. Dehnungsmessstreifen (DMS) auf leichte Druckänderungen. Eine geeignete Modellkonfiguration dieses Messgeräts ist eine Wheatstonesche Brücke oder ein Kraftsensor, der aus vier Dehnungsmessstreifen besteht.
Drucksensoren im Gerät implementieren
Widerstände sind die Modellierungselemente für die Dehnungsmessstreifen. Die komplette Messkonstruktion besteht in der Regel aus einer Leiterplatte mit Leiterbahnen, die unterschiedliche Widerstände aufweisen (Bild 1).
Die Leiterplatte besteht idealerweise aus einem flexiblen Kunststoffsubstrat wie Polyimid oder einem transparenten Polyester. Durch die flexible Schaltungsstruktur ist die Leiterplatte in der Lage, sich an die gewünschte Form oder Biegung anzupassen, ohne dass die Leiterbahnen kurzgeschlossen werden. Die erzeugten Widerstandswerte variieren je nach Belastung oder Kraft.
Bild 2 zeigt die Anordnung von vier Dehnungsmessstreifen in einem Kraftsensor. In einer statischen, spannungsfreien Umgebung sind alle Widerstandswerte gleich oder R1 = R2 = R3 = R4. Wirkt eine Kraft oder eine leichte Berührung auf die Außenfläche, ändern sich die Werte der Widerstände so, dass R1 > R3 und R2 < R4, während R1 = R4 und R2 = R3 sind.
Die Widerstände der vier Brückenelemente variieren zwischen 300 Ω und 10 kΩ. Verletzt der Entwickler die mechanischen Restriktionen dieser Messelemente nicht, liegt die Vollaussteuerung UOUT oder AINP – AINN zwischen 10 und 100 mV.

Genauigkeit von DMS-Sensoren
Ein DMS-Sensor muss durch eine Spannungsquelle UREF angeregt werden. Die Stabilität der Erregerspannung beeinflusst die Genauigkeit der Messung, sodass eine stabile Spannungsquelle notwendig ist.
Die Ausgangsspannung (AINP – AINN) des Sensors wird durch die Widerstandsänderungen in der DMS-Brücke bestimmt. So kann beispielsweise eine Brücke einen Widerstand von 1,2 kΩ bei einer Empfindlichkeit von 2 mV/V und einer Biegung von 0,254 bis 1,27 mm haben.
Es wäre einfach, die Innenkanten eines Gerätes mit mehreren Brücken auszustatten. Hier besteht die primäre Herausforderung darin, den Andruckfaktor oder feine Veränderungen am Gerätegehäuse zu erfassen (Bild 3).

Bild 3 zeigt ein Mobiltelefon, dessen Seiten druck- und/oder berührungsempfindlich sind. Die Sensoren werden bereits durch einen geringen Druck angeregt. Die Ausgangsspannungen des Sensors lassen sich mit einem IC mit differentiellem Eingang messen.
Optionen für die Signalverarbeitung
Ein Delta-Sigma-A/D-Wandler ist für Anwendungen geeignet, bei denen kleine Differenzspannungen erfasst und digitalisiert werden müssen. In Delta-Sigma-Wandlern sind differentielle Eingänge für den Anschluss an diese Brücken bereits implementiert.

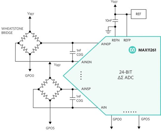
Sensor und Wandler benötigen eine Referenzspannung (UREF). Das Anlegen der Referenzspannung an die Brücken und den Referenz-Eingang des A/D-Wandlers liefert geeignete ratiometrische Messwerte. In Bild 4 ist ein derartiger mehrkanaliger Delta-Sigma-Wandler zu sehen. Die Schaltung erfordert einen A/D-Wandler, der kleine inkrementelle Spannungsänderungen in digitale Werte umwandeln kann. Der 24-Bit-Wandler erzeugt 224 bzw. rund 17 Mio. digitale Ausgangswerte.
Bei einem idealen 24-Bit-Wandler mit einem Eingang von 3 V beträgt die Größe des geringwertigsten Bits (LSB, least significant bit) ca. 179 nV.
In der Schaltung von Bild 4 erhöht jedoch der Verstärker im Delta-Sigma-A/D-Wandler diesen Wert. So wird beispielsweise eine Auflösung von 150 nVeff mit einer internen Verstärkung von 64 und einer Referenz von 3 V bei einer Abtastrate von 1 kSample/s erreicht.
Stromsparen: Wo die Quellen der Verlustleistung liegen
Der Delta-Sigma-A/D-Wandler ist eine wirkungsvolle Ergänzung in dieser Schaltung, da er sehr kleine, differentielle Brückenspannungen aus den Dehnungen auflöst. Da die Spannungsänderungen permanent überwacht werden müssen, sollte bei batteriebetriebenen Geräten die Stromaufnahme der Sensoren so gering wie möglich gehalten werden.
Leistungsverluste in den Brückenabtastschaltungen erfolgen an zwei Stellen: den Widerstandsmessbrücken und den Delta-Sigma-A/D-Wandlern.
Die Widerstandsbrückenleistung (PBrücke) ist gleich UREF2/RBrücke. Wenn zum Beispiel RBrücke = 1,2 kΩ und UREF = 3 V ist, beträgt die vom Sensor abgegebene Leistung 7,5 mW.

In der Regel bestimmen die analogen (IANA) und digitalen (IDIG) Betriebsströme die Stromaufnahme des Delta-Sigma-ADCs. In der vorliegenden Schaltung werden die analogen und digitalen Versorgungen des A/D-Wandlers mit 3,3 V betrieben. Beim ADC aus Bild 5 zieht der Delta-Sigma-Wandler einen analogen Strom IANA = 4,2 mA und einen digitalen Strom IDIG = 0,7 mA, woraus sich während der Abtastung eine Betriebsleistung (PADC_OP) von 16,17 mW ergibt.
PADC_OP = UDD (IANA + IDIG) = 3,3 V x 4,9 mA.
Die Gesamtleistung (PTOT_OP) des Delta-Sigma-ADCs und des Sensors beträgt 23,67 mW (PBrücke + PADC_OP = 7,5 mW + 16,17 mW).
Sind die Spannungen an den GPO-Schnittstellen gleich UREF, erreichen die Brückenströme und die Brückenleistung des Delta-Sigma-ADCs aus Bild 5 einen Wert nahe Null (PBrücke_SL = 0 W). Zusätzlich zieht der Delta-Sigma-A/D-Wandler im Sleep-Modus einen Strom von (ISL) ca. 1,3 μA. Daraus ergibt sich eine „Sleep“-Leistung (PADC_SL) von 4,29 μW (PADC_SL = UDD x ISL = 3,3 V x 1,3 µA).
Die Gesamtleistung im Sleep-Modus (PTOT_SL) des Delta-Sigma-ADCs und des Sensors beträgt 4,29 μW (PBrücke_SL + PADC_SL = 0 W + 4,29 µW).
Das Verhältnis der Stromaufnahme zwischen der Betriebs- und der Ruhekonfiguration beträgt etwa 5,517.
Damit wird die Gesamtleistung dieser Anwendung zur Herausforderung für einen Timing-Algorithmus. Dieses extrem hohe Verhältnis sollte eine große Motivation sein, den Betriebs- und Sleep-Modus durch Firmware-Programmierung effektiv zu steuern. Die Herausforderung besteht darin, ein geeignetes Messintervall zu ermitteln, da die Sensoren eine menschliche Aktivität im Bereich von 1 bis 20 Hz messen.
Fazit: Die Funktionen batteriebetriebener medizinischer Handgeräte, Hand-Messinstrumente, Tablets oder Mobiltelefone lassen sich erweitern, indem man das Gerätegehäuse empfindlich für eine Berührung durch Drücken oder Fingerstreichen macht.
Der Beitrag hat dargelegt, wie sich für diese Geräte eine Lösung realisieren lässt, bei der man die Laufzeit der Batterie im Griff behält. Die beste Variante ist die Optimierung der Messungen mit einem hochpräzisen 24-Bit-Delta-Sigma-A/D-Wandler, wobei die Stromaufnahme mit effektiven Firmware-Algorithmen gesteuert wird.
* Bonnie Baker arbeitet bei Maxim Integrated in San Jose / U.S.A.
Artikelfiles und Artikellinks
(ID:46062820)