IGBT-Treiber Was bei Auswahl und Einsatz eines IGBT-Treibers zu beachten ist
IGBTs sind unkompliziert steuerbare Leistungsbauteile, denkt man. Doch die Tücken stecken im Detail. Für hohe Zuverlässigkeit ist das richtige Know-how gefragt. Der Artikel zeigt, worauf es ankommt.
Anbieter zum Thema

In jeder Applikation, in der IGBT-Leistungshalbleiter (IGBT; Insulated Gate Bipolar Transistor) im Einsatz sind, wird ein Gate-Treiber benötigt. Dieser setzt ein eingangsseitiges PWM-Steuersignal in das Leistungssignal für den Leistungshalbleiter um und kann dazu Schutzfunktionen bieten.
Der Entwickler steht vor der Entscheidung, ob die Treibereinheit diskret oder durch Zukauf einer Fertiglösung realisiert wird. Dieser Artikel vermittelt ein allgemeines Verständnis für Gate-Treiber und stellt anhand einer fertigen Zweikanal-Treiberschaltung Vorteile und Kernkompetenzen dar.
Technologisch betrachtet zeichnet sich ein IGBT durch die innere MOSFET- und Bipolar-Struktur aus. Funktional betrachtet steuert der MOSFET den Bipolar-Transistor, welcher den Leistungsfluss über die Kollektor-Emitter-Strecke führt. Durch Laden bzw. Entladen der IGBT-parasitären Gate-Kapazitäten wird das Bauteil in den Durchlass- bzw. Sperrbetrieb gesteuert. Der IGBT wird eingeschaltet, wenn die Gate-Spannung die Schwellenspannung überschreitet und ausgeschaltet mit 0 V oder negativer Spannung. Durch negative Spannung wird der Ladungsträgertransport und somit der Entladevorgang beschleunigt.
Typische Gate-Spannungen sind +15 V für den Einschalt- und -10 V für den Ausschaltvorgang. Da das Gate eine relativ große Kapazität aufweist, reichen die Leistungs- und Spannungspegel eines gewöhnlichen TTL- oder CMOS-Steuersignals eines Mikrocontrollers für die Umladung nicht aus. Gängige kommerziell erhältliche IGBT-Treiber mit integriertem DC/DC-Wandler bieten einen Leistungsbereich von 1 bis 4 W und einen Ausgangsstrom von 2 bis 30 A pro Kanal.
Grundlegende Anforderungen und Funktionen von Treibern
Die wichtigen Grundfunktionen einer Treiberschaltung umfassen das verlustarme Ein- und Ausschalten des Halbleiters innerhalb der RBSOA (Reverse Bias Safe Operation Area) und die galvanische Trennung zwischen der Steuerelektronik und dem Leistungselektronik Bauelement. Intelligente Treiber bieten zudem Schutzfunktionen vor Kurzschluss- und Überspannung.
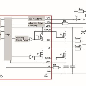
Das Bild 1 zeigt links die Schnittstellenfunktion des Treibers zwischen der Ansteuereinheit (Primärseite) und einem IGBT-Modul (Sekundärseite) am Beispiel eines Halbbrückenmoduls. Da Betriebsspannungen bis in den kV-Bereich typisch sind, ist eine galvanische Trennung zwischen der Primär- und Sekundärseite wichtig. Die Umsetzung der galvanischen Trennung wird im weiteren Verlauf dieses Artikels aufgegriffen.
Des Weiteren sind in Bild 1 rechts die Funktionen der Primär- und Sekundärseite eines Gate-Treibers zusammengefasst. Die Primärseite übernimmt die Aufbereitung der Steuersignale und den Schutz vor ungewünschten Betriebszuständen. Zudem stehen ein DC/DC-Wandler für die Energieversorgung der Sekundärseite und zwei Pulsübertrager für die Signalübertragung zur Verfügung. Die Sekundärseite zeichnet sich durch eine Treiberstufe für die Generierung des Gate-Steuersignals und Logik für den Halbleiterschutz aus.
(ID:42357866)