Thermistoren Thermisches Management von Leistungshalbleitern
Die Verlustwärme von Leistungshalbleitern muss überwacht und bei Bedarf abgeführt werden. Eine zuverlässige Temperaturüberwachug lässt sich mit geeigneten NTC- und PTC-Thermistoren realisieren.
Anbieter zum Thema

Leistungshalbleiter und Prozessoren sind Arbeitstiere der Elektronik. Für die Betriebssicherheit und Lebensdauer dieser Bauelemente ist ihr effektives und effizientes thermisches Management entscheidend. TDK bietet dafür ein breites Spektrum an NTC- und PTC-Thermistoren, mit denen sich eine zuverlässige Temperaturüberwachung realisieren lässt.
Leistungshalbleiter erzeugen Verlustleistungen, die im Bereich von wenigen Watt bis hin zu einigen Kilowatt liegen und abgeführt werden müssen. Wegen des nötigen thermischen Managements sind die Gehäuse von Leistungshalbleitern so ausgeführt, dass sie auf Kühlkörpern montiert werden können, um die Wärme besser ableiten zu können. Die Ableitfähigkeit von Kühlkörpern ist in K/W definiert. Je kleiner dieser Wert ist, umso größer ist das thermische Ableitvermögen. Sind die maximal auftretende Verlustleistung eines Halbleiters und die höchste zu erwartende Umgebungstemperatur bekannt, kann unter Berücksichtigung der thermischen Übergangswiderstände der erforderliche Kühlkörper bestimmt werden.
Die passive Entwärmung allein durch thermische Konvektion stößt schnell an ihre Grenzen: Bei kleiner Chipfläche und sehr hoher Verlustleistung kann damit keine ausreichende Wärmeabfuhr sichergestellt werden; außerdem lässt sich ein kompaktes Geräte-Design wegen der großen Kühlkörper kaum realisieren. Abhilfe schaffen hier nur Systeme mit aktiver Entwärmung über Lüfter oder durch eine kombinierte Wasser- und Luftkühlung über Wärmetauscher, die oft ungeregelt betrieben werden.
Bei vielen Applikationen treten allerdings belastungsabhängig unterschiedliche Verlustleistungen auf – etwa bei Stromversorgungen und Umrichtern oder bei Prozessoren in PCs und Notebooks. Um die Energie-Bilanz zu verbessern und unnötige Geräuschentwicklung zu vermeiden, ist es in diesen Fällen sinnvoll, die aktive Entwärmung erst nach Überschreitung einer definierten Grenztemperatur einzuschalten. Zur Erfassung dieser Grenztemperaturen eignen sich sehr gut EPCOS Thermistoren in einer Vielzahl von Ausführungen für verschiedenste Applikationen. Bei den Thermistor-Basistechnologien wird zwischen Kaltleitern (PTC) und Heißleitern (NTC) unterschieden, deren Widerstandskurven eine stark voneinander abweichende Charakteristik aufweisen (Bild 1).
Sichere Temperaturüberwachung mit PTC-Sensoren
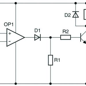
PTC-Thermistoren mit ihren sehr steilen Kennlinien eignen sich sehr gut zur Überwachung von Grenztemperaturen und damit etwa dazu, einen Lüfter beim Erreichen einer bestimmten Temperatur einzuschalten. Ein weiterer Vorteil der PTC-Temperatur-Charakteristik liegt darin, dass sich mit in Serie geschalteten PTC-Thermistoren und damit in ihrer Funktion als Temperatursensor sehr einfach mehrere Hot-Spots überwachen lassen: Sobald einer dieser PTC-Sensoren in einer Serienschaltung die vorgegebene Grenztemperatur überschreitet, geht die Schaltung in den hochohmigen Zustand über. Dieses Prinzip kann beispielsweise in Notebooks angewandt werden, um den Haupt-Prozessor, den Grafik-Prozessor und andere Verlustwärme erzeugende Bauelemente mit PTC-Sensoren in SMT-Ausführung zu überwachen.
Eine weitere Anwendung von PTC-Sensoren ist die thermische Überwachung von Wicklungen von Drehstrommotoren. Hierfür bietet TDK spezielle Typen an, die entsprechend konfektioniert sind und sich einfach in die Wicklungen integrieren lassen. Bild 2 zeigt PTC-Sensoren zur Grenztemperatur-Überwachung.
(ID:44151400)