gesponsertSpannungsabfall-Kompensation Spannungsregelung über beliebig lange Leitungsverbindungen

Gesponsert von

Ein Problem bei Stromverteilungssystemen ist häufig die beeinträchtigte Regelung infolge des Spannungsabfalls an der Leitung zwischen Regler und Verbraucher. Die präzise Regelung ist auch ohne zusätzliche Messleitungen, Kelvin-Widerstände, größere Leiterquerschnitte oder Point-of-Load-Regler möglich: Kompensator-Lösungen kommen mit wenig Platz aus, minimieren die Designkomplexität und die Bauelementekosten.

(Bild:  Linear Technology)
(Bild: Linear Technology)

Ein Problem, das bei Stromverteilungssystemen häufig auftritt, ist die beeinträchtigte Regelung infolge des Spannungsabfalls an der Leitung zwischen Regler und Verbraucher. Jede Zunahme des Leitungswiderstands, der Leitungslänge oder des Laststroms lässt den Spannungsabfall entlang der Leitung ansteigen, sodass die Differenz zwischen der Ausgangsspannung des Reglers und der am Verbraucher tatsächlich ankommenden Spannung immer größer wird.

Eine Möglichkeit zur Verbesserung der Regeleigenschaften bei langen Leitungen besteht darin, die Spannung mithilfe einer vieradrigen Kelvin-Verbindung zwischen Regler und Last direkt am Verbraucher zu messen. Nachteilig an dieser Lösung ist, dass zusätzliche Leitungen zum Verbraucher verlegt werden müssen und dass in der Nähe des Verbrauchers ein Kelvin-Widerstand platziert werden muss. Entsprechend ungeeignet ist diese Methode, wenn der Verbraucher nicht zugänglich ist, um diese Modifikationen vorzunehmen.

Eine andere Methode minimiert den Spannungsabfall durch Anheben des Leiterquerschnitts, was den Widerstand zwischen Regler und Last verringert. Was in elektrischer Hinsicht einfach ist, kann sich allerdings mechanisch durchaus kompliziert gestalten – ganz abgesehen vom erhöhten Platzaufwand und den Mehrkosten.

Eine Alternative zur Verlegung zusätzlicher Leitungen besteht darin, den Spannungsabfall gleich am Regler zu kompensieren. Der Cable/Wire Drop Compensator LT6110 macht dies möglich, ohne dass sich der Verkabelungsaufwand zwischen Regler und Last erhöht. Der vorliegende Artikel zeigt, wie der LT6110 die Regeleigenschaften verbessern kann, indem er einen großen Bereich von Spannungsabfällen zwischen Regler und Verbraucher kompensiert.

Der Cable/Wire Compensator LT6110

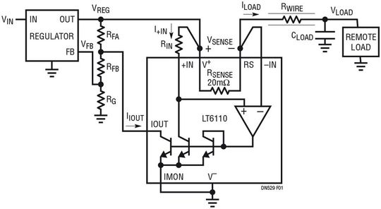
Bild 1 veranschaulicht das Prinzip der einadrigen Spannungsabfall-Kompensation. Nur wenn sich der entfernte Verbraucher nicht auf demselben Massepotenzial befindet wie der Regler, sind zwei Adern erforderlich: eine zum Verbraucher und eine Masse-Rückleitung. Der High-side-Verstärker LT6110 ermittelt den Laststrom über die am Messwiderstand RSENSE abfallenden Spannung VSENSE. Er gibt daraufhin einen Strom IIOUT aus, der proportional zum Laststrom ILOAD ist.

Bild 1. Der LT6110 benötigt keine zusätzlichen Leitungen, um den Spannungsabfall an der zu einem entfernten Verbraucher führenden Leitung zu kompensieren.(Bild:  Linear Technology)
Bild 1. Der LT6110 benötigt keine zusätzlichen Leitungen, um den Spannungsabfall an der zu einem entfernten Verbraucher führenden Leitung zu kompensieren.
(Bild: Linear Technology)

Mithilfe des Widerstands RIN lässt sich IIOUT auf Werte zwischen 10 µA und 1 mA programmieren. Die Kompensation des an der Verbindungsleitung entstehenden Spannungsabfalls VDROP erfolgt durch Ableiten von IOUT über den Feedback-Widerstand RFA mit dem Ziel, die Ausgangsspannung genau um VDROP anzuheben. Das Design mit dem Cable/Wire Compensator LT6110 ist denkbar einfach: das Produkt aus IIOUT und RFA muss lediglich so eingestellt werden, dass es gleich dem maximalen Spannungsabfall an der Leitung ist.

Der LT6110 enthält einen eingebauten Messwiderstand RSENSE von 20 mΩ. Dieser eignet sich für Lastströme bis zu 3 A. Für größere ILOAD-Werte wird dagegen ein externer Messwiderstand benötigt. Hierfür kann ein dedizierter Messwiderstand verwendet werden, ebenso aber auch der Gleichstromwiderstand einer Spule oder eine Leiterbahn. Neben der Stromsenke IIOUT steht am IMON-Pin des LT6110 eine Stromquelle zur Verfügung, mit der sich strombezogene Linearregler wie der LT3080 kompensieren lassen.

Artikelfiles und Artikellinks

(ID:43617048)

Jetzt Newsletter abonnieren

Verpassen Sie nicht unsere besten Inhalte

Mit Klick auf „Newsletter abonnieren“ erkläre ich mich mit der Verarbeitung und Nutzung meiner Daten gemäß Einwilligungserklärung (bitte aufklappen für Details) einverstanden und akzeptiere die Nutzungsbedingungen. Weitere Informationen finde ich in unserer Datenschutzerklärung. Die Einwilligungserklärung bezieht sich u. a. auf die Zusendung von redaktionellen Newslettern per E-Mail und auf den Datenabgleich zu Marketingzwecken mit ausgewählten Werbepartnern (z. B. LinkedIn, Google, Meta).

Aufklappen für Details zu Ihrer Einwilligung