Motion Control Sinusförmig ansteuern – der Weg zu niedrigen Verlusten bei HV-IPDs
Bei drehzahlgeregelten Antrieben sind jetzt höherer Wirkungsgrad und leiserer Betrieb gefordert. Qualitativ höherwertige Motoren und entsprechende sinusförmige Ansteuerung helfen bei der Umsetzung.
Anbieter zum Thema

Das Gehäuse eines HV-IPD-Bausteins (High-Voltage Intelligent Power Device) enthält Leistungsschalter, Treiber und Schutzschaltkreise zur Ansteuerung von Gleichstrommotoren. Damit vereinfacht sich das Design, die Zuverlässigkeit steigt und die Gesamtgröße des Systems verringert sich.
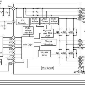
Bild 1 stellt die grundlegenden HV-IPD-Funktionen dar und zeigt, wie der Baustein mit nur wenigen externen Komponenten an den Motor angeschlossen wird.
Der HV-IPD kann ein Modul mit mehreren Chips sein, das getrennte High-Voltage- und Logik-Komponenten kombiniert. Alternativ ermöglicht die SOI-Technik (Silicon On Insulator), dass sämtliche Schaltkreise auf einem einzigen Chip untergebracht werden können.
In diesem Fall ist eine isolierende Siliziumdioxid-Schicht und Trench-Isolation notwendig, damit CMOS/DMOS-Schaltungen und IGBTs nebeneinander auf dem gleichen Substrat existieren können, ohne sich gegenseitig zu stören.
Das Aufkommen von Multi-Chip- und monolithischen HV-IPDs hat die Gegebenheiten bei der Antriebssteuerung verändert. Entwickler verbauen zunehmend hochwertige bürstenlose Gleichstrommotoren (BLDCs) in kostengünstige Produkte wie Haushaltsgeräte und Klimaanlagen.
Im Vergleich zu bürstenbehafteten Motoren, die eine einfache spannungsabhängige Drehzahlregelung erlauben, aber hohen Verschleiß, schlechten Wirkungsgrad und hohe Geräuschentwicklung aufweisen, bieten BLDCs einen höheren Wirkungsgrad, leiseren Betrieb, sind weniger wartungsanfällig und sind zuverlässiger.
IGBT-Treiberschaltungen
Der richtige Kurzschlussschutz erhöht die Sicherheit von Invertern
Trapez- oder sinusförmige Ansteuerung?
Wie Bild 1 zeigt, ist der HV-IPD die letzte Stufe bei der Stromzufuhr an die Ständerwicklungen. Damit wird ein Drehmoment erzeugt: dies wirkt gegen das elektromagnetische Feld (Gegen-EMK), das in den Wicklungen als Funktion der Läuferposition induziert wird. Bei der Läuferbewegung kann das Gegen-EMK-Signal entweder sinus- oder trapezförmig sein und hängt ab von der Form und Magnetisierung der Läufermagneten, der Luftlücke zwischen Läufer und Ständer, dem Ständeraufbau und der Art, wie die Wicklungen in die Ständernuten verbaut sind.
Bild 2 stellt Beispiele dieser Signalformen dar. Die trapez-/rechteckförmige Ansteuerung basiert auf einer 120°-Steuerung über Hall-Elemente, mit denen die Rotorposition bestimmt wird (Bild 1). Die sinusförmige Ansteuerung fußt auf einem 180°-Wicklungsstrom und einem Mikrocontroller (MCU) oder Motorsteuerungs-IC (Bild 3).
Die richtige Wahl des HV-IP: Der HV-IPD enthält Gate-Steuerschaltkreise und die Strombrücke, die U-, V- und W-Signale zur Steuerung des Motors erzeugen. Die von der MCU (Mikrocontroller) oder dem MCD (Motor-Control Driver) berechneten PWM-Signale dienen als Input. Schutzschaltkreise wie Überstromschutz, Abschaltung bei Unterspannung und Übertemperatur sind bereits integriert. Bild 3 beschreibt die internen HV-IPD-Funktionen und den Anschluss an die MCU.
(ID:43243848)