Die Eingangskapazität von Operationsverstärkern (OpAmps) ist nicht immer im Datenblatt zu finden. Die Messung ist schwierig, wenn die Eingangskapazität nur wenige Pikofarad beträgt. Mithilfe eines Messaufbaus aus Netzwerkanalysator und Power Splitter lässt sich das Problem einfach lösen.
Operationsverstärker: In diesem Analogtipp zeigen wir eine Möglichkeit, wie Sie einfach die Eingangskapazität bestimmen können.
(Bild: Elektronikpraxis)
Operationsverstärker werden in unterschiedlichen elektronischen Schaltungen eingesetzt. Anwendungen wie Rauchmelder, Fotodioden-Transimpedanz-Verstärker, medizinische Instrumente oder industrielle Steuerungssysteme erfordern eine möglichst geringe Eingangskapazität des Operationsverstärkers, da sie u.a. den Rauschanteil erhöht, was sich insbesondere bei hohen Taktraten und hoher Verstärkung auf die Stabilität des Systems auswirkt.
Um eine möglichst hohe Genauigkeit aus einer Schaltung herauszuholen, müssen Sie die Eingangskapazität des Operationsverstärkers kennen. Sie ist jedoch nicht immer im Datenblatt zu finden, weshalb sie oft ermittelt werden muss. Dies gestaltet sich teilweise schwierig, da in vielen Fällen die Eingangskapazität nur einige Pikofarad beträgt.
Exemplarisch zeigt Tabelle 1 einige unterschiedliche Operationsverstärker und deren jeweilige Eingangskapazität.
Operationsverstärker: Die Eingangskapazität bestimmen
Bild 1: Über den Serienwiderstand am Operationsverstärkereingang kann dessen Eingangskapazität gemessen werden.
(Bild: ADI)
Eine einfache Methode die Eingangskapazität eines Operationsverstärkers zu bestimmen, besteht darin, einen Widerstand in Reihe zum Operationsverstärkereingang (RSerie) einzufügen, wie in Bild 1 zu sehen ist. Dadurch ergibt sich ein Tiefpass erster Ordnung, dessen Frequenzgang mittels Netzwerkanalysator aufgenommen werden kann. Anhand des Frequenzgangs kann die Eingangskapazität berechnet werden. Der Widerstandwert RSerie liegt im Bereich von mehrerer 10 bis 100 kΩ.
Wenn Sie den Frequenzgang aufnehmen, sind ein paar Dinge zu beachten, damit die Messgenauigkeit nicht durch Streukapazitäten und Streuinduktivitäten auf der Leiterplatte bzw. beim Messaufbau beeinträchtigt wird.
Um die Streukapazitäten zu minimieren, wählen Sie eine hohe Messauflösung. Hierzu ist es ratsam FET-Tastköpfe mit geringer Kapazität (< 1 pF) zu verwenden. Ebenso sollte die Kapazität der Leiterplatte gegen Erde so gering wie möglich sein. Dies erreichen Sie, indem Sie sicherstellen, dass sich unter den Signalleitungen und dem Vorwiderstand keine Massefläche befindet.
Ferner gilt es, möglichst kurze Leitungen und (Widerstands-) Drähte zu verwenden, um weitere Fehlerquellen, wie Serien- und parasitäre Induktivitäten zu vermeiden.
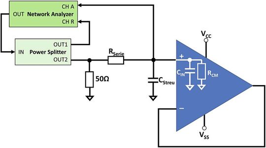
OpAmps: Messaufbau mit Netzwerkanalysator und Power Splitter
Bild 2: Messaufbau zur Bestimmung der Eingangskapazität eines Operationsverstärkers.
(Bild: ADI)
Ein möglicher Messaufbau ist in Bild 2 zu sehen. Hierbei wird ein Netzwerkanalysator und zusätzlich ein Leistungsteiler (engl. Power Splitter) verwendet. Der Power Splitter hat die Aufgabe, das Signal aufzusplitten. Zum einen wird das Signal 1:1 an den Eingang des Netzwerkanalysators gelegt, zum anderen über den eingefügten Tiefpass an den Eingang des Operationsverstärkers. Der Netzwerkanalysator generiert nun aus der Differenz dieser beiden Signale den Frequenzgang.
Für die Messung selbst bestimmen Sie zunächst die Streukapazität CStreu. Dazu legen Sie das Signal an, ohne dass sich ein Operationsverstärker auf der Leiterplatte befindet. Aus dem resultierenden Bode-Diagramm wird CStreu gemäß Gleichung 1 berechnet:
CStreu = 1 / [2π RTH1 f1 (–3 dB)] (Gl. 1)
f1 (–3dB) ist dabei die mit dem Netzwerkanalysator gemessene –3dB-Grenzfrequenz ohne vorhandenen Operationsverstärker und RTH1 ist eine Funktion des eingefügten Serienwiderstands (RSerie), des Eingangsabschlusswiderstands (50 Ω) und der 50-Ω-Quellenimpedanz am Leistungsteiler (Thévenin-Äquivalent, Gleichung 2).
RTH1 = RSerie + (50||50) (Gl. 2)
Als nächstes platzieren Sie den Operationsverstärker auf der Leiterplatte. Da die Streukapazität der Platine parallel zur Eingangskapazität des Operationsverstärkers liegt, wird Gleichung 1 um CIN ergänzt (Gleichung 3).
CIN + CStreu = 1 / [2π RTH2 f2 (–3 dB)] (Gl. 3)
f2 (–3dB) ist dieses Mal die mit dem Netzwerkanalysator gemessene –3dB-Grenzfrequenz mit vorhandenen Operationsverstärker und RTH2 eine Funktion des eingefügten Serienwiderstands, des Eingangsabschlusswiderstands (50 Ω), der Ausgangsimpedanz des Leistungsteilers (50 Ω) und der Gleichtakt-Eingangsimpedanz des Operationsverstärkers RCM (Gleichung 4).
RTH2 = [RSerie + (50||50)] || RCM (Gl. 4)
Bei Operationsverstärkern mit CMOS-Eingang gilt allgemein RSERIE << RCM. Dadurch ergibt sich für RTH2 ≈ RTH1. Damit kann RTH2 in Gleichung 3 durch RTH1 ersetzt werden.
Stand: 08.12.2025
Es ist für uns eine Selbstverständlichkeit, dass wir verantwortungsvoll mit Ihren personenbezogenen Daten umgehen. Sofern wir personenbezogene Daten von Ihnen erheben, verarbeiten wir diese unter Beachtung der geltenden Datenschutzvorschriften. Detaillierte Informationen finden Sie in unserer Datenschutzerklärung.
Einwilligung in die Verwendung von Daten zu Werbezwecken
Ich bin damit einverstanden, dass die Vogel Communications Group GmbH & Co. KG, Max-Planckstr. 7-9, 97082 Würzburg einschließlich aller mit ihr im Sinne der §§ 15 ff. AktG verbundenen Unternehmen (im weiteren: Vogel Communications Group) meine E-Mail-Adresse für die Zusendung von redaktionellen Newslettern nutzt. Auflistungen der jeweils zugehörigen Unternehmen können hier abgerufen werden.
Der Newsletterinhalt erstreckt sich dabei auf Produkte und Dienstleistungen aller zuvor genannten Unternehmen, darunter beispielsweise Fachzeitschriften und Fachbücher, Veranstaltungen und Messen sowie veranstaltungsbezogene Produkte und Dienstleistungen, Print- und Digital-Mediaangebote und Services wie weitere (redaktionelle) Newsletter, Gewinnspiele, Lead-Kampagnen, Marktforschung im Online- und Offline-Bereich, fachspezifische Webportale und E-Learning-Angebote. Wenn auch meine persönliche Telefonnummer erhoben wurde, darf diese für die Unterbreitung von Angeboten der vorgenannten Produkte und Dienstleistungen der vorgenannten Unternehmen und Marktforschung genutzt werden.
Meine Einwilligung umfasst zudem die Verarbeitung meiner E-Mail-Adresse und Telefonnummer für den Datenabgleich zu Marketingzwecken mit ausgewählten Werbepartnern wie z.B. LinkedIN, Google und Meta. Hierfür darf die Vogel Communications Group die genannten Daten gehasht an Werbepartner übermitteln, die diese Daten dann nutzen, um feststellen zu können, ob ich ebenfalls Mitglied auf den besagten Werbepartnerportalen bin. Die Vogel Communications Group nutzt diese Funktion zu Zwecken des Retargeting (Upselling, Crossselling und Kundenbindung), der Generierung von sog. Lookalike Audiences zur Neukundengewinnung und als Ausschlussgrundlage für laufende Werbekampagnen. Weitere Informationen kann ich dem Abschnitt „Datenabgleich zu Marketingzwecken“ in der Datenschutzerklärung entnehmen.
Falls ich im Internet auf Portalen der Vogel Communications Group einschließlich deren mit ihr im Sinne der §§ 15 ff. AktG verbundenen Unternehmen geschützte Inhalte abrufe, muss ich mich mit weiteren Daten für den Zugang zu diesen Inhalten registrieren. Im Gegenzug für diesen gebührenlosen Zugang zu redaktionellen Inhalten dürfen meine Daten im Sinne dieser Einwilligung für die hier genannten Zwecke verwendet werden. Dies gilt nicht für den Datenabgleich zu Marketingzwecken.
Recht auf Widerruf
Mir ist bewusst, dass ich diese Einwilligung jederzeit für die Zukunft widerrufen kann. Durch meinen Widerruf wird die Rechtmäßigkeit der aufgrund meiner Einwilligung bis zum Widerruf erfolgten Verarbeitung nicht berührt. Um meinen Widerruf zu erklären, kann ich als eine Möglichkeit das unter https://contact.vogel.de abrufbare Kontaktformular nutzen. Sofern ich einzelne von mir abonnierte Newsletter nicht mehr erhalten möchte, kann ich darüber hinaus auch den am Ende eines Newsletters eingebundenen Abmeldelink anklicken. Weitere Informationen zu meinem Widerrufsrecht und dessen Ausübung sowie zu den Folgen meines Widerrufs finde ich in der Datenschutzerklärung, Abschnitt Redaktionelle Newsletter.
CIN + CStreu = 1 / [2π RTH1 f2 (–3 dB)] (Gl. 5)
Mit den Gleichungen 1 und 5 lässt sich nun die Eingangskapazität des Operationsverstärkers ermitteln.
Operationsverstärker: Eingangskapazität messen und berechnen
Die Messung der Eingangskapazität eines Operationsverstärkers gestaltet sich oftmals schwierig, da sich deren Werte im Picofarad-Bereich bewegen und parasitäre Effekte im Messaufbau das Ergebnis verfälschen.
Mit Hilfe eines kleinen Messaufbaus und entsprechendem Messequipment, bestehend aus Netzwerkanalysator und Power Splitter, können Sie die Eingangskapazität jedoch einfach bestimmen, indem Sie über den Frequenzgang zunächst die Streukapazität (Fehlerkondensatoren des Messaufbaus) und anschließend die kombinierte Kapazität (Fehlerkondensatoren und Eingangskapazität) der Operationsverstärkerschaltung ermitteln.
Mit den Gleichungen 1 und 5 können Sie die tatsächliche Eingangskapazität des Operationsverstärkers berechnen.
* Thomas Brand arbeitet als Field Application Engineer bei Analog Devices in München.