In der Wahrnehmung vieler Anwender ist das Netzteil ein Commodity-Artikel – also eine Baugruppe, auf dessen Auswahl mitunter nicht viel Sorgfalt gelegt wird. Wichtigstes Beschaffungskriterium ist zumeist der Preis. Doch das ist viel zu kurz gedacht. Augen auf, heißt die Prämisse bei der Auswahl der richtigen Bauteile. Sie wissen selbst, jeder Ausfall ist richtig teuer.
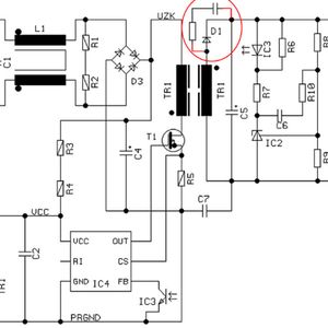
Ein Flyback-Wandler mit 8 W: Er weist keinerlei Besonderheiten auf, die auf den ersten Blick eine besondere Sorgfalt bei der Auswahl des Lieferanten nahelegen würden.
(Bild: inpotron)
Selbst Netzteile mit identischen Spezifikationen können große Unterschiede in der Qualität aufweisen – Unterschiede, die sich nicht gleich nach dem Auspacken und erstmaligen Einschalten zeigen, die aber die Lebensdauer des Geräts und die Güte der erzeugten Gleichspannung massiv beeinträchtigen können. Denn nicht nur die Schaltungstechnik bestimmt die Qualität eines Systems, sondern auch die Auswahl und die Auslegung der einzelnen Komponenten. Diese Faktoren sind nicht auf den ersten Blick sichtbar, doch für die Nachhaltigkeit und Zuverlässigkeit des Systems sind sie die zentralen Stellschrauben. Ein genaueres Hinsehen zahlt sich somit aus.
Lassen Sie uns die Problematik an einem Beispiel verdeutlichen. Das dargestellte Flyback-Netzteil (Bild 1 und Bild 1a) mit einer Ausgangsleistung von etwa 5 bis 20 W ist ein klassischer Vertreter seiner Art: Es weist keinerlei Besonderheiten auf, die auf den ersten Blick eine besondere Sorgfalt bei der Auswahl des Lieferanten nahelegen würden. An den Eingangsklemmen links oben wird die Netzwechselspannung Uin eingespeist, an den beiden Klemmen parallel zur Kapazität C3 wird die Ausgangs-Gleichspannung Uout zur Verfügung gestellt. Das Netzteil enthält im Wesentlichen einen Transformator, einen Gleichrichter, einen Regel-IC (IC4) und einen Schalttransistor T1. Die Steuergröße für den Regel-IC liefert der Optokoppler IC3. Ein Netzteil, scheinbar wie aus dem Katalog für Massenware – aber ist es sinnvoll und gerechtfertigt, bei der Beschaffung einfach nach dem Preis vorzugehen?
Fangen wir doch bei einem der unauffälligsten Bauteile an, auf das man im Normalfall kaum einen Gedanken verschwendet: Die Schmelzsicherung F1, die bei einem Bauteildefekt anspricht und das Netzteil vor Brandgefahr durch Überhitzung schützt. Ganz trivial ist diese Komponente aber nicht, denn von ihrer Schaltcharakteristik, dem Ausschaltvermögen und Impulsfestigkeit hängt das sichere Arbeiten des Netzteils ab. Ausführungen, bei denen aus Sparsamkeitsgründen statt einer ordentlichen Schmelzsicherung Sicherungswiderstände oder gar die Leiterbahn selbst als „Sollbruchstellen“ dienen, sind unzuverlässig und daher abzulehnen.
Parallel zum Spannungseingang, hinter der Sicherung liegt der X2-EMV-Kondensator C1. Seine Aufgabe ist es, Störimpulse aus dem Netz in das Stromversorgungsgerät hinein oder auf dem umgekehrten Weg herauszufiltern. Je nach Anwendungsbereich des Netzteils ist dieses Bauteil häufig für die Overvoltage Category 2 (OVC2) ausgelegt – das heißt, es sollte eine Impulsfestigkeit von mindestens 2,5 kV aufweisen. Diese preiswerten Kondensatoren weisen eine sehr dünne, leitfähige Folie auf. Bei der Auswahl ist zu berücksichtigen, dass das Bauelement impuls- und häufig auch feuchtigkeitsgefährdet ist. Darüber hinaus sollten sich Beschaffer darüber im Klaren sein, dass übliche Ausführungen über die Einsatzjahre hinweg deutlich an Kapazität verlieren können.
Hinter der Drossel L1 sind die Bleeder-Widerstände R1 und R2 parallel zu C1 eingefügt. Sie dienen der Entladung dieses Kondensators. In bestimmten Fällen – bei Festanschluss des Netzteils und wenn die Kapazität von C1 niedrig genug ist – können sie entfallen. Sofern vorhanden, sollten sie einen Wert im Megaohm-Bereich aufweisen, um Verluste zu vermeiden. Jedoch sollten sie niederohmig genug sein, damit die Entladung von C1 den normativen, zeitlichen Vorgaben entspricht. Ggf. sind diese sogar doppelt auszuführen, da ein Bauteil-Fehler nicht zu einer Gefährdung führen darf.
Die Widerstände R3 und R4 dienen zum Start des Regler-ICs IC4 und der Ladung von C2. Für ihre Auslegung gilt das gleiche wie für R1 und R2. Zudem ist zu berücksichtigen, dass sie gemeinsam mit C2 eine Zeitkonstante abbilden. Ebenfalls zu berücksichtigen ist der Startstrom von IC4 und der Einfluss dieser passiven Bauelemente auf das Kurzschluss- und Überlastverhalten.
Knowhow und Networking-Event für Leistungselektronik- und Stromversorgungsexperten
Power of Electronics am 17. und 18. Oktober 2023 in Würzburg
(Bild: VCG)
Das Elektronikevent für Entwickler und Ingenieure bündelt sechs Spezialkonferenzen, die sich angefangen von der effizienten Stromversorgung über die intelligente Nutzung von elektrischer Leistung, effektiver Elektronikkühlung, neuester Relaistechnik, bis hin zur geordneten Abführung der überschüssigen Energie erstrecken. Buchen Sie ein Ticket und erhalten Sie die Möglichkeit, die Vorträge aller sechs Veranstaltungen zu besuchen.
Gemeinsam mit dem EMV-Kondensator C1 dient die stromkompensierte Drossel L1 der Verringerung der Störaussendung und verstärkt den Störschutz des Netzteils. Ein guter Wert für die Induktivität dieser Drossel liegt im Bereich von 15 bis 50 mH. Wichtig ist die Streuinduktivität – je höher diese ist, desto geringer ist die Dämpfung für höhere Frequenzen. Aus diesen Überlegungen heraus ist es sinnvoll, eine Ausführung mit Mehrkammerwicklungen einzusetzen, die zudem ein besseres Dämpfungsverhalten über die Frequenz hat. Relevante Parameter sind auch Innenwiderstand, Impulsbelastbarkeit und Spannungsfestigkeit mit min. 1.500 V. Der Wicklungswiderstand ist in Verbindung mit dem Kondensator C4 relevant für die Einschaltstrombelastung, die sich wiederum auch auf die Sicherung F1 auswirkt.
Lebensdauer der Elkos beachten
Der Zwischenkreiskondensator C4 dämpft Impulse aus dem Netz, reduziert die Restwelligkeit am Ausgang und vereinfacht das Regelverhalten. Häufig wird an dieser Stelle ein Elektrolytkondensator eingesetzt. Zu beachten ist, dass deren Lebensdauer stark von der Betriebstemperatur abhängt – jede Temperaturerhöhung um 10 °C halbiert die Lebenserwartung. Gute Elkos bieten eine Lebensdauer von 10.000 Betriebsstunden und mehr bei 105 °C. Die häufigsten Elkos für diese Applikationen haben wasserhaltige Elektrolyte. Wasser und Aluminium, das passt nicht wirklich zusammen! Es gibt einige Hersteller, die diesen Prozess gut beherrschen. Auch wichtig: Die Surge-Festigkeit dieses Kondensators in Verbindung mit dem Innenwiderstand von L1 muss beachtet werden. Auch der ESR ist nicht ganz unwichtig.
Stand: 08.12.2025
Es ist für uns eine Selbstverständlichkeit, dass wir verantwortungsvoll mit Ihren personenbezogenen Daten umgehen. Sofern wir personenbezogene Daten von Ihnen erheben, verarbeiten wir diese unter Beachtung der geltenden Datenschutzvorschriften. Detaillierte Informationen finden Sie in unserer Datenschutzerklärung.
Einwilligung in die Verwendung von Daten zu Werbezwecken
Ich bin damit einverstanden, dass die Vogel Communications Group GmbH & Co. KG, Max-Planckstr. 7-9, 97082 Würzburg einschließlich aller mit ihr im Sinne der §§ 15 ff. AktG verbundenen Unternehmen (im weiteren: Vogel Communications Group) meine E-Mail-Adresse für die Zusendung von redaktionellen Newslettern nutzt. Auflistungen der jeweils zugehörigen Unternehmen können hier abgerufen werden.
Der Newsletterinhalt erstreckt sich dabei auf Produkte und Dienstleistungen aller zuvor genannten Unternehmen, darunter beispielsweise Fachzeitschriften und Fachbücher, Veranstaltungen und Messen sowie veranstaltungsbezogene Produkte und Dienstleistungen, Print- und Digital-Mediaangebote und Services wie weitere (redaktionelle) Newsletter, Gewinnspiele, Lead-Kampagnen, Marktforschung im Online- und Offline-Bereich, fachspezifische Webportale und E-Learning-Angebote. Wenn auch meine persönliche Telefonnummer erhoben wurde, darf diese für die Unterbreitung von Angeboten der vorgenannten Produkte und Dienstleistungen der vorgenannten Unternehmen und Marktforschung genutzt werden.
Meine Einwilligung umfasst zudem die Verarbeitung meiner E-Mail-Adresse und Telefonnummer für den Datenabgleich zu Marketingzwecken mit ausgewählten Werbepartnern wie z.B. LinkedIN, Google und Meta. Hierfür darf die Vogel Communications Group die genannten Daten gehasht an Werbepartner übermitteln, die diese Daten dann nutzen, um feststellen zu können, ob ich ebenfalls Mitglied auf den besagten Werbepartnerportalen bin. Die Vogel Communications Group nutzt diese Funktion zu Zwecken des Retargeting (Upselling, Crossselling und Kundenbindung), der Generierung von sog. Lookalike Audiences zur Neukundengewinnung und als Ausschlussgrundlage für laufende Werbekampagnen. Weitere Informationen kann ich dem Abschnitt „Datenabgleich zu Marketingzwecken“ in der Datenschutzerklärung entnehmen.
Falls ich im Internet auf Portalen der Vogel Communications Group einschließlich deren mit ihr im Sinne der §§ 15 ff. AktG verbundenen Unternehmen geschützte Inhalte abrufe, muss ich mich mit weiteren Daten für den Zugang zu diesen Inhalten registrieren. Im Gegenzug für diesen gebührenlosen Zugang zu redaktionellen Inhalten dürfen meine Daten im Sinne dieser Einwilligung für die hier genannten Zwecke verwendet werden. Dies gilt nicht für den Datenabgleich zu Marketingzwecken.
Recht auf Widerruf
Mir ist bewusst, dass ich diese Einwilligung jederzeit für die Zukunft widerrufen kann. Durch meinen Widerruf wird die Rechtmäßigkeit der aufgrund meiner Einwilligung bis zum Widerruf erfolgten Verarbeitung nicht berührt. Um meinen Widerruf zu erklären, kann ich als eine Möglichkeit das unter https://contact.vogel.de abrufbare Kontaktformular nutzen. Sofern ich einzelne von mir abonnierte Newsletter nicht mehr erhalten möchte, kann ich darüber hinaus auch den am Ende eines Newsletters eingebundenen Abmeldelink anklicken. Weitere Informationen zu meinem Widerrufsrecht und dessen Ausübung sowie zu den Folgen meines Widerrufs finde ich in der Datenschutzerklärung, Abschnitt Redaktionelle Newsletter.
Ebenfalls häufig als Elko ausgeführt ist der Hilfsspannungskondensator C2. Hier werden meist sehr kleine Bauformen mit wenig Elektrolyt verwendet. Das ergibt eine geringe Lebensdauer – anderslautenden Angaben in Datenblättern sollte man nicht unbedingt Vertrauen schenken. Kritisch ist anzumerken, dass Ausführungen für die Oberflächenmontage schon beim Lötprozess durch die Hitze 50 Prozent ihrer Lebensdauer einbüßen. Werden hier statt Elkos Keramikkondensatoren verwendet, so ist der DC-Bias zu beachten. Da können schon mal Überraschungen auftreten. Die Keramikart muss zudem einen temperaturstabilen Kapazitätsverlauf sicherstellen.
Was man bei aktiven Bauelementen beachten sollte
Beachtung verdienen selbstredend auch die aktiven Bauelemente wie der Schalttransistor T1 als zentrale Schaltstufe des Geräts. Dieser Transistor „zerhackt“ mithilfe des PWM-Controllers IC4 die Zwischenkreisspannung Uzk in eine getaktete Gleichspannung. Eine gute Wahl wäre hier ein Superjunction-MOSFET, doch ist zu beachten, dass er mindestens für eine Spannung von 600 V ausgelegt ist. Verlustwärme entsteht in diesem Transistor durch den Innenwiderstand RDSon sowie durch die nicht unendlich kurzen Schaltflanken und inneren Kapazitäten. Die Kunst des Schaltungsdesigners ist es, über den gesamten Bereich der Eingangsspannung Uin ein Gleichgewicht der Erwärmung sicherzustellen.
Eine zentrale Funktion kommt auch dem Optokoppler IC3 zu. Er ermöglicht die potentialfreie Regelung der Ausgangsspannung. Der Strom durch die Sendediode steuert die Pulsbreite des PWM-Controllers IC1. Die Steuergröße für IC3 wird im Regelverstärker IC2 gewonnen. Als Potenzialtrenner ist der Optokoppler ein sicherheitsrelevantes Bauteil mit hohen Anforderungen an Stoßspannungsfestigkeit und Prüfspannung – er sollte auf 4 bis 5 kV ausgelegt sein. Der Empfängerstrom Ic wird üblicherweise im Datenblatt als Funktion von IF durch die Sendediode angegeben. Allerdings liegen für den Verstärkungsfaktor CTR häufig keine verlässlichen Daten im verwendeten Strombereich seitens der Hersteller vor. Grundsätzlich gilt aber, dass das Rauschverhalten umgekehrt proportional zum Sendestrom ist – je niedriger der Strom, desto höher das Rauschen.
Die Referenzspannung für den Regelverstärker IC2 wird mit dem aus R8 und R9 gebildeten Spannungsteiler gebildet. Um diese Spannung mit hoher Genauigkeit einzustellen, ist die Verwendung von Widerständen mit geringer Toleranz anzuraten – üblich ist eine Toleranz von 1 Prozent. Auch die Temperaturkoeffizienten dieser Widerstände beeinflussen die Genauigkeit der Referenzspannung, folglich sind sie bei der Auswahl der Bauteile zu berücksichtigen. Zudem sollten die Widerstände R8 und R9 nicht zu hochohmig gewählt werden, damit der Eingangsstrom von IC2 im Bereich von 0 bis 8 µA die am Spannungsteiler gebildete Referenzspannung nicht verfälscht.
Der Sicherheitskondensator C7 reduziert die Störströme, insbesondere diejenigen, die vom Übertrager TR1 erzeugt werden. Er muss die Sicherheitskategorie Y1 aufweisen, das heißt, er muss mit einer doppelten Isolation ausgestattet und für eine Prüfspannung von 4 kV sowie für eine Impulsfestigkeit von 8 kV ausgelegt sein. Ebenfalls sicherheitskritisch ist der Übertrager TR1. Er gewährleistet die sichere elektrische Trennung zwischen Primär- und Sekundärkreislauf. Entscheidend für seine Funktion ist ein kluger Wicklungsaufbau; auch die smarte Materialauswahl ist maßgebend für die Qualität und die Effizienz des Netzteils – nur Windungszahlen, Luftspalt und Induktivität vorzugeben, reicht nicht aus.
Zusätzlich zu diesen im Schaltbild dargestellten Standardkomponenten können optional noch weitere Zusatzbauteile enthalten sein. Ein Beispiel wäre ein Überspannungsschutz-Varistor parallel zum Kondensator C1 (Bild 2). Aber Achtung: Diese Art von Bauteil unterliegt einem Alterungsprozess. Ist die Varistor-Scheibe zudem zu klein ausgeführt, kann es nach wenigen Jahren zu Defekten mit Brandgefahr kommen.
Ist ebenfalls optional, parallel zur Diode D1 ein RC-Dämpfungsglied (Bild 3) zur Reduzierung der Spannungsspitzen und EMV-Störaussendungen vorgesehen, so ist es ratsam, mit Vorsicht zu dimensionieren, denn am Widerstand entsteht durch die Umladung des Kondensators eine sehr hohe Impulsbelastung. Er muss daher impulsfest und induktionsarm sein. Der Kondensator muss temperaturstabil sein und eine geringe Impedanz aufweisen.
Expertenwissen ist gefragt
Wie aus den geschilderten Beispielen zu ersehen ist, mag eine einfache Schaltskizze vordergründig ausreichen, um ein funktionsfähiges Netzteil für einfache Ansprüche zu erstellen. Jedoch wird ein solches Gerät weit davon entfernt sein, höhere Anforderungen an Zuverlässigkeit, Langzeitstabilität und Ausfallsicherheit zu erfüllen. Um die Schaltung optimal zu dimensionieren und ein Gerät zu produzieren, das auch höchsten Ansprüchen genügt, reichen Kenntnisse der Schaltungstechnik nicht aus – hierzu ist eine Zutat erforderlich, die man nicht in Prospekten und Angebotslisten findet: Jahrelange, ja jahrzehntelange Erfahrung mit Bau und Betrieb solcher Geräte, gepaart mit einer Leidenschaft zur Optimierung von Qualität und Langlebigkeit. Die Bauteile eines solchen Netzteils verlangen in jedem Detail ein fundiertes Expertenwissen, das nur aus einer vertieften Auseinandersetzung mit der Thematik hervorgehen kann. Da nicht jeder Lieferant dieses Wissen besitzt, kann es auch keine echte Second Source geben – nicht auf der Ebene der Bauteile und schon gar nicht auf derjenigen des vollständigen Netzteils. Das beschriebene Expertenwissen schützt Kunden vor vorzeitigen Ausfällen der Geräte – die letztlich teurer kommen als die Einsparungen, die man glaubt durch die Beschaffung eines scheinbar preiswerten Geräts erzielen zu können. Einkäufer müssen daher tapfer sein: An Komponenten sparen kann am Ende teuer werden. Je komplexer die Anforderungen sind, wie beim Beispiel eines komplexen 4-Kanal-LED-Treibers (Bild 4), umso größer sollte das Expertenwissen sein.
Dieser Artikel ist eine Zusammenfassung des Vortrages „Komponenten in Netzteilen, worauf ist zu achten?“ auf der Veranstaltung Power of Electronics der Vogel Communication Group.
(tk)
* Hermann Püthe ist Geschäftsführender Gesellschafter der inpotron Schaltnetzteile GmbH