Anbieter zum Thema
Mehr Vorteile mit der SEPIC-Technik
Die SEPIC-Technik wird benutzt, wenn sich die Ein- und Ausgangsspannungen überlappen. Die Fortschritte bei gekoppelten Induktionsspulen vereinfachen die Implementierung, ohne dabei im Vergleich zu Buck- oder Boost-Anordnungen Größennachteile in Kauf nehmen zu müssen. Für Profis bietet SEPIC wesentlich mehr Vorteile als die herkömmlichen Topologien: einen höheren Wirkungsgrad, kleineren Formfaktor und geringere Kosten.
LED-Stromregelungen lassen sich in folgende Kategorien trennen:
- Widerstände: bieten die einfachste und kostengünstigste Art der Stromregelung. In Wirklichkeit stellen sie keine praktische Lösung dar, da sie spannungsabhängig sind, was zu Schwankungen der LED-Helligkeit führt. Sie erfordern auch die teure und zeitaufwändige Sortierung von LEDs und führen zu Designs mit einem schlechten Wirkungsgrad.
- Linearregler: sind einfach zu integrieren und können eine effiziente Stromregelung/Foldback-Funktion bieten. Mit einem externen Stromwertgeber fungieren lineare Regler als Mittelklasse-Lösung für die Stromregelung in HB-LED-Beleuchtungen. Sie werden jedoch häufig mit einem hohen Leistungsverbrauch und niedrigen Wirkungsgrad in Zusammenhang gebracht. Letzterer bedeutet, dass dann auch Wärmemangement-Aspekte beachtet werden müssen. Dies führt zur Integration von Kühlkörpern, die Platz einnehmen und die Stückliste des Designs erweitern bzw. verteuern.
- Schaltregler: sind die teuerste und komplizierteste Lösung zur LED-Stromregelung. Im Gegensatz zu Linearreglern und einfachen Widerständen sind sie empfindlich gegen Störungen durch elektromagnetische Strahlung (EMI), was für den Entwickler eine weitere Hürde darstellt. Sie sind allerdings hocheffizient, absolut spannungsunabhängig und erweitern die Anwendung um die Funktion der Helligkeitsregelung. Schaltregler sind die einzig sinnvolle Option für Anwendungen im mittleren bis hohen Leistungsbereich oder in Fällen, in denen große Eingangsspannungsbereiche vorliegen.
- Konstantstromregler: stellen eine einfachere und günstigere Lösung als Linear- und Schaltregler dar und bieten im Vergleich zu Widerständen trotzdem wesentlich mehr Vorteile.
Konstantstromregelung garantiert gleichbleibende Helligkeit

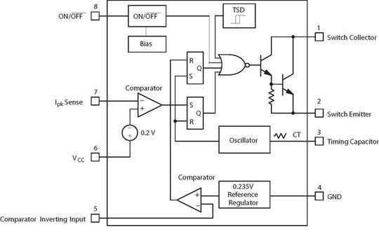
Im Bild 1 werden die wesentlichen Bestandteile eines Konstantstromregler-ICs (CCR) verdeutlicht. Wie Linear- und Schaltregler können Konstantstromregler eine gleichbleibende Helligkeit über einen großen Spannungsbereich garantieren. Sie schützen die LEDs vor Übersteuerung bei höheren Eingangsspannungen und verringern oder erübrigen das oft teuere und problematische Sortieren der LEDs.
Da die neuesten CCR-ICs auch weite Eingangsspannungsbereiche bieten, stellen sie den notwendigen Spielraum zur Verfügung, um schwankende Versorgungsspannungen abzudecken. Das garantiert eine Vielzahl von Applikationen.
Da die ausgesendete Lichtmenge einer LED proportional zum Mittelwert des durchfließenden Stroms ist, lässt sich mit Konstantstromreglern auch eine Dimmerfunktion integrieren. Diese wird über analoge oder digitale Pulsweitenmodulation (PWM) erzielt. Der Analogansatz kombiniert ein Eingangs-PWM-Signal mit der rückgekoppelten Spannung, was zu einem verringerten Mittelwert des Ausgangsstroms führt.
Der digitale Ansatz nutzt das Eingangs-PWM-Signal, um das Schalten des Reglers zu verhindern und somit den durchschnittlichen Ausgangsstrom zu verringern. Die typische Dimmfrequenz liegt zwischen 200 und 1000 Hz, da das menschliche Auge Änderungen über 200 Hz nicht mehr wahrnehmen kann.

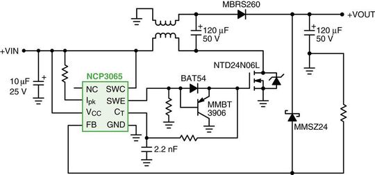
Neue Konstantstromregler-ICs können mit Versorgungsspannungen <40 V bis hinab auf 3 V betrieben werden und bieten Ausgangsströme von 20 mA bis 1,5 A. Sie sind kompatibel zu Buck-, Boost-, Buck/Boost- oder SEPIC-Topologien. Bild 2 zeigt eine SEPIC-Lösung auf der Basis des NCP3066. Fordert der angesteuerte LED-Strang mehr Strom als ein einzelner Regler bereitstellt, können diese Bausteine auch als Controller zusammen mit einem externen Schalter betrieben werden, um so einen höheren Ausgangsstrom zur Verfügung zu stellen.
*Tim Kaske und Paul Decloedt sind bei ON Semiconductor in Phoenix, Arizona beschäftigt.
(ID:336684)