Ein Motortreiber-IC als Lowpower-Vollbrücken-DC/DC-Wandler

Dan Tooth *

Entwickelt wurde der Baustein DRV8848 als Motortreiber-IC, doch die integrierte isolierte Stromversorgung befähigt ihn auch zum Einsatz in weiteren Applikationen, wie der Autor am Beispiel Smart Meter zeigt.

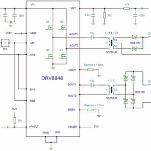
Bild 1: Implementierung zweier per Übertrager isolierter H-Brücken-Wandler auf Basis des DRV8848.(Bild:  TI)
Bild 1: Implementierung zweier per Übertrager isolierter H-Brücken-Wandler auf Basis des DRV8848.
(Bild: TI)

In elektronischen Systemen ist es häufig erforderlich, eine oder mehrere isolierte Versorgungsspannungen für leitungsgebundene Schnittstellen wie RS485, Wired mBus, 4/20-mA-Stromschleifen usw. bereitzustellen.

Ein denkbares Anwendungsbeispiel sind intelligente Stromzähler (Smart Meter). Man könnte diese Spannungen mit zusätzlichen Wicklungen auf dem Haupt-Übertrager erzeugen.

Bildergalerie
Bildergalerie mit 7 Bildern

Gelegentlich ist es aber sinnvoller, an einer niedrigen Eingangsspannung einen isolierten Gleichspannungswandler zu betreiben. Hierdurch verhindert man, dass der Haupt-Übertrager zu groß und unhandlich wird, zumal strikte Vorgaben hinsichtlich der Isolationsspannung sowie der Luft- und Kriechstrecken bestehen.

Es gibt heute eine ganze Reihe von Wandler-Topologien, die häufig angewandt werden – vom Sperrwandler (Flyback Converter) über Fly-Buck- und Fly-Boost-Wandler bis zu Push-Pull-Wandlern. Der folgende Beitrag widmet sich jedoch einer anderen Topologie, nämlich dem Vollbrücken- oder H-Brücken-Wandler, der auch als Vierquadrantensteller bezeichnet wird und gleich mehrere Vorteile bietet.

Erstens ist durch die vier FETs gewährleistet, dass immer ein Weg für den Strom zur Verfügung steht, sodass es kaum oder gar nicht zu Spannungs-Überschwingern kommt. Zweitens wird kein Übertrager mit Mittelabgriff benötigt, sodass kostengünstige Ringkern-Transformatoren mit nur einer Primär- und einer Sekundwicklung zum Einsatz kommen können.

Der dritte Vorteil ist, dass keine Energiespeicherung erfolgt und dass der Übertrager in positiver und negativer Richtung magnetisiert wird, was die Größe der magnetischen Bauteile minimiert.

Viertens gibt es integrierte Motorsteuerungs-ICs mit integrierten FETs sowie eingebautem Überstrom- und Übertemperaturschutz.

Das Design des Vollbrücken-Gleichspannungswandlers

Die tendenziell weniger steilen Spannungsflanken dieser Bausteine sind günstig für Systeme, in denen es auf die Vermeidung von HF-Störgrößen ankommt, damit empfindliche Funkempfänger im selben System nicht beeinträchtigt werden.

Als fünfter und letzter Vorteil ist zu erwähnen, dass einige Motorsteuerungs-ICs mehrere Vollbrücken-Wandler enthalten, die sich separat steuern lassen. Dies ist sinnvoll in Anwendungen, in denen die verschiedenen Ausgänge voneinander unabhängig sein müssen und sich daher nicht mit einem Übertrager implementieren lassen, der mehrere voneinander isolierte Sekundärwicklungen aufweist.

Der DRV8848 ist ein Motorsteuerungs-IC mit zwei H-Brückenschaltungen, der sich mit seiner Nenn-Eingangsspannung von 18 V ideal für 12-V-Systeme eignet.

Jede H-Brücke besteht aus high-seitigen P-FETs und masseseitigen N-FETs. Eine alternative Architektur wäre eine Ladungspumpe mit high-seitigen N-FETs. Allerdings kann die Ladungspumpe elektromagnetische Interferenzen (EMI) erzeugen, sodass in diesem EMI-sensiblen Design der DRV8848 die bessere Wahl ist.

Jede H-Brücke wird separat durch die Logikeingänge AINx und BINx gesteuert und besitzt eine eigene, über einen externen Messwiderstand (Risense) programmierte Strombegrenzung (Current Limit – CL).

Wenn diese anspricht, schaltet die Strombegrenzung die FETs ab, die den Strom haben ansteigen lassen. Stattdessen wird das entgegengesetzte FET-Paar eingeschaltet, um den Strom für eine Dauer von 20 µs (die PWM-Zykluszeit) oder bis zum Beginn des nächsten PWM-Zyklus abfallen zu lassen.

Zusätzlich gibt es eine schnelle interne Überstrombegrenzung (Over Current Protection – OCP), die auf 2 A eingestellt ist und an deren Ansprechen sich eine Hiccup-Retry-Zeit von 1,6 ms anschließt.

Diese Schutzfunktionen sind nützliche Einrichtungen für isolierte Wandler, die eine störungsbedingte Überlastung an einem oder mehreren Ausgängen verkraften müssen.

Artikelfiles und Artikellinks

(ID:44947386)

Jetzt Newsletter abonnieren

Verpassen Sie nicht unsere besten Inhalte

Mit Klick auf „Newsletter abonnieren“ erkläre ich mich mit der Verarbeitung und Nutzung meiner Daten gemäß Einwilligungserklärung (bitte aufklappen für Details) einverstanden und akzeptiere die Nutzungsbedingungen. Weitere Informationen finde ich in unserer Datenschutzerklärung. Die Einwilligungserklärung bezieht sich u. a. auf die Zusendung von redaktionellen Newslettern per E-Mail und auf den Datenabgleich zu Marketingzwecken mit ausgewählten Werbepartnern (z. B. LinkedIn, Google, Meta).

Aufklappen für Details zu Ihrer Einwilligung