LED-Treiberbaustein Ein flexibler Schaltregler für Hochleistungs-LEDs
Der Treiber LT3763 ist ein Abwärtswandler, um unter anderen Hochleistungs-LEDs anzusteuern. Dazu dienen seine integrierten Funktionen, die ihn nicht nur als LED-Treiber interessant machen.
Anbieter zum Thema

Ein guter LED-Treiber bietet eine exakte Stromregelung für eine konsistente Farbortwiedergabe und sorgt durch eine schnelle Modulation für eine kontrastreiche Dimmung. Weitere Qualitätsmerkmale eines LED-Treibers sind, dass sie Kurzschlüsse und Leerlaufzustände erkennen und überwachen sowie Strompegel meldet. Außerdem schützt er vor Überhitzung und schirmt schwache Stromversorgungen vor zu hohen Lastströmen ab. Ein Standard-Schaltregler würde eine Vielzahl zusätzlicher kostenintensiver Verstärker, Referenzen und passiver Komponenten benötigen, um diese Aufgaben zu erfüllen. Im Gegensatz dazu sind im LED-Treiber LT3763 von Linear Technology all diese Funktionen bereits enthalten, was in niedrigeren BOM-Kosten, kleinerem Platzbedarf auf der Platine und einer höheren Zuverlässigkeit resultiert.
Der LT3763 stellt weit mehr als nur einen Hochleistungs-LED-Treiber dar. Seine vielfältigen Features vereinfachen das Design anderer anspruchsvoller Anwendungen wie beispielsweise das sichere Laden wartungsfreier Bleibatterien, die MPP-Regelung eines Solarmoduls oder sogar einer Kombination aus beidem. Selbst bei hohen Eingangsspannungen bis 60 V erfüllt der Baustein alle Anforderungen mit einem hohen Wirkungsgrad.
Wie ein flackerfreies Dimmen von LEDs erreicht wird
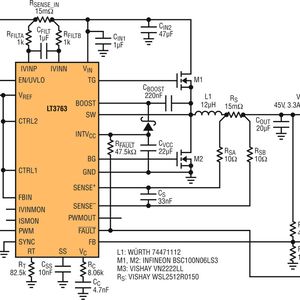
Das Bild 1 zeigt den Treiberbaustein LT3763 in einer möglichen Konfiguration als Hochleistungs-LED-Treiber. Ein Potentiometer am CTRL1-Pin ermöglicht es, den geregelten LED-Strome zwischen 0 A und 20 A manuell einzugeben. Zur thermischen Regelung des LED-Stromes befindet sich ein Widerstand mit einem negativen Temperaturkoeffizienten in der Nähe der LED und ist vom CTRL2-Pin zu GND verbunden.
Das Widerstandsnetzwerk am EN/UVLO-Pin sorgt für eine Abschaltung des LT3763 wenn die Eingangsspannung auf einen Wert von unter 10 V fällt. Am FB-Pin wird durch ein Widerstandsnetzwerk ein Leerlaufzustand definiert, falls der Ausgang 6 V erreicht. Sobald dieser Fall eintritt, reduziert der LT3763 automatisch den Spulenstrom um ein Überschwingen zu verhindern und setzt den FAULT-Pin auf Low um den Vorfall zu signalisieren.
Ein Entwicklungsziel des LT3763 war es, ein flackerfreies Dimmen von LEDs, wie in Bild 2 gezeigt, zu ermöglichen. Dies wird erreicht, indem der PWMOUT-Pin mit jedem Wechsel des PWM-Signals auf Low ebenfalls auf Low gesetzt wird. Dadurch werden die LED und gleichzeitig das Kompensationsnetzwerk am VC-Pin abgeklemmt und die internen Taktgeber am PWM-Takt resynchronisiert. Diese Vorgehensweise stellt sicher, dass aufeinanderfolgende Takte identisch sind und der Spulenstrom so schnell wie möglich ansteigen kann um dem vorgegebenen LED-Stromlevel zu entsprechen. Somit wird einem Flackern des LED-Lichtes dauerhaft vorgebeugt.
Bild 3 zeigt eine Konfiguration des LT3763, bei der aus einer Eingangsspannung von 48 V eine Leistung von 350 W bei einem Wirkungsgrad von 98 % geliefert werden kann. Ein interner Regler versorgt die Treiber der TG- und BG-Pins mit entsprechender Leistung, um jeweils zwei der externen NMOS-Leistungsschalter treiben zu können. Anwendungen mit höherer Leistung können realisiert werden, indem zwei LT3763 parallel verschaltet werden, sodass der Strom gleichmäßig auf beide Regler aufgeteilt wird. Diese Konfiguration zeigt ebenfalls, wie der SYNC-Pin verwendet werden kann um die parallel verschalteten LT3763 mit einem externen Takt zu synchronisieren.
Wenn der Baustein zum Laden von Batterien verwendet wird
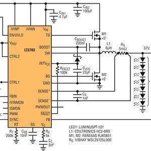
Aufgrund des hohen Ausgangsspannungsbereiches des LED-Treibers ist eine Ausgangsspannung von 35 V mit der einfachen Funktionsweise eines Standard-Abwärtsreglers möglich. Der Maximalwert der Ausgangsspannung kann bis zu 1,5 V niedriger als der der Eingangsspannung sein. Die in Bild 4 gezeigte Konfiguration nutzt diese Eigenschaft aus, um drei Bleigel-Akkumulatoren in Reihe bis zu einer Spannung von 45 V aus einer Versorgungsspannung von 48 V zu laden.
Wie alle Ladeschaltungen muss die Batterieladeschaltung in Bild 4 in der Lage sein, den Batterie-Nennladestrom präzise zu regeln, dem sogenannten Constant Current Mode, bis die Batteriespannungen ihre von der chemikalischen Zusammensetzung gegebenen Grenzen erreicht haben. Die Ladeschaltung muss diese Spannung, den Constant Voltage Mode, ohne Überschwingen halten können bis der von den nun im Trickle Charge Mode geladenen Batterien aufgenommene Strom sehr klein wird. Wenn die Erhaltungsladephase abgeschlossen ist, sollte die Ladeschaltung die Batteriespannungen auf einen stabilen Wert sinken lassen bevor der Ladevorgang gänzlich abgeschlossen ist und die endgültige Spannung dauerhaft gehalten wird.
Durch die kombinierten Strom- und Spannungsregelkreise des LT3763 und seine Schaltung zur LED-Fehlerbehebung stellt der Regler eine beinahe vollständige Batterieladeschaltung dar. Für ein komplettes Batterieladesystem wird lediglich ein zusätzlicher Transistor benötigt.
Der Widerstandsteiler am FB-Pin hat die Aufgabe, die Ladespannung auf 45 V einzustellen. Im Falle eines Leerlaufzustandes, der bei einem Spannungswert von 45 V eintritt, reduziert der LT3763, wie in Bild 8 gezeigt, automatisch den Strom, um einem Überschwingen vorzubeugen.
Baustein lässt die Batterien erholen
Während des Erhaltungsladens nimmt die Batterie anschließend mit der Zeit immer weniger Strom auf. Wenn der Ladestrom auf zehn Prozent des regulären Stromwertes gesunken ist (C/10 Batterie-Spezifikation), wird der Leerlauf-Fehlerzustand des LT3763 ausgelöst. Beim resultierenden High-to-Low-Übergang am FAULT-Pin wird das Gate des zusätzlichen Transistors M3 abgeschaltet und der Widerstand RFB3 vom Feedback-Netzwerk entfernt. Die vorgegebene Ausgangsspannung wird dadurch gesenkt und der LT3763 hört auf zu schalten, um den Batterien eine selbstständige Erholung zu ermöglichen.
Wenn deren kombinierte Spannung auf den neu eingestellten Wert absinkt, beginnt der Baustein erneut zu schalten und liefert einen dauerhaften Strom, welcher zum unbegrenzten Halten der Ausgangsspannung benötigt wird. Einen zusätzlichen Vorteil bietet der FAULT-Pin-Übergang, welcher als ein Signal für den Beginn der Erhaltungsladung verwendet wird.
(ID:42386600)