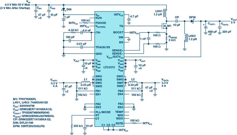
Ein einziger IC erzeugt fünf Ausgangsspannungen direkt aus dem Bordnetz

Zurück zum Artikel