Analogtipp Bidirektionale High-Side Strommessschaltung
Dieser Analogtipp beschreibt eine bidirektionale, resistive High-Side Strommessschaltung für Industrie-Anwendungen. Ein Shunt-Widerstand mit niedrigem Widerstandswert befindet sich in Reihe mit der Last, deren Strom gemessen werden soll. Am Shunt fällt eine Spannung ab, die sich proportional zum Strom durch den Widerstand verhält.
Anbieter zum Thema

Die Schaltung unterdrückt die hohe Gleichtaktspannung des Akkus, verstärkt den kleinen Spannungsabfall und liefert eine massebezogene, gepufferte Ausgangsspannung, die mit einem A/D-Wandler in Power-Management-Anwendungen verwendet werden kann. Die Amplitude der Ausgangsspannung gibt Aufschluss über die Höhe des Laststromes; ihre Polarität gibt die Richtung an.
Diese Technik kann die Lade- und Entladeströme von Akkus beliebigen Typs überwachen und dem Power-Management-System genug Information liefern, um das Ladeprofil zu steuern. Falls der Strom außerhalb der Spezifikation liegt, sinkt die Akkulebensdauer und die Ausfallzeiten von Geräten steigen.
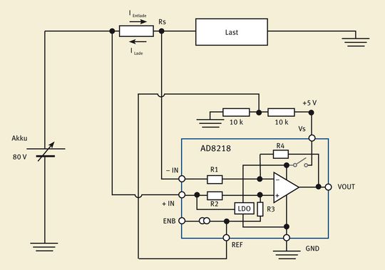
Unabhängig davon, ob der Akku geladen oder entladen wird, wird der Strom des Akkus durch den Ausgang UOUT überwacht. Beim Laden sinkt UOUT unter UREF, die Spannung am REF-Pin, ab. Beim Entladen in die Last steigt UOUT über UREF an. Mit einer 5-V-Stromversorgung liefert der Teiler eine 2,5-V-Referenz, die den Ausgang über Massepotenzial vorspannt. Der Ausgang steigt über 2,5 V, wenn Strom in die Last hinein fließt und sinkt unter 2,5 V, wenn Strom in den Akku fließt. Der Verstärker liefert eine Verstärkung von 20 V/V an die Spannung über dem Shunt-Widerstand. Die Übertragungsfunktion der Schaltung wird somit
Der driftfreie Präzisionsverstärker AD8218 weist eine feste Verstärkung von 20 V/V auf. Dies ermöglicht den Einsatz eines sehr kleinen Messwiderstands in einer Hochvolt-Versorgungsleitung. Zum Beispiel produziert ein 10-mΩ-Shunt mit einer Stromänderung von 2 A in jeder Richtung eine Ausgangsspannung von ±400 mV. Der für den Shunt gewählte Wert hängt vom Laststrombereich der Anwendung ab und ist ein Kompromiss aus Kleinsignalgenauigkeit und maximal zulässigem Spannungsabfall.
Die Spannung am REF-Pin wird aus Gründen der Einfachheit über einen Widerstandsteiler auf eine mittlere Versorgungsspannung (2,5 V) eingestellt. In der Praxis sollte ein Puffer zwischen Teiler und REF-Pin verwendet werden, um sicherzustellen, dass die angelegte Spannung aus einer Quelle mit niedriger Impedanz stammt. Andernfalls erzeugt die Last des internen Widerstands einen Fehler und das Potenzial am REF-Pin wird nicht wie erwartet auf der mittleren Versorgungsspannung liegen.
Die Schaltung eliminiert nicht nur Massestörungen, sondern spürt auch versehentliche Kurzschlüsse zwischen Akku und Systemmasse auf. In diesem Fall beträgt die Ausgangsspannung 0 V.
* * Chau Tran ist als Applikationsingenieur bei Analog Devices in Wilmington, USA, tätig.
(ID:42413665)