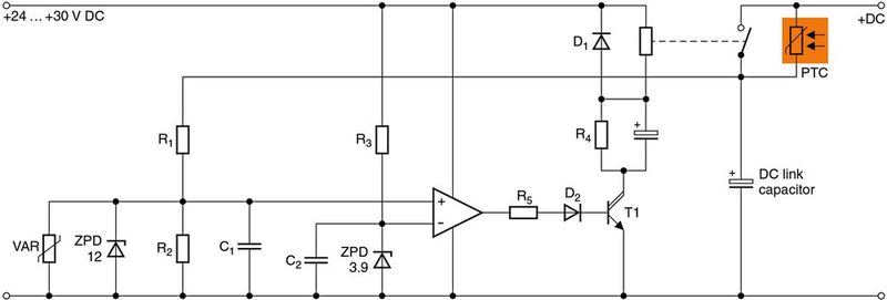
Wie sich Einschaltströme wirkungsvoll begrenzen lassen

Zurück zum Artikel