Piezohaptische Treiber sind komplex und energiehungrig. Wir stellen einen Energieerhaltungsmechanismus vor, der Leistungsverluste minimiert und so die Batterielaufzeit des mobilen Geräts maximiert.
Potenziale der Haptik: Virtuelle und sichere Berührung mit haptischer Technologie.
(Bild: Shutterstock)
Wie wäre es, wenn man beim Fotografieren – zum Beispiel einer Schlange – die Finger auf dem Smartphone über das Motiv bewegen könnte, um die Schuppen auf der Schlangenhaut zu erspüren? Bald könnte das möglich werden. Die Haptik ist eine Technik, die mittels Kräften, Vibrationen oder Bewegungen eine Rückmeldung an den Tastsinn des Nutzers gibt. Studien zeigen, dass Benutzer virtueller Tastaturen im Durchschnitt wesentlich schneller tippen, wenn sie eine taktile Rückmeldung erhalten. Damit dies alles möglich wird, geht die Haptik über die Möglichkeiten hinaus, die ein Vibrationsmotor bietet, und nutzt die Flexibilität von piezoelektrischen Aktoren.
Piezoelektrische Aktoren in modernen haptischen Sensorsystemen geben dem Anwender bei der Interaktion über elektronische Displays in tragbaren Geräten oder Wearables ein taktiles Feedback. Piezohaptische Treiber sind komplex und brauchen viel Energie. Der Beitrag beschreibt eine Lösung, bei der der Aufwärtswandler als Hochspannungsquelle dient und den Verstärker ersetzt, der den Wechselstrom für das kapazitive Piezoelement liefert. Leistungsverluste werden minimiert und somit die Lebensdauer der Batterie des mobilen Geräts maximiert.
Bildergalerie
Ein piezoelektrischer Aktor wandelt ein elektrisches Signal in ein präzises Ausgangssignal um. Um eine deutliche Auslenkung zu erzeugen (Bild 1) liegt die Signalstärke im zweistelligen Volt-Bereich bei Frequenzen von einigen Hundert Hertz. So wie das menschliche Ohr bestimmte Frequenzen lauter wahrnimmt als andere, werden Vibrationen in ihrer Intensität unterschiedlich wahrgenommen.
Wie beim Hörvorgang ist die Intensität taktiler Reize proportional zur Frequenz und zur Amplitude der Vibration. Durch die Veränderung der Stärke und des Vibrationsmusters entsteht praktisch eine unbegrenzte Anzahl an Kombinationen, Rhythmen oder Übermittlungen.
Piezoaktoren verhalten sich kapazitiv, wenn sie unterhalb ihrer elektrischen Resonanzfrequenzen betrieben werden. Die piezobasierte Haptik bietet mehrere Vorteile gegenüber konkurrierenden Technologien, darunter eine schnelle Reaktionszeit, kleine Abmessungen, niedrigen Energiebedarf, verschiedene Piezoeigenschaften und Montagemöglichkeiten.
Das haptische System im Überblick
Bild 2 zeigt das Blockdiagramm eines mehrkanaligen haptischen Systems. Betätigt der Benutzer eine Taste, wird dies vom kapazitiven Berührungssensor-IC erkannt. Dieser gibt die Information an den Mikroprozessor weiter, der den Haptiktreiber anweist, das entsprechende Vibrationsmuster auf das vom Hochspannungsmultiplexer angesteuerte Piezoelement anzuwenden.
Auf diese Weise nimmt der Benutzer die Betätigung der Taste wahr. Damit das funktioniert, muss die Ansprechzeit höher sein als die Zeitverzögerung bis zur Wahrnehmung durch den Bediener. Ein haptisches Ereignis mit einer Verzögerung von 5 ms oder kürzer wird vom Benutzer als gleichzeitig wahrgenommen.
Bild 3: Beispiel für eine haptische Treiberlösung.
(Bild: Maxim)
Bild 3 zeigt eine typische Implementierung eines piezobasierten Haptiktreiber-ICs für tragbare Geräte. Ein Aufwärtswandler erhöht die Spannung der Lithium-Ionen-Batterie auf 60 V und liefert die erforderliche Hochspannung für den Class-AB-Verstärker.
Diese Lösung erfordert eine hohe Eingangsspannung für den IC. Eine hohe Verlustleistung ist bei Anwendungen von tragbaren Geräten problematisch. Zunächst trägt der lineare Class-AB- Verstärker aufgrund seines Wirkungsgrads von 60% erheblich zur Verlustleistung bei und auch der Aufwärtswandler mit einem Wirkungsgrad von 85% führt zu weiteren Verlusten. Beispielsweise summiert sich bei einer Kapazität von 1 µF mit einer Spannung von 100 VP-P bei einer Frequenz von 200 Hz der Wert für die Verlustleistung auf 1 W:
P=1/2 CU2 * f = 0,5 * 10-6 * 1002 * 200 = 1 W.
Aufgrund des Wirkungsgrads des Systems von 50 % (0,85 x 0,60) ergibt sich für die Eingangsleistung, die vom IC benötigt wird, und die die Batterie aufbringen muss, ein Wert von 2 W.
Wie man die Energie des Kondensators aufrecht erhält
Eine ideale Lösung erhält die Energie des Kondensators aufrecht, anstatt sie zu dissipieren. Eine Lösung wäre hier die Verwendung eines Class-D-Verstärkers anstatt eines Class-AB-Verstärkers. Auf diese Weise werden die Verstärkerverluste minimiert, aber die Verluste des Aufwärtswandlers bleiben bestehen. Außerdem erfordert eine Class-D-Verstärkerlösung einen komplizierten, unhandlichen Ausgangsfilter, der weitere Verluste verursacht.
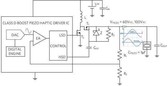
Bild 4: Regenerative Boost-Wandler-Lösung
(Bild: Maxim)
Weiterhin können die Verstärkung und die Boost-Funktion in einem Schaltkreis kombiniert werden (Bild 4). Dabei ist die Signalform der Hochspannung mit 200 Hz im Vergleich zur Taktfrequenz des Aufwärtswandlers (ca. 500 kHz) sehr langsam, weshalb der Schaltregler ein langsam variierendes Ausgangssignal aufweist. Bild 4 zeigt auch die Signalform von Spannung und Strom und die Amplitude der Haptik einschließlich der Vorzeichen und Phasenbeziehung.
Stand: 08.12.2025
Es ist für uns eine Selbstverständlichkeit, dass wir verantwortungsvoll mit Ihren personenbezogenen Daten umgehen. Sofern wir personenbezogene Daten von Ihnen erheben, verarbeiten wir diese unter Beachtung der geltenden Datenschutzvorschriften. Detaillierte Informationen finden Sie in unserer Datenschutzerklärung.
Einwilligung in die Verwendung von Daten zu Werbezwecken
Ich bin damit einverstanden, dass die Vogel Communications Group GmbH & Co. KG, Max-Planckstr. 7-9, 97082 Würzburg einschließlich aller mit ihr im Sinne der §§ 15 ff. AktG verbundenen Unternehmen (im weiteren: Vogel Communications Group) meine E-Mail-Adresse für die Zusendung von redaktionellen Newslettern nutzt. Auflistungen der jeweils zugehörigen Unternehmen können hier abgerufen werden.
Der Newsletterinhalt erstreckt sich dabei auf Produkte und Dienstleistungen aller zuvor genannten Unternehmen, darunter beispielsweise Fachzeitschriften und Fachbücher, Veranstaltungen und Messen sowie veranstaltungsbezogene Produkte und Dienstleistungen, Print- und Digital-Mediaangebote und Services wie weitere (redaktionelle) Newsletter, Gewinnspiele, Lead-Kampagnen, Marktforschung im Online- und Offline-Bereich, fachspezifische Webportale und E-Learning-Angebote. Wenn auch meine persönliche Telefonnummer erhoben wurde, darf diese für die Unterbreitung von Angeboten der vorgenannten Produkte und Dienstleistungen der vorgenannten Unternehmen und Marktforschung genutzt werden.
Meine Einwilligung umfasst zudem die Verarbeitung meiner E-Mail-Adresse und Telefonnummer für den Datenabgleich zu Marketingzwecken mit ausgewählten Werbepartnern wie z.B. LinkedIN, Google und Meta. Hierfür darf die Vogel Communications Group die genannten Daten gehasht an Werbepartner übermitteln, die diese Daten dann nutzen, um feststellen zu können, ob ich ebenfalls Mitglied auf den besagten Werbepartnerportalen bin. Die Vogel Communications Group nutzt diese Funktion zu Zwecken des Retargeting (Upselling, Crossselling und Kundenbindung), der Generierung von sog. Lookalike Audiences zur Neukundengewinnung und als Ausschlussgrundlage für laufende Werbekampagnen. Weitere Informationen kann ich dem Abschnitt „Datenabgleich zu Marketingzwecken“ in der Datenschutzerklärung entnehmen.
Falls ich im Internet auf Portalen der Vogel Communications Group einschließlich deren mit ihr im Sinne der §§ 15 ff. AktG verbundenen Unternehmen geschützte Inhalte abrufe, muss ich mich mit weiteren Daten für den Zugang zu diesen Inhalten registrieren. Im Gegenzug für diesen gebührenlosen Zugang zu redaktionellen Inhalten dürfen meine Daten im Sinne dieser Einwilligung für die hier genannten Zwecke verwendet werden. Dies gilt nicht für den Datenabgleich zu Marketingzwecken.
Recht auf Widerruf
Mir ist bewusst, dass ich diese Einwilligung jederzeit für die Zukunft widerrufen kann. Durch meinen Widerruf wird die Rechtmäßigkeit der aufgrund meiner Einwilligung bis zum Widerruf erfolgten Verarbeitung nicht berührt. Um meinen Widerruf zu erklären, kann ich als eine Möglichkeit das unter https://contact.vogel.de abrufbare Kontaktformular nutzen. Sofern ich einzelne von mir abonnierte Newsletter nicht mehr erhalten möchte, kann ich darüber hinaus auch den am Ende eines Newsletters eingebundenen Abmeldelink anklicken. Weitere Informationen zu meinem Widerrufsrecht und dessen Ausübung sowie zu den Folgen meines Widerrufs finde ich in der Datenschutzerklärung, Abschnitt Redaktionelle Newsletter.
Während der positiven Halbwellenperiode lädt der Induktionsstrom den Kondensator (Piezoelement) auf. Während der negativen Halbwelle wird der Strom über den gleichrichtenden MOSFET-Transistor T1 zum Eingangskondensator zurückgeführt, wobei der Strom in Sperrrichtung fließt (falls ON). Das Resultat ist ein Energie-Recycling-System, das praktisch keine Verluste aufweist – mit Ausnahme derer, die mit den Schaltverlusten und dem endlichen RDS(ON) der MOSFET-Transistoren zusammenhängen.
Beim Controller-IC handelt es sich um ein kostengünstiges Niederspannungsbauteil. Nur die externen MOSFETs und die passiven Bauteile haben eine hohe Spannung. Der Kondensator CHV realisiert die notwendige Pegelumsetzung zwischen dem Niederspannungstreiber und dem Gate des Hochspannungs-MOSFETs.
Hocheffizienter Treiber für piezohaptische Aktoren
Der MAX77501 ist ein hocheffizienter Treiber für piezobasierte Haptik-Aktoren, der für die Ansteuerung der 2-μF-Piezoelemente optimiert wurde. Er kann für die Haptik eine massebezogene Signalform mit einer Amplitude von bis zu 110 VP-P aus einer Eingangsspannungsversorgung von 2,8 V bis 5,5 V bzw. einer einzelligen Li+-Batterie erzeugen. Zudem unterstützt er die Speicherwiedergabe (RAM) und das (FIFO-) Echtzeit-Streaming der Haptiksignalformen. Eine 25-MHz-SPI-Schnittstelle erlaubt den vollen Zugriff auf das System und die Steuerung einschließlich Fehlerrückmeldung und -überwachung. Dies ermöglicht eine schnelle Wiedergabe innerhalb von 600 μs nach dem Abschalten.
Der On-Board-Speicher kann für mehrere Signalformen als Speicher oder als FIFO-Puffer dynamisch zugewiesen werden. Der IC ermöglicht für den Haptikaktortreiber eine Boost-Architektur mit kleinstem Leistungsbedarf. Die integrierte Unterspannungsüberwachung (UVLO), eine in jedem Zyklus wirksame (Cycle-by-Cycle-) Strombegrenzung sowie der Schutz vor Überspannung und thermischer Abschaltung gewährleisten einen sicheren Betrieb unter anormalen Betriebsbedingungen. Der IC ist in einem Wafer-Level-Package (WLP) mit 30 Bumps im 0,4-mm-Raster erhältlich.
Fazit: Piezoelektrische Aktoren sind Schlüsselelemente in modernen haptischen Sensorsystemen, die dem Anwender bei der Interaktion über elektronische Displays in batteriebetriebenen Handhelds oder Wearables ein taktiles Feedback geben. Typische piezohaptische Treiber sind komplex und energiehungrig. Die beschriebene Lösung zeigt eine typische Implementierung, bei der eine erhebliche Leistung im Class-AB-Verstärker für das Piezoelement und im Aufwärtswandler für die Hochspannungsversorgung benötigt wird. Bei der Alternative fungiert der Aufwärtswandler als Hochspannungsquelle und als Verstärker, der den Wechselstrom für das kapazitive Piezoelement liefert. Ist der Induktionsstrom des Aufwärtswandlers positiv, lädt er das kapazitive Piezoelement auf. Ist er negativ, wird die Energie an den Eingangskondensator zurückgeführt, wodurch ein Energieerhaltungsmechanismus entsteht, der Leistungsverluste minimiert und somit die Laufzeit des mobilen Geräts maximiert.
* Tim Dhuyvetter ist Leiter Technik in der Gruppe „Mobile Product“ bei Maxim Integrated in San Jose / USA.
* Dr. Nazzareno Rossetti ist Experte für Analogtechnik und Power-Management bei Maxim Integrated in San Jose / USA.