Power-Tipps von TI, Teil 23 Verbesserung des Ansprechverhaltens unter Last – Teil 1
In diesem Power-Tipp wollen wir näher darauf eingehen, wie die Rückkopplungsschleife in einer Stromversorgung mit galvanischer Trennung und einem Shuntregler vom Typ TL431 geschlossen wird.
Anbieter zum Thema

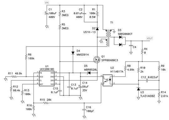
Es wird eine Methode vorgestellt, nach der die Bandbreite der Stromversorgungs-Regelschleife vergrößert werden kann, um so das Ansprechverhalten unter Last zu verbessern. Bild 1 zeigt ein typisches Schaltbild eines Offline-Sperrwandlers mit galvanischer Trennung. Die Ausgangsspannung wird von einem Spannungsteiler heruntergesetzt und mit einer 2,5-Volt-Referenzspannungsquelle im TL431 verglichen. Ist die Ausgangsspannung zu groß, fließt Strom durch die Katode des TL431.

Interessanterweise sind dem Optokoppler zwei Rückkopplungspfade zugeordnet: Einer führt über den TL431, während ein zweiter über R8 zur Ausgangsspannung führt. Der TL431-Pfad ist insofern recht offensichtlich, als ein Abbild der Ausgangsspannung mit einer Referenz verglichen, verstärkt und zum Ansteuern des Optokopplers verwendet wird.
Auch die R8-Verbindung ist leicht zu erkennen, wobei der Strom durch R8 der Differenz zwischen der Ausgangsspannung und der Spannung an der Katode des TL431 entspricht. Der Strom durch R8 ändert sich proportional zur Ausgangsspannung und unabhängig von der TL431-Katodenspannung.
Wenn die Ausgangsspannung zu steigen versucht, erhöht sich der Strom durch den Widerstand und die Optokopplerdiode, was tendenziell eine Senkung der Ausgangsspannung bewirkt.

Diese Differenzspannung durchläuft anschließend den übrigen Verstärkungsteil des Systems – einschließlich der Spannungs-Strom-Konversion (R8), der stromgesteuerten Stromquelle (Optokoppler), der Strom -Spannungs-Konversion (R16) – und den restlichen Teil der Stromversorgung bis zum Ausgang.
Das Blockschaltbild weist mehrere Besonderheiten auf. Zunächst einmal enthält es zwei Regelschleifen, wo die meisten Spezialisten nur eine Schleife erwarten würden. Nun könnte man mit Recht einwenden, dass diese Schaltung sogar mehr als zwei Regelschleifen enthält, da die Kompensation um den Fehlerverstärker herum eine Schleife bildet und die stromgesteuert arbeitende Leistungsstufe eine weitere Schleife aufweisen könnte.
Dies ist hier nur vereinfacht dargestellt. Der zweite interessante Umstand ist, dass in der Rückkopplungsschleife keine Aufbereitung der Ausgangsspannung – etwa durch Widerstands-Spannungsteiler – stattfindet.
Bei der Regelschleife rechts ist genau das der Fall, da die Ausgangsspannung des TL431 direkt mit der Ausgangsspannung durch R8 verglichen wird. Im Fall links ist dies nicht ganz so klar. Die Ausgangsspannung wird geteilt, bevor sie mit einer Referenz verglichen wird. Wie jedoch schon im letzten Power-Tipp erwähnt wurde, gelangt diese Teilung nicht bis in den arithmetischen Ausdruck für die Verstärkung.
Warum also das Design durch eine zweite Regelschleife verkomplizieren? Die Antwort lautet: Um das Ansprechverhalten des Systems zu verbessern.
In einer Schaltung mit einer einzelnen Regelschleife muss jede Störung den Fehlerverstärker durchlaufen, bevor der Rest des Systems auf sie wirkt. Bei diesem Ansatz mit zwei Regelschleifen wird der Fehlerverstärker im oberen Frequenzbereich effektiv umgangen und in kürzester Zeit ein Fehlersignal für den Rest des Systems erzeugt.
Das Eliminieren dieser „inneren“ Schleife wird dadurch bewerkstelligt, dass das obere Ende von R8 mit einem Linearregler verbunden ist. Dies kann das Stabilisieren der Regelschleife vereinfachen, allerdings um den Preis zusätzlicher Bauelemente, höherer Kosten und einer langsameren Regelschleife.
Ich hoffe, Sie sind auch nächstes Mal wieder dabei, wenn wir auf Strategien zur Kompensation einer Stromversorgung nach diesem Rückkopplungsverfahren eingehen werden.
* * Robert Kollman ist Senior Applications Manager und Distinguished Member of Technical Staff bei Texas Instruments
Artikelfiles und Artikellinks
(ID:29111090)