gesponsertSignalkonditionierung Hochvolt-Operationsverstärker für robustes Systemdesign

„Over-The-Top“-Eingangsstufen wurden für einen zusätzlichen Schutz in rauen Umgebungen entwickelt. Die Eingangsstufe des LT6015 von Linear Technology verkraftet Gleichtaktspannungen bis zu 76 V – unabhängig von der positiven Versorgungsspannung.

Design Note 530(Linear Technology)
Design Note 530
(Linear Technology)

Die Over-The-Top1-Operationsverstärker von Linear Technology besitzen eine Eingangsstufe, deren Topologie den geregelten Betrieb bis weit über die positive Versorgungsspannung hinaus ermöglicht. Die Eingänge bleiben hochohmig, auch wenn sie mit verschiedenen Spannungen angesteuert werden, wenn sie abgeschaltet sind und sogar beim völligen Verlust der Versorgungsspannung.

Die Bausteine sind unentbehrlich für robuste Systeme, die auch bei unsicherem Power Sequencing zuverlässig arbeiten sollen. Die Versionen LT6015, LT6016 und LT6017 dehnen den Eingangsspannungsbereich der Operationsverstärker auf bis zu 76 V aus. Auch die Genauigkeit verbessert sich dank der abgeglichenen Offsetspannung von maximal 350 µV über den gesamten Eingangs-Gleichtaktspannungsbereich und den gesamten Temperaturbereich.

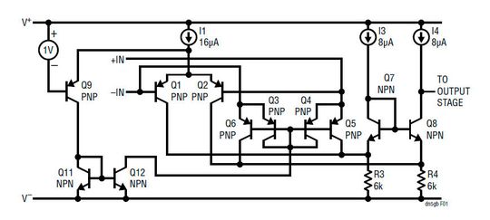
Bild 1: Die Over-the-Top-Eingangsstufe des LT6015 verkraftet Gleichtaktspannungen bis zu      76 V – unabhängig von der positiven Versorgungsspannung (Bild:  Linear Technology)
Bild 1: Die Over-the-Top-Eingangsstufe des LT6015 verkraftet Gleichtaktspannungen bis zu 76 V – unabhängig von der positiven Versorgungsspannung
(Bild: Linear Technology)

Eingangs-Topologie und theoretische Grundlagen

Bild 1 zeigt den Aufbau einer Over-The-Top-Eingangsstufe. Bei niedrigen Gleichtaktspannungen bilden die beiden PNP-Transistoren Q1 und Q2 einen herkömmlichen Präzisions-Differenzverstärker, dessen Tailstrom durch I1 bereitgestellt wird. Der Differenzverstärker leitet seine Kollektorströme in die aus Q7 und Q8 bestehende Folded-Cascode-Schaltung weiter, die wiederum die Ausgangsstufe treibt.

Wenn die Gleichtaktspannung ansteigt und bis auf 1 V an die obere Versorgungsspannung heranreicht, beginnt Q9, einen Teil des Tailstroms vom Differenzverstärker abzuzweigen und diesen stattdessen durch den von Q11 und Q12 gebildeten Widlar-Stromspiegel zu schicken, der dann einen Bias für das als Diode geschaltete Paar aus Q3 und Q4 liefert. Letzteres steuert schließlich die Präzisions-Basisschaltung aus Q5 und Q6 an. Die Kollektoren von Q5 und Q6 sind wiederum zu der schon erwähnten Folded-Cascode-Schaltung kombiniert.

Der aus Q1 und Q2 bestehende Differenzverstärker und Q5 und Q6 (in Basisschaltung) sind auf diese Weise im Prinzip parallelgeschaltet, wobei jedes Transistorpaar einen bestimmten Gleichtaktbereich abdeckt. Das Elegante an dieser Lösung besteht darin, dass Q12 (ebenso wie alle anderen beteiligten Sperrschichten) mit der beeindruckenden Spannung von 76 V zurechtkommen. Die von Q5 und Q6 gebildete Eingangsstufe bleibt somit auch dann aktiv und präzise, wenn sie bis weit über V+ hinaus angesteuert wird.

Ebenso bleibt die Regelung des Operationsverstärkers erhalten, solange die Signalrückführung ebenfalls bis auf dieses hohe Niveau ansteigen kann. Nicht vergessen werden darf, dass Q5 und Q6 keine Stromverstärkung bewirken. Der normalerweise 15 nA betragende Worst-Case-Offsetstrom des LT6015 steigt deshalb im Over-the-Top-Modus auf 500 nA an.

Artikelfiles und Artikellinks

(ID:43707760)

Jetzt Newsletter abonnieren

Verpassen Sie nicht unsere besten Inhalte

Mit Klick auf „Newsletter abonnieren“ erkläre ich mich mit der Verarbeitung und Nutzung meiner Daten gemäß Einwilligungserklärung (bitte aufklappen für Details) einverstanden und akzeptiere die Nutzungsbedingungen. Weitere Informationen finde ich in unserer Datenschutzerklärung. Die Einwilligungserklärung bezieht sich u. a. auf die Zusendung von redaktionellen Newslettern per E-Mail und auf den Datenabgleich zu Marketingzwecken mit ausgewählten Werbepartnern (z. B. LinkedIn, Google, Meta).

Aufklappen für Details zu Ihrer Einwilligung