Power-Tipp High-Side-Schalter zur effektiven Verteilung von 24 V DC in der Fabrik

Von Paul Kundmueller *

Anbieter zum Thema

Für industrielle Anwendungen konzipierte High-Side-Schalter bieten nicht nur reine Leistung, sondern versehen eine Fabrik auch mit Flexibilität und Intelligenz. Damit reduzieren sich die Bauelementeanzahl und die Stillstandszeiten.

Bild 1: Anwendungen für Leistungsschalter in der Fabrikautomation.(Bild:  TI)
Bild 1: Anwendungen für Leistungsschalter in der Fabrikautomation.
(Bild: TI)

Stromversorgungen in Fabriken erzeugen eine Gleichspannung von 24 V, die über Leitungen und Steckverbinder an die verschiedenen Verbraucher verteilt werden. In Werkzeugmaschinen etwa werden diese 24 V mit internen Leistungsschaltern an Relais, Aktoren und Sensoren weitergeleitet. An welchen Stellen in einer modernen Fabrik Leistungsschalter zum Einsatz kommen, zeigt Bild 1.

Die industriellen High-Side-Schalter von Texas Instruments beschränken sich nicht darauf, Strom zu verteilen und Verbraucher anzusteuern, sondern bieten zusätzlich Schutz- und Diagnosefunktionen, damit längere Stillstandszeiten verhindert werden. Wichtige Funktionen sind:

  • Einstellbare Strombegrenzung für den Kurzschluss- und Überlastungsschutz.
  • Integrierte Strommessung zu Diagnosezwecken (Stillstandszeiten verkürzen).
  • Erkennen von Leitungsunterbrechungen (Open Load).
  • Integrierte Klemmung der Drain-Source-Spannung (UDS) zum Ansteuern induktiver Lasten.

Die Strombegrenzung zählt zu den wichtigsten Schutzfunktionen, die in Fabrikautomatisierungssystemen Ausfallzeiten aufgrund von Kurzschlüssen verhindert, die durch Kondensation/Feuchtigkeit, Drahtbrüche oder Masseschlüsse verursacht werden. Die High-Side-Schalter bieten außerdem die Möglichkeit, den Grenzstrom mithilfe eines externen Widerstands festzulegen. Ein und derselbe Baustein lässt sich so für Verbraucher mit unterschiedlichen Lastströmen einsetzen, da zum Verändern des Grenzstroms nur der externe Widerstand ausgetauscht werden muss.

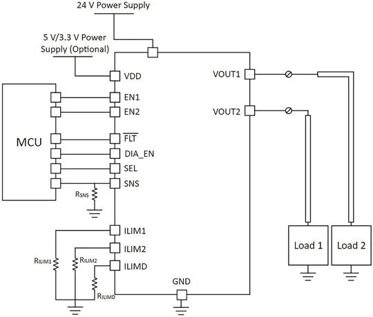
Bild 2: Blockdiagramm des zweikanaligen High-Side-Schalters TPS272C45.(Bild:  TI)
Bild 2: Blockdiagramm des zweikanaligen High-Side-Schalters TPS272C45.
(Bild: TI)

In Bild 2 ist ein Blockdiagramm eines zweikanaligen High-Side-Schalters mit unabhängigen einstellbaren Stromgrenzen für jeden seiner Ausgangskanäle dargestellt.

Via Strommessung lassen sich auch Leitungsunterbrechungen detektieren, was den Zeitaufwand für die Fehlersuche in großen Maschinen deutlich reduzieren kann. Nicht zuletzt ist mit dieser Funktion einfach erkennbar, ob ein System mehr Strom aufnimmt als vorgesehen. Defekte Subsysteme lassen sich auf diese Weise schneller und einfacher einkreisen.

Bild 3: Stromprofil eines Elektromagneten, erfasst mit der Strommessfunktion des High-Side-Schalters TPS274160.(Bild:  TI)
Bild 3: Stromprofil eines Elektromagneten, erfasst mit der Strommessfunktion des High-Side-Schalters TPS274160.
(Bild: TI)

Ein weiterer Vorteil der integrierten Strommessung besteht darin, dass einem System hiermit eine Rückmeldung über das erfolgreiche Einschalten eines bestimmten Verbrauchers gegeben werden kann. Es gibt beispielsweise Verbraucher (wie Elektromagnete), die ein bestimmtes Stromprofil erzeugen (Bild 3). Hier unterscheidet man zwischen Blockierstrom (Stall Current), „Kerb“-Strom (Notch Current) und Haltestrom (Holding Current).

Dieses Profil lässt sich durch die integrierte Strommessung der High-Side-Schalter erfassen und zur Auswertung an einen A/D-Wandler weiterleiten. Dem jeweiligen System kann somit die Rückmeldung gegeben werden, dass der angesteuerte Verbraucher korrekt eingeschaltet wurde.

* Paul Kundmueller ist Product Marketing Engineer Leistungsschalter bei Texas Instruments in Houston, USA.

(ID:47908849)

Jetzt Newsletter abonnieren

Verpassen Sie nicht unsere besten Inhalte

Mit Klick auf „Newsletter abonnieren“ erkläre ich mich mit der Verarbeitung und Nutzung meiner Daten gemäß Einwilligungserklärung (bitte aufklappen für Details) einverstanden und akzeptiere die Nutzungsbedingungen. Weitere Informationen finde ich in unserer Datenschutzerklärung. Die Einwilligungserklärung bezieht sich u. a. auf die Zusendung von redaktionellen Newslettern per E-Mail und auf den Datenabgleich zu Marketingzwecken mit ausgewählten Werbepartnern (z. B. LinkedIn, Google, Meta).

Aufklappen für Details zu Ihrer Einwilligung