DC/DC-Wandler Gefährliches Ungleichgewicht in Halbbrücken vermeiden
Schon ein geringes Strom-Ungleichgewicht in der Halbbrücke eines Gleichspannungswandlers führt zum Versagen der Schaltung. Ursache und Abhilfe erläutert der Beitrag.
Anbieter zum Thema

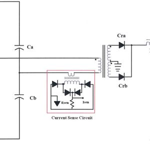
Halbbrücken-Schaltungen wie die in Bild 1 gezeigte gehören zu den populären Wandlertopologien. Wird die Current-Mode-Regelung verwendet, können bestimmte Eigenheiten der Halbbrücken-Topologie zu Schwingungen führen. Hervorgerufen werden diese Probleme durch geringfügiges Ungleichgewicht im Tastverhältnis und Spannungsabfälle in der Schaltung. Ungleichgewicht und Spannungsabfälle haben zur Folge, dass am Verbindungspunkt der Kondensatoren, an die die Primärwicklung angeschlossen ist, nicht mehr genau die halbe Versorgungsspannung anliegt.
Die Current-Mode-Regelung bringt es mit sich, dass es hier zu einer positiven Rückkopplung auf das Stromsignal kommt. Der Beitrag beschreibt den hierfür verantwortlichen Mechanismus und zeigt, wie sich dieser Effekt vermeiden lässt, ohne dass die Integrität des Stromsignals verlorengeht.
Schaltungsbedingt kann die Spannung an den beiden primärseitigen Schaltern Qa und Qb niemals höher sein als der Scheitelwert der Netzspannung. Das Design basiert auf der Annahme, dass an der Verbindung zwischen den beiden Kondensatoren die halbe Eingangsspannung liegt. Die Tatsache, dass somit auch die Spannung an der Primärwicklung gleich der halben Eingangsspannung ist, beeinflusst das Windungsverhältnis und den effektiven Eingangsstrom der Primärwicklung.
Die Spannung an der Primärwicklung ist hier halb so groß wie bei der Vollbrücken-Topologie, während der Strom in der Primärwicklung doppelt so groß ist. Vorteilhaft an der Halbbrücken-Lösung ist, dass auf der Primärseite nur halb so viele Schalter benötigt werden. Von diesen Ausnahmen abgesehen, ähnelt das Design einer Vollbrücke.
In einem Aspekt besteht dennoch ein Unterschied zur Vollbrücken-Schaltung: Wird eine Halbbrücke im Current-Mode betrieben, ohne das Stromsignal gesondert zu beachten, kann es passieren, dass die Spannung an der Verbindung zwischen den Kondensatoren Ca und Cb wandert, was Probleme für den Betrieb des Wandlers verursachen kann. Zum besseren Verständnis werden wir untersuchen, welche Auswirkungen es hat, wenn sich die Mittelpunkt-Spannung geringfügig verschiebt. Im Interesse der Einfachheit wird dabei angenommen, dass wir es mit idealen Bauelementen zu tun haben und an den Schaltern und Dioden keine Spannungen abfallen.
Zuerst untersuchen wir den normalen Strom in der Ausgangsdrossel (Bild 2). Die roten Abschnitte geben den Strom bei eingeschaltetem Qa wieder, während bei den blauen Abschnitten Qb leitend ist.
Bei gleichen On-Intervallen heben sich die Ströme auf
Wir nehmen eine Eingangsspannung Vin von 20 V an, sodass an der Verbindungsstelle zwischen Ca und Cb eine Spannung von 10 V liegt. Das Windungsverhältnis zwischen den drei Wicklungen des Übertragers beträgt 1:1:1. Die Ausgangsspannung beträgt 5 V und der Ausgangsstrom 25 A. Die Ausgangsdrossel Lout ist so dimensioniert, dass sich unter diesen Umständen ein Rippelstrom von insgesamt 2,5 A (dies entspricht 10% des Nennstroms) einstellt. Die primärseitige Schaltfrequenz des Wandlers von 50 kHz ergibt ein maximales On-Intervall von 10 µs für jeden der beiden Schalter. Aus diesen Vorgaben resultiert für den Wandler ein Tastverhältnis von 50%.
Wir gehen davon aus, dass die Magnetisierungs-Induktivität des Übertragers verglichen mit der von Lout extrem hoch ist. Außerdem wird eine ideale Kopplung des Übertragers vorausgesetzt. Wenn also Qa (rot) bzw. Qb (blau) eingeschaltet ist, soll der Strom in der Ausgangsdrossel gleich dem im Schalter und in der Primärwicklung des Übertragers sein.
Solange die On-Intervalle gleich sind und sich die Spannung am Verbindungspunkt der Kondensatoren nicht ändert, heben sich die Ströme innerhalb eines Zyklus genau auf. Die Netto-Spannung an Ca und Cb über einen Zyklus ist damit null, sodass sich die Spannung an der Verbindung zwischen Ca und Cb nicht ändert.
(ID:39139450)