Anbieter zum Thema
Design einer isolierten, bipolaren Stromversorgung

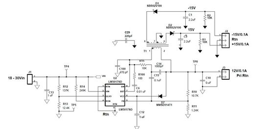
Die Regelung auf der Primärseite bleibt ununterbrochen bestehen, während die sekundärseitige Regelung den 1-D-Abschnitt der Schaltperiode nutzt. Während dieser Zeit wird die Spannung an der Primärwicklung auf 12 V geklemmt, und die sekundärseitigen Spannungen werden anhand des Windungsverhältnisses bestimmt. Die Schaltung kommt über einen weiten Lastbereich hinweg auf eine sekundärseitige Regelgenauigkeit von ±10 %.
Auswahl der richtigen Topologie
Tabelle 1 gibt eine Übersicht über die Kriterien zur Auswahl der richtigen Topologie. In vielen Fällen kommt die Ladungspumpe als kostengünstigste Option in Frage. Werden jedoch über einen großen Lastbereich gute Regeleigen-schaften gewünscht, sollten die beiden anderen Verfahren in Erwägung gezogen werden. Da es sich bei der Flybuck-Schaltung im Prinzip um einen Abwärtswandler mit gekoppelter Induktivität handelt, ist das Verhältnis zwischen der Eingangsspannung und der Haupt-Ausgangsspannung stets größer als 1.
Ergänzt man diese Topologie durch eine zusätzliche Wicklung, sind verschiedene Spannungsverhältnisse realisierbar, und auch eine galvanische Isolation ist möglich. Die größte Flexibilität hinsichtlich des Verhältnisses zwischen Ein- und Ausgangsspannungen bietet insgesamt jedoch der Abwärts-/Aufwärts-Wandler.
Im nächsten Power Tipp geht es um den Einsatz von Aufwärtswandlern für große Umwandlungsverhältnisse. Weitere Informationen zu dieser und anderen Power-Lösungen finden Sie auf www.ti.com/power-ca sowie im Power House Blog von TI.
* Robert Kollman ist Senior Applications Manager und Distinguished Member of Technical Staff bei Texas Instruments
Artikelfiles und Artikellinks
(ID:42244430)