Gate-Treiber Grundlagen zur Implementierung isolierter Halbbrückentreiber
Es gibt unterschiedliche Aufbauweisen von Halbbrücken-Gatetreibern. Der Beitrag erläutert an vier Entwicklungsbeispielen die jeweiligen Vor- und Nachteile in der Anwendung, etwa in Stromversorgungen.
Anbieter zum Thema

Isolierte Halbbrücken-Gatetreiber werden in vielen Applikationen eingesetzt. Angefangen bei isolierten DC/DC-Stromversorgungsmodulen, die Eigenschaften wie hohe Leistungsdichte und Effizienz aufweisen müssen, bis hin zu Wechselrichtern für Photovoltaik-Anlagen, bei denen Kriterien wie hohe Isolationsspannung und Langzeitzuverlässigkeit entscheidend sind. An unterschiedlichen Beispielen untersucht der Beitrag die Zweckmäßigkeit eines Treiber-Designs in Hinblick auf hohe Performance bei kleiner Baugröße.
Aufgabe eines isolierten Halbbrückentreibers ist es, mit niedriger Ausgangsimpedanz die Gates von High- und Low-Side-N-Kanal-MOSFETs oder IGBTs zu treiben, um die Übertragungsverluste zu reduzieren und hohe Schaltgeschwindigkeiten für geringe Schaltverluste zu erreichen.
Die High- und Low-Side-Treiber müssen bezüglich ihrer Timing-Eigenschaften optimal aufeinander abgestimmt sein, um ein exaktes und effizientes Schalten zu ermöglichen. Dies reduziert die Totzeit, die entsteht, wenn ein Schalter der Halbbrücke abgeschaltet wird noch bevor der zweite Schalter einschaltet. Der typische Ansatz zur Implementierung eines isolierten Halbbrücken-Gatetreibers ist, einen Optokoppler mit nachgeschaltetem Hochvoltgatetreiber-IC einzusetzen (Bild 1).
Ein Problem bei dieser Schaltung ist, dass es nur einen isolierten Eingangskanal gibt. Vom Hochvolttreiber hängen die erforderliche Anpassung des Timing zwischen den Kanälen sowie die für die Applikationen benötigte Totzeit ab. Ein weiterer Punkt ist, dass die Hochvolt-Gatetreiber keine galvanische Isolation besitzen und stattdessen von der Sperrschichtisolation abhängig sind, um im gleichen IC die Treiberspannung auf der High-Side von der auf der Low-Side zu trennen.
Parasitäre Induktivitäten in der Schaltung können bewirken, dass die Ausgangsspannung Vs während eines Low-Side-Umschaltvorgangs unter Massepotenzial sinkt. Wenn dies geschieht, kann auf der High-Side ein Latchup auftreten (Kurzschluss) und den High-Side-Treiber dauerhaft zerstören.
Halbbrücken-Treiber mit zwei Optokopplern
Eine andere Umsetzung, die Bild 2 zeigt, vermeidet problematische Interaktionen zwischen High- und Low-Side, indem es zwei Optokoppler nutzt, um eine galvanische Trennung zwischen den Ausgängen zu erreichen. Der Gatetreiber-Schaltkreis befindet sich oft im gleichen Gehäuse wie der Optokoppler. Es ist eine sehr gängige Praxis, dass zwei separate Optokoppler-Gatetreiber-ICs vorhanden sind, um die isolierte Halbbrücke aufzubauen. Daraus ergibt sich allerdings eine Lösung mit größeren Abmessungen.
Es ist zu beachten, dass Optokoppler als diskrete Bausteine hergestellt werden; jeweils zwei Koppler in einem Gehäuse. Dadurch entstehen Einschränkungen bezüglich der Kanal/Kanal-Anpassung. Dies erhöht die Totzeit während des Ein- und Ausschaltens zwischen den Kanälen und senkt die Effizienz. Die Reaktionsgeschwindigkeit eines Optokopplers ist auch infolge der Kapazität der LED auf der Primärseite limitiert. Das Treiben des Ausgangs mit Geschwindigkeiten bis 1 MHz ist durch die Verzögerungszeit (500 ns max.) sowie der langsamen Anstiegs- und Abfallzeiten (100 ns max.) begrenzt.
Um einen Optokoppler mit seiner maximalen Frequenz zu betreiben, muss der LED-Strom auf über 10 mA erhöht werden. Das steigert den Energieverbrauch, verkürzt die Lebensdauer und reduziert die Zuverlässigkeit des Optokopplers speziell in Umgebungen mit Temperaturen, wie bei Wechselrichtern für Solaranlagen und Stromversorgungen gegeben sind.
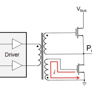
Gatetreiber mit Pulstransformator
Beispiel 3 nutzt galvanische Isolatoren, die aufgrund kürzerer Verzögerungszeiten und genauerem Timing einen Geschwindigkeitsvorteil gegenüber Optokopplern haben. Basis ist ein Impulstransformator. Das ist ein Isolationstransformator (Trafo mit hoher Spannungsfestigkeit), der mit entsprechend hohen Geschwindigkeiten für Halbbrücken-Gattreiber-Applikationen bis 1 MHz arbeiten kann. Um die hohen Ströme zu liefern, die zum Aufladen der kapazitiven MOSFET-Gates erforderlich sind, lässt sich ein Gatetreiber-IC verwenden. Der Gatetreiber in Bild 3 steuert die Primärseite des Pulstransformators an, der sekundärseitig zwei Wicklungen besitzt, um die beiden Gates einer Halbbrücke zu treiben.
Ein Vorteil beim Einsatz eines Pulstransformators ist, dass er zum Treiben der MOSFETs auf der Sekundärseite keine isolierten Stromversorgungen braucht. Allerdings kann es zum Überschwingen kommen, wenn hohe Transienten-Gatetreiberströme in den Spulen fließen. Damit besteht die Gefahr, dass das Gate unvermittelt ein- und ausschaltet und die MOSFETs dadurch beschädigt werden. Und es besteht eine weitere Einschränkung beim Einsatz von Pulstransformatoren: In Applikationen, die Signale mit einem Tastverhältnis über 50% benötigen, können sie eventuell nicht optimal funktionieren. Denn der Fluss durch den Trafo(kern) muss zu jedem halben Zyklus wieder abgebaut werden.
Die Regel Volt-Second-Balance besagt, dass im zeitlichen Mittel der im Material gespeicherte Fluss ausgeglichen sein muss, andernfalls gerät der Magnetkern in die Sättigung und verändert seine Eigenschaften. Nicht zuletzt benötigen der Magnetkern und die isolierten Wicklungen des Pulstransformators ein relativ großes Gehäuse. Zusammen mit dem Treiber-IC und weiteren diskreten Komponenten ergibt das eine Lösung, die für viele High-Density-Applikationen möglicherweise zu groß ist.
Ein anderes Design (Beispiel 4) verwendet digitale Isolatoren zum Aufbau isolierter Halbbrücken-Gatetreiber. Der digitale Isolator (Bild 4) entsteht in einem Standard-CMOS-IC-Prozess mit Metalllagen, die die Trafowicklungen bilden. Polyimid-Isolation trennt beide Transformatorspulen. In dieser Kombination erreicht die Isolation eine Spannungsfestigkeit 5 kVeff (Belastbarkeit 1 Minute), die in reinforced-isolierten Stromversorgungen und Wechselrichterapplikationen verwendet werden kann.
(ID:37951390)