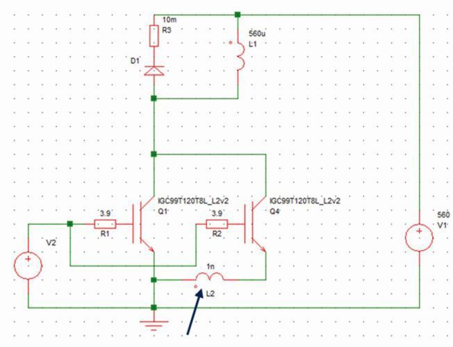
Wie die Streuinduktivität Leistungshalbleiter behindert

Zurück zum Artikel