Beweguntsdetektion So werden Lichtschranken unempfindlich gegen Sonnenlicht
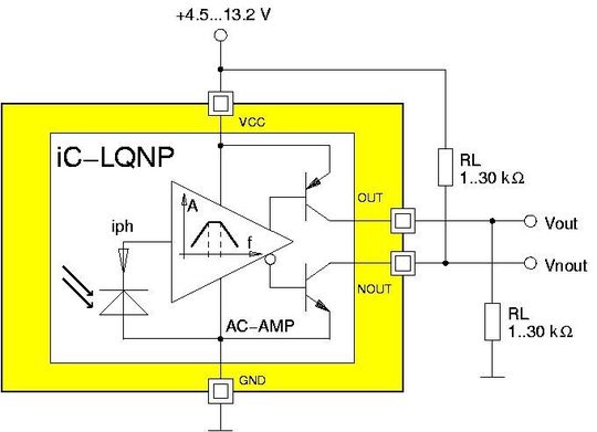
Der Chip iC-LQNP ist ein Empfänger für Reflex- und Einweglichtschranken mit Hintergrundausblendung (Sonnenlicht). Der Vorteil: Durch Fremdlicht verursachte Fotoströme werden elektronisch unterdrückt.
Anbieter zum Thema

Das Grundprinzip einer Lichtschranke ist relativ simpel aufgebaut. Sie besteht aus einer Lichtquelle, meist in Form einer Glühbirne oder LED, und ein Empfangselement, meist ein lichtabhängiger Widerstand (LDR), eine Photodiode oder ein Phototransistor. So eine Anordnung mag unter Laborbedingungen gerade noch funktionieren, ist aber von Praxistauglichkeit meilenweit entfernt.
Das liegt im Wesentlichen daran, dass externe Störquellen nicht berücksichtigt werden. Dies sind hauptsächlich andere Lichtquellen oder ganz einfach das Umgebungslicht bis hin zu direkter Sonneneinstrahlung.
Viele Maßnahmen gegen optische Störgrößen bringen nur selten den gewünschten Erfolg
Daher greift man in der Praxis zu verschiedensten Maßnahmen, um den Einfluss dieser optischen Störgrößen mehr oder minder wirkungsvoll zu reduzieren. Die Palette reicht von mechanischen bis hin zu optischen Tricks. Es lässt sich beispielsweise durch das Anbringen eines Tubus vor dem Empfangselement der Einstrahlwinkel von Fremdlicht stark reduzieren. Jedoch ist nicht in jeder Applikation Platz für eine solche Maßnahme.
Eine andere Möglichkeit ist die Benutzung eines optischen Filters, um die Bandbreite des empfangbaren Lichtspektrums zu reduzieren. Hier bieten sich, etwa bei Verwendung von Infrarot-LEDs, Fotodioden mit IR-Filter an. Allerdings wird sich auch hier weiterhin der langwellige Anteil von z.B. dem Sonnenlicht als Störgröße bemerkbar machen. Außerdem lassen sich Lichtschranken mit sichtbarem Strahl einfacher ausrichten.
Bild 1 zeigt eine schematische Anordnung und verdeutlicht die Schwierigkeit, eine geeignete Auslöseschwelle für die Auswerteelektronik festzulegen. Befindet sich kein Objekt im Strahlweg, dann liegt die empfangene Lichtleistung, die aus Sendelicht plus Umgebungslicht besteht (1) über der Schaltschwelle (2). Wird der Lichtstrahl unterbrochen, dann muss das Umgebungslicht (3) unter der Schaltschwelle bleiben. Andernfalls ist ein Objekt im Strahlweg nicht erkennbar.
Daraus folgt die Erkenntnis, dass bei hohem Gleichlicht, beispielsweise direkte Sonneneinstrahlung ohne Filtermaßnahmen (4), eine entsprechend hohe Auslöseschwelle und damit eine enorme Sendeleistung nötig wäre, die meist jedoch unmöglich bzw. der Lebensdauer der Lichtquelle abträglich ist. Letztlich ist einzusehen, dass auf diese Art und Weise der sichere Betrieb einer Lichtschranke nicht unter allen Umständen möglich ist. Die Schwierigkeit liegt darin, das DC-Sendesignal empfängerseitig von den Störgrößen zu unterscheiden.
Sendeprotokolle erhöhen die Sicherheit zusätzlich
Hieraus ergeben sich jedoch interessante konzeptionelle und schaltungstechnische Ansätze. So lässt sich durch Pulsbetrieb des Senders eine einfache Abgrenzung zum DC-Umgebungslicht erzielen. Filtert man dann am Empfänger niedrigere (Umgebungslicht) und höhere Frequenzen (andere Störquellen und Rauschen) als die des Nutzsignals heraus, erhält man schon eine vergleichbar sichere Funktion der Lichtschranke unabhängig vom Gleichlichtpegel.
Die Funktionssicherheit lässt sich natürlich noch steigern, etwa durch die Einführung von Sendeprotokollen, wobei Sender und Empfänger entweder synchron betrieben werden oder sich der Empfänger automatisch auf den Sender synchronisiert. Durch entsprechende von der Auswerteschaltung zu erkennende Pulsmuster lassen sich auch stochastische Störquellen im ausgewerteten Frequenzbereich unterdrücken.

Starkes Gleichlicht hat keine nennenswerte Wirkung mehr
In diesem Chip sind die 1 mm² große Empfangsdiode und die AC-Verstärkerschaltung monolithisch integriert, was dadurch auch der elektromagnetischen Störunempfindlicheit zugutekommt. Die komplementären Stromausgänge bieten Flexibilität bei der Konzeption der nachfolgenden Auswertestufen. Selbst der Ersatz einfacher Photodioden in bestehenden Systemen ist denkbar.
Die Transimpedanz des Verstärkers lässt sich ganz einfach mit einem Widerstand am jeweiligen Ausgang im Bereich von etwa 1 bis 10 MΩ einstellen. Der integrierte Bandpass unterdrückt Gleichlicht bis 70 kLux sowie hochfrequente Signale und Rauschen. Der große Vorteil des Bausteins iC-LQNP besteht in der gleichbleibenden Pulsverstärkung über den gesamten zulässigen Gleichlichtbereich.

Den iC-LQNP gibt es standardmäßig im 4-poligen TO18-Metall-Gehäuse mit und ohne Linse. Mit Linse reduziert sich die Gleichlichtverträglichkeit allerdings auf ca. 10 kLux. Chips ohne Gehäuse (Die) für Chip-On-Board-Lösungen sind ebenso verfügbar wie kundenspezifische Gehäuseformen.
* * Dipl-Ing. Uwe Malzahn ist Applikationsingenieur bei iC-Haus in Bodenheim.
Artikelfiles und Artikellinks
(ID:37054760)