Anbieter zum Thema
Anschluss des ADF4350-PLL an den I/Q-Demodulator ADL5387

Die I/Q-Demodulatoren ADL5387 und ADL5380 nutzen unterschiedliche Architekturen, um das Ziel, präzise Quadratursignale zu erzeugen, zu erreichen. Beim Anschluss an einen LO-Synthesizer wie den ADF4350 muss darauf geachtet werden, wie die Architekturen auf das LO-Signal und seine Harmonischen reagieren. Dieses Verhalten bestimmt, ob eine LO-Filterung erforderlich ist.
Bild 4 zeigt die Basisschnittstelle zwischen den Bausteinen ADF4350 und ADL5387. Je nach Frequenz ist zwischen ihnen ein Filter für LO-Harmonische notwendig.
In einem Splitter mit 2x LO ist die Quadraturgenauigkeit von der Genauigkeit des Tastverhältnisses des eintreffenden LOs abhängig. Die Anpassung der internen Teiler-Flipflops beeinträchtigt ebenfalls die Quadraturgenauigkeit, allerdings wesentlich geringer. Ein Tastverhältnis des externen LO von 50% ist zur Minimierung von Quadraturfehlern kritisch.
Darüber hinaus verursacht jede Unausgewogenheit der Anstiegs- und Abfallzeiten das Auftreten von Harmonischen gerader Ordnung. Bei der differenziellen Ansteuerung der Demodulator LO-Eingänge wird die Auslöschung der Harmonischen gerader Ordnung erreicht. Dies verbessert die Ergebnisse der gesamten Quadratur-Erzeugung.
Mit einer Ziel-Image-Unterdrückung von –40 dBc zeigt Bild 5 die Leistungsfähigkeit des ADL5387 mit dem ADF4350, der die differenzielle LO-Quelle mit und ohne Filterung darstellt. Der blaue Signalverlauf, mit „Signalgenerator” beschriftet, ist der ideale Fall, bei dem der LO mit einem Signalgenerator von Rohde & Schwarz mit sinusförmigem Ausgangssignal und wesentlich niedrigeren Pegeln der Harmonischen gegenüber dem ADF4350 erzeugt wird. Dies ist der Idealfall und der Target-Vergleichspunkt.

Aus Bild 5 ist ersichtlich, dass bei Frequenzen unter 1 GHz keine Filterung erforderlich ist. Über 1 GHz werden kleine Fehler in Folge Harmonischer des LO zu einem größeren prozentualen Anteil der Eingangsperiode. In diesem Fall sollte eine Filterung verwendet werden, um die Harmonischen gerader Ordnung des LO weiter zu dämpfen. Somit lässt sich die für den I/Q-Demodulator spezifizierte Quadraturgenauigkeit erreichen.
Anschluss der ADF4350-PLL an den Quadratur-Demodulator ADL5380
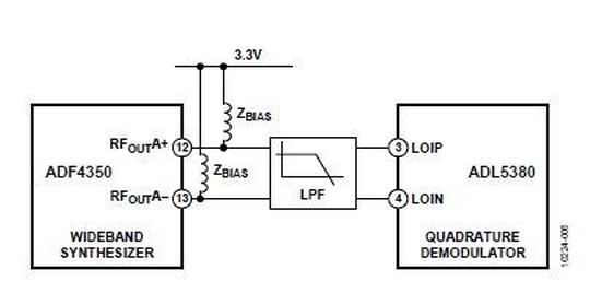
Im Gegensatz zum ADL5387 benötigt die Mehrphasen-Architektur des Phasensplitters ADL5380 eine Filterung der ADF4350-Ausgänge (Bild 6).

Die Filterung ist erforderlich, um die Harmonischen ungerader Ordnung des LO zu dämpfen und so Fehler im Quadraturerzeugungsblock des ADL5380 zu minimieren. Aus Messungen und Simulationen wie in der Applikationsschrift CN-0134 erklärt, tragen die Harmonischen ungerader Ordnung mehr als Harmonische gerader Ordnung zu Quadraturfehlern bei.

Bild 7 zeigt die Messergebnisse, wobei die Ausgänge des ADF4350 gefiltert werden, bevor sie an die differenziellen LO-Eingänge des ADL5380 gelegt werden. Nach der Filterung ist die resultierende Image-Unterdrückung vergleichbar mit dem, was mit einem Signalgenerator mit geringen Harmonischen erreichbar ist.
Filteranforderungen
Zusammenfassend lässt sich feststellen, dass die LO-Filterung der Ausgänge des ADF4350 (unterdrückt werden die Harmonischen der Basisfrequenz) dabei hilft, die Phasengenauigkeit der Quadratursignale des Demodulators beizubehalten. Im Fall des ADL5380, der eine mehrphasige Architektur nutzt, ist Filterung ein Muss.
Die Architektur des ADL5387 besteht aus Digitalschaltungen, die eine höhere Immunität gegenüber Harmonischen des LO-Signals aufweisen. Daher kann je nach Betriebsfrequenz eventuell auf eine Filterung verzichtet werden.

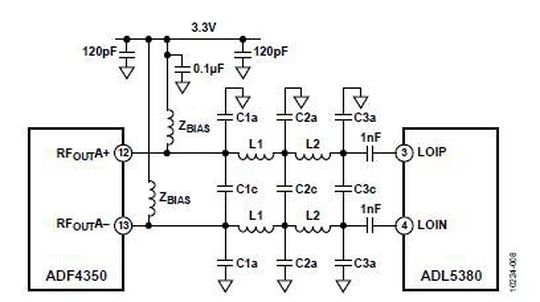
Für die Fälle, in denen eine Filterung erforderlich ist, zeigt Bild 8 ein Beispiel LO-Ausgangsfilterkonzept. Tabelle 1 fasst die Werte der Filterkomponenten zusammen. Diese Schaltung ist flexibel und bietet vier verschiedene Filteroptionen für vier unterschiedliche Frequenzbänder. Die Filter wurden für einen differenziellen Eingang mit 100 Ω und einen differenziellen 50-Ω-Ausgang entwickelt, um die Anforderungen an den LO-Eingang des Demodulators zu erfüllen. Ein Tschebyschev-Filter wurde verwendet, um ein optimales Filter Roll-off zu Lasten eines erhöhten Ripples im Durchlassband zu erreichen. Einzelheiten zur Filterung der ADF4350 Ausgänge findet man in der Applikationsschrift CN-0134.
Häufige Varianten
Die hier beschriebene Schnittstelle lässt sich für jede PLL mit differenziellen LO-Ausgängen sowie für jeden I/Q-Demodulator mit ein oder zwei LOs verwenden. Beim ADL5382 handelt es sich um einen I/Q-Demodulator mit einem LO, der von 700 bis 2700 MHz arbeitet und einen etwas höheren IP3 als der ADL5380 bietet. Die Bauteile AD8347 (1 × LO) und AD8348 (2 × LO) sind I/Q-Demodulatoren mit geringerer Stromaufnahme. Sie enthalten eingangsseitige VGAs (Variable Gain Amplifier; Verstärker mit analog gesteuerter Verstärkung) und Basisbandverstärker mit fester Verstärkung.
Schaltungsevaluierung und Test
Die Schaltungen in Bild 4 und Bild 6 wurden mit dem Evaluation Board CN-0134 (CFTL-0134EVALZ) und den Evaluation Boards ADL5387 bzw. ADL5380 implementiert. Die Evaluation-Plattform CN-0134 enthält den ADF4350, Pads für ein LO-Filter und differenzielle LO-Ausgänge für SMA-Steckverbinder. Der ADF4350 muss programmiert werden. Die Software zum Evaluation Board ist auf der CD im Lieferumfang enthalten. Tabelle 2 listet die Bestellhinweise für die verschiedenen Evaluation Boards auf.
Das Evaluation Board ist wie in Tabelle 1 spezifiziert standardmäßig für ein Filterdesign von 850 bis 2450 MHz konfiguriert. Zur Implementierung eines alternativen Filters sind die jeweiligen Bauteile auszutauschen.
Erforderliche Geräte
- Windows XP, Windows Vista (32 Bit) oder Windows 7, (32 Bit) PC mit USB-Port
- Evaluation-Boards wie in Tabelle 2
- HF-Signalquelle (Rohde & Schwarz SMT06 oder äquivalente)
- Spektrumanalysator (Rohde & Schwarz FSEA30 oder äquivalenter)
- Stromversorgungen: ADL5387-EVALZ: +5V; ADL5380-30A-EVALZ: +5V; CFTL-0134-EVALZ: +5,5V
Test

Die Evaluationsplattform CN-0134 ermöglicht die einfache Evaluierung und verfügt über einen integrierten Quarz-Oszillator. Ein PC mit der Software des ADF4350 ist erforderlich, um den Synthesizer auf die gewünschte LO-Frequenz zu programmieren. Die Quadratur-Demodulatoren ADL5387/ADL5380 wandeln die HF-Frequenz hinunter auf das Basisband. Die differenziellen I- und Q-Basisband-Ausgänge werden an den FSEA-Spektrumanalysator im FFT-Mode angelegt und die Image-Unterdrückung wird gemessen.Bild 9 zeigt das Blockdiagramm des Testaufbaus. //
* * Qui Luu ... ist als Product Engineer in der Highspeed-Converter-Gruppe bei Analog Devices in Norwood, USA, tätig.
Artikelfiles und Artikellinks
(ID:32956830)