Power Management

Bausteine der nächsten Generation für beengte Platzverhältnisse

Seite: 3/3

Anbieter zum Thema

LDO-Regler als Stromversorgung für NAND-Flash-Speicher

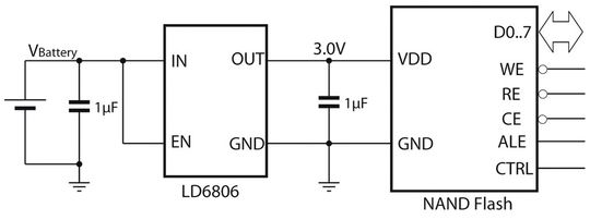
Bild 5: Der LD6806 versorgt den NAND-Flash-Speicher mit Strom, wobei die geringe Dropout-Spannung beste Voraussetzungen für batteriebetriebene Anwendungen bietet.
Bild 5: Der LD6806 versorgt den NAND-Flash-Speicher mit Strom, wobei die geringe Dropout-Spannung beste Voraussetzungen für batteriebetriebene Anwendungen bietet.
(Bild: NXP Semiconductors)
Wie aus Bild 5 hervorgeht, versorgt hier der LD6806 den NAND-Flash-Speicher mit Strom, wobei die sehr geringe Dropout-Spannung beste Voraussetzungen für batteriebetriebene Anwendungen bietet. Die ohnehin schon geringe Spannungsdifferenz in diesen Anwendungen wird mit zunehmender Entladung der Batterie immer kleiner. Wird der LD6806 sehr nah am Verbraucher platziert, lassen sich die Spannungsabfälle an den Leiterbahnen weiter ausgleichen.
Bild 6: Der LDO LD6806 versorgt hier einen Cortex-M0-Mikrocontroller LPC810.
Bild 6: Der LDO LD6806 versorgt hier einen Cortex-M0-Mikrocontroller LPC810.
(Bild: NXP Semiconductors)
Die LDOs der LD68xx-Familie können einerseits Anwendungen auf der Basis von Cortex-M0-Mikrocontroller mit nur wenigen Milliampere versorgen, sind aber andererseits auch dafür geeignet, Applikationen mit zahlreichen I/O-Leitungen und Peripheriefunktionen mit einigen hundert Milliampere zu speisen (Bild 6).

LDO-Regler für Mikrocontroller mit zwei Versorgungsspannungen

Bild 7: Die Dual-LDOs der Reihe LD6938 können für Mikrocontroller eingesetzt werden, die zwei Versorgungsspannungen benötigen wie hier in einer Applikation auf Basis des LPC3220 mit ARM9-Core.
Bild 7: Die Dual-LDOs der Reihe LD6938 können für Mikrocontroller eingesetzt werden, die zwei Versorgungsspannungen benötigen wie hier in einer Applikation auf Basis des LPC3220 mit ARM9-Core.
(Bild: NXP Semiconductors)
Die Dual-LDOs der Reihe LD6938 können für Mikrocontroller eingesetzt werden, die zwei Versorgungsspannungen benötigen – zum Beispiel 1,2 und 3,3 V in einer Mikrocontroller-Applikation auf Basis des LPC3220 mit ARM9-Core (Bild 7).

LDO-Regler und Abwärts-DC/DC-Wandler für CMOS-Sensoren

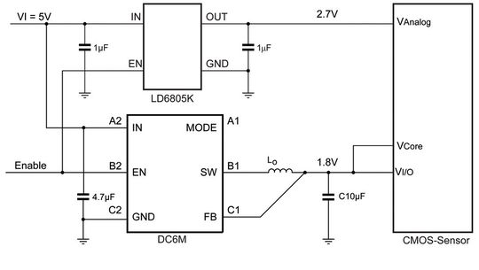
Bild 8: In dieser Kameraanwendung dienen ein LDO-Regler des Typs LD6805K und der -DC/DC-Abwärtswandler DC6M als Stromversorgung für den CMOS-Bildsensor.
Bild 8: In dieser Kameraanwendung dienen ein LDO-Regler des Typs LD6805K und der -DC/DC-Abwärtswandler DC6M als Stromversorgung für den CMOS-Bildsensor.
(Bild: NXP Semiconductors)
Eine typische portable Anwendung, in der ein LDO und ein DC/DC-Wandler kombiniert eingesetzt werden, ist in Bild 8 zu sehen. In einer Kameraanwendung dienen ein LDO-Regler des Typs LD6805K und der -DC/DC-Abwärtswandler DC6M als Stromversorgung für den CMOS-Bildsensor. Die Aufgabe des DC6M ist es, den digitalen Core und den I/O-Teil des CMOS-Sensors mit hohem Wirkungsgrad zu versorgen. Der DC6M benötigt sehr wenig Platz auf der Leiterplatte, weil er ein sehr kompaktes Chip-Scale-Gehäuse besitzt, aber auch wegen seiner hohen Schaltfrequenz von 6 MHz, die die Verwendung sehr kleiner externer Bauelemente gestattet. Dank des hohen PSSR-Werts des LD6805 ist die analoge Versorgungsspannung des CMOS-Sensors frei von jeglichen aus dem Netzteil kommenden Störungen. Zur Verringerung des Rauschens trägt zusätzlich die hervorragende niedrige Ausgagnsspannungs-Welligkeit des DC6M bei.

Technologie für eine intelligentere Welt

Ein entscheidender Teil der Herausforderungen bei der Entwicklung höchst energieeffizienter, viele Funktionen bietender mobiler, vernetzter Geräte für eine intelligentere Welt besteht darin, aktuelle Power-Management-Technologie zu entwickeln und bereitzustellen. Mit seinem Knowhow in der Chipentwicklung und im Bereich der Applikation sowie seiner Fertigungskompetenz ist NXP in der Lage, ein wachsendes Portfolio fortschrittlicher Power Management-Lösungen für Kunden anzubieten, die in den unterschiedlichsten Märkten und in den verschiedensten portablen Anwendungen tätig sind.

* Torsten Eggers und Dr. Dirk Wittorf sind Marketing Manager, Standard Linear Product Line, bei NXP Semiconductors in Hamburg.

(ID:42386612)