Anbieter zum Thema
Unterschiedliche Kapazitätswerte oder Impedanzen verhindern vollständiges Laden
Bild 2 zeigt, wie die Zelle A beim Erreichen der oberen Spannungsschwelle durch einen Widerstand wieder teilweise entladen wird, um Zelle B so sukzessive auf ein höheres Spannungs- und daher auch Ladungsniveau zu setzen. Da bei dieser Methode aber nur die Spannungswerte verwendet werden, kann eine unterschiedliche Impedanz oder Kapazität der Zellen zu einer nicht vollständig geladenen Batterie führen.
Beim Betrieb eines Elektrofahrzeuges sollte wertvolle Energie aus dem Batteriepack nicht in Wärme sondern in größere Reichweite umgesetzt werden. Daher bietet sich hier die aktive Methode des Ladungsausgleichs an.
Der aktive Ladungsausgleich stützt mit überschüssiger Zellenergie andere Akkuzellen

Diese Methode setzt die höhere Zellenergie nicht in Wärme um, sondern transferiert sie auf benachbarte Zellen mit niedrigerem Energieniveau, um diese gezielt zu stützen. Hierzu sind mehrere Ansätze möglich, z.B. mit Hilfe von Kapazitäten oder über einen Transformator mit vielen Abgriffen, die Ladung von Zelle zu Zelle zu transportieren. Eine sehr effektive, kostengünstige und auch bei DC/DC-Schaltwandlern bewährte Methode ist das induktive Verfahren.
Die Effizienz beträgt beim aktiven Ladungsausgleich rund 85 Prozent
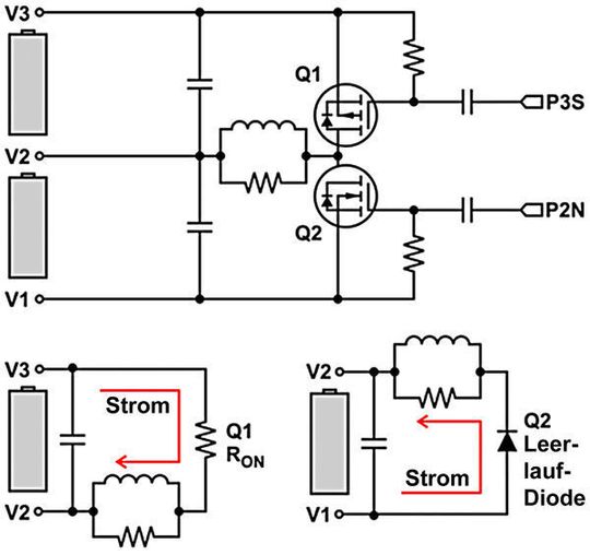
Die patentierte PowerPump-Technologie von Texas Instruments nutzt das Prinzip des aktiven Ladungsausgleichs (Bild 3). Der FET Q1 der Zelle V3 wird über das Kontrollsignal P3S des Batteriemanagementsystems geöffnet, was einen Stromfluss und eine Energiespeicherung in der Spule bewirkt. Der FET Q1 wird daraufhin geschlossen. Da sich aber der Strom in der Spule nicht umkehren kann, wird über die Leerlaufdiode des Transistors Q2 die Zelle V2 mit der gespeicherten Energie geladen. Die dabei verwendeten Ströme können mit entsprechenden Bausteinen von Texas Instruments bis zu 2 A betragen, liegen aber typischerweise im Bereich von mehreren 100 mA. Die Schaltfrequenzen liegen typisch bei 200 kHz (ca. 30% Tastverhältnis), so dass kostengünstige Spulen verwenden werden können. Die Effizienz dieser Methode ist abhängig von den externen Komponenten und beträgt etwa 85%.
Höhere Reichweite von elektrisch angetriebenen Autos dank aktivem Ladungsausgleich
Die aktive Methode des Ladungsausgleichs hat einen direkten Einfluss auf die verfügbare Gesamtenergie des Batteriesystems und kann den Aktionsradius des Fahrzeugs direkt erweitern. Es ist auch möglich, diese Methode in allen Betriebszuständen des Fahrzeugs anzuwenden — beim Laden, während der Fahrt und auch beim Parken.
Darüber hinaus bietet ein aktiver Ladungsausgleich auch eine Risikominimierung gegenüber einer Veränderung der Batteriezellen-Charakteristik über die Lebensdauer, die ja von der Elektronik kompensiert wird. Auch ist es mit dieser Methode möglich, kostengünstigere Systemlösungen zu realisieren, da billigere Batteriezellen verwendet werden können. Deren schlechter angepasste Charakteristik (cell matching) wird ebenfalls von der Elektronik kompensiert.
(ID:337508)