Anbieter zum Thema
Eine typische Eigenschaft emissiver Leuchtmittel wie LEDs und OLEDs ist es, im Laufe ihrer Lebenszeit auf Grund von Alterungseffekten an Leuchtkraft bei konstantem Strom zu verlieren. Als Lebensdauer ist die Betriebszeit definiert, bei der die anfängliche Leuchtdichte auf die Hälfte gesunken ist. Dieser Wert in Spezifikationen bezieht sich auf 25 °C und Dauerbetrieb, was nur für sehr wenige Anwendungen repräsentativ ist.
Um eine konstante Leuchtdichte über die gesamte Lebensdauer zu erhalten, muss die Stromstärke und Spannung kontinuierlich erhöht werden. Die beschriebene Schaltung ermöglicht es zwar, einen fest voreingestellten konstanten Strom zu erzeugen, erlaubt aber nicht dessen kontinuierliche Erhöhung. Dies lässt sich mit den in Bild 3 dargestellten Schaltungskonzepten erreichen.

Die Ansteuerung in Bild 2a erweitert das Konzept aus Bild 1 um die Möglichkeit, den Strom durch die OLED mittels Pulsweitenmodulation (PWM) zu steuern. Ein Transistor (T4) wird mit einem PWM-Signal (PWM4) angesteuert und unterbricht den Stromfluss periodisch. Mit dem Pulsweitenverhältnis lässt sich die mittlere Stärke des Stromes durch die OLED steuern. Startet man beispielsweise bei 50% Duty Cycle, so hat man eine Reserve von 50% zur Leistung des Stromflusses durch die OLED.

Ein anderer Ansatz ist in Bild 2b dargestellt. Hier erfolgt die Steuerung mittels Operationsverstärker (IC5A) in Transkonduktanzanordnung. Diese spannungsgesteuerte Stromquelle ermöglicht es, den Strom durch die OLED mit einer Gleichspannung (UDC5) zu verändern.
Für beide steuerbaren Konzepte gilt, dass zu Betriebsbeginn eine Spannungsreserve vorgesehen werden muss, um über die gesamte Lebensdauer der OLED eine konstante Leuchtdichte erreichen zu können. Das OLED-Material bestimmt über die Art der Schaltung: Bei DC-Ansteuerung (Bild 2b) erreicht man eine höhere Lebensdauer, wohingegen mit der PWM-Methode (Bild 2a) lineares Dimmen und Farbkonsistenz erreicht werden.

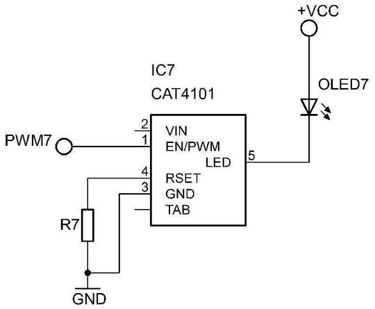
Für den Fall, dass zur Ansteuerung höhere Ströme benötigt werden, stehen die in Bild 3a und b veranschaulichten Schaltungen zur Verfügung. Dies kann beispielsweise der Fall sein, wenn die zu versorgenden Leuchtflächen der OLED größere Ausmaße annehmen.

Bild 3a stellt eine Erweiterung der spannungsgesteuerten Stromquelle (vgl. Bild 2b) dar. Ein zusätzlicher Transistor (T6) treibt den erhöhten geregelten Konstantstrom durch die OLED. Auch eine PWM-Ansteuerung für hohe Ströme ist möglich, was sich zum Beispiel mit einem „klassischen“ integrierten LED-Treiber realisieren lässt, wie er in Bild 3b gezeigt ist.
(ID:295124)