Anbieter zum Thema
Bei der Ansteuerung von LEDs besteht das Problem, dass die hohe PFC-Ausgangsspannung in einen niedrigeren Wert umgesetzt werden muss. Aus physikalischen Gründen ist eine gleichzeitige Leistungsfaktorkorrektur und Transformation der Spannung über den gleichen Trafo nicht möglich – die Ausgangsspannung wäre mit starker 100-Hz-Restwelligkeit beaufschlagt und der Leistungsfaktor würde auf 0,7 und darunter sinken. Die ripple-belastete Ausgangsspannung führt außerdem zum Flimmern der LEDs. Eine Lösung mittels DC/DC-Konverter bietet sich hier an. Die PFC kann jedoch unverändert (ggf. an die Leistung angepasst) vorgeschaltet werden.
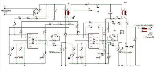
Sperrwandler mit FET als Schalter
Der DC/DC-Konverter muss folgende Bedingungen erfüllen:
- Ausregeln des Ripple der PFC (kann einige 10 V betragen, da aus Kosten- und Platzgründen ein möglichst kleiner Elektrolyt-Kondensator verwendet wird),
- Bereitstellung eines hochkonstanten, ripplefreien Ausgangsstroms, der in bestimmten Grenzen eingangsspannungsunabhängig ist,
- ggf. galvanische Netztrennung/Schutzkleinspannung zur Einhaltung von Schutzklassen,
- hohe Effizienz, damit die Energieeinsparung der Leuchte nicht wieder „kompensiert“ wird,
- Abschaltung/Begrenzung der Ausgangsspannung bei Ausfall der Last.
Hier kommt wiederum ein PE4201 zum Einsatz. Der IC hat einen sehr geringen Eigenverbrauch (der Großteil des Stromes wird für die Treiberleistung, abhängig vom FET gebraucht), die Spannungsreglung arbeitet sehr präzise, der Stromshunt ist sehr niederohmig (kleiner 0,27 V für Stromüberwachung, daher wenig Verluste). Zusätzlich kann der Stromregeleingang zum Dimmen genutzt werden.
Als einfaches Konverterprinzip, bei dem auch Netztrennung möglich ist, ist das Sperrwandlerprinzip geeignet. Als Schalter dient ein FET mit möglichst geringem Restwiderstand bei VGmax, was entsprechend geringe Verlustleistung – d.h. geringe Wärmeentwicklung – dies ist wichtig bei Applikationen in geschlossenen Beleuchtungskörpern – und damit höheren Wirkungsgrad bedeutet. Für die erforderliche Leistung reicht bereits ein Typ mit einem maximalen Dauerstrom unter 500 mA. Wegen der beim Sperrwandler zu erwartenden Spannungsüberhöhung im abgeschalteten Zustand ist ein 600-V-Typ erforderlich.

Da eingangsseitig bis auf das Ripple eine konstante Spannung von 350 V anliegt (konstant im Bereich 190 bis 240 V~), ist in Richtung LEDs nur noch der Strom zu regeln. Dies ermöglicht den Verzicht auf eine direkte Regelung von netzgetrennter Seite mit Optokoppler, was wiederum der Einsparung von Bauteilen dient und kostenoptimierte Systeme ermöglicht (Bild 1).
(ID:300509)