Anbieter zum Thema
Für die jüngste MCU-Generation für das Karosserieelektroniksegment wurde der Standby-Modus eingeführt. Dadurch entstand ein Zwang zu einem anderen Denkansatz: nun mussten alle Optionen, die für die Leistungsreduktion zur Verfügung stehen, umgesetzt werden, Applikationsentwickler mussten spezielle RAM-basierte Routinen realisieren, um die geringst mögliche Stromaufnahme zu erreichen. Aber die Industrie kann mit den Herausforderungen rund um die Stromaufnahme Schritt halten, vorausgesetzt, die Entwickler der Hardwarearchitektur und die Softwareentwickler pflegen eine enge Zusammenarbeit im Sinne optimaler Ergebnisse.
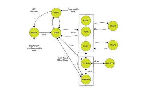
LPU ermöglicht Wahl zwischen mehreren Betriebsarten

- Run: Volle Unterstützung für maximale Leistung. alle Module aktiviert
- Stop: Der Zustand aller Peripheriefunktionen wird erhalten, Rechenkerne versorgt, Zustand erhalten, aber Takt deaktiviert
- LPU_run, LPU_stop – small micro system: Ausführung mit reduzierter Taktfrequenz, Subset an Funktionalität – CAN, LIN, SPI, ADC, Timer usw. aktiv (große Teile des SoC inaktiv und Versorgung deaktiviert, z.B. Rechenkerne, Flashspeicher, PLL usw.)
- Standby: Muss 8 bis 256 K des System-RAMs unterstützen, Unterstützung für Wake-up-Logik, API (Autonomous Periodic Interrupt), RTC (Real-Time Clock), Oszillatoren, Analogkomparator-Subsystem
Eine ganze Reihe von Anwendungsprofilen in der Karosserieelektronik erfordert lediglich eine periodische Abfrage der Eingangs-Pins. Im traditionellen Ansatz kann man das nur realisieren, indem der Baustein in den ‚Full Run‘-Modus gebracht wird. Verbindet man aber mehrere Analogkomponenten auf intelligente Art und Weise mit einem auf dem Chip integrierten Timer, so kann diese Funktionalität voll und ganz im Standby-Modus realisiert werden. Mit einem solchen revolutionären Ansatz kann man einen extrem niedrigen Stromverbrauch erzwingen.

Wie sich der Energieverbrauch im Netzwerk reduzieren lässt
Traditionell würde man das gesamte Fahrzeugnetzwerk versorgen und aktivieren, wann immer die Zündung eingeschaltet wird – aber es gibt Beispiele zur Genüge, wo dies nicht erforderlich ist. Beispielsweise können während der Fahrt einige Funktionen wie die Sitzverstellung, die Rückfahrsensoren usw. in ihrer Funktion eingeschränkt werden. Auf Netzwerkebene kommen für die Reduktion der Stromaufnahme drei Techniken in Betracht – Partial Network, Pretended Network und ECU Degradation.

Beim Pretended Networking-Konzept erkennen Elemente des Netzwerks, dass sich der Aktivitätspegel deutlich verringert hat. Wurde diese Entscheidung gefällt, so fährt sich die ECU selbständig in einen Stromsparmodus, wobei die MCU in den Standby-Modus geht. Aber durch den intelligenten Transceiver wird vorgegaukelt, dass sie immer noch im Netzwerk präsent ist. Sobald die ECU adressiert wird, wird die MCU schnell wieder in den voll aktiven Betrieb zurückgeholt.
Im ECU Degradation-Modus ist die ultimative Flexibilität der MCU gefordert – die Rechenleistung wird auf die herrschende Nachfrage eingestellt, Rechenkerne und Peripheriemodule können deaktiviert werden, und der Stromverbrauch wird mit Techniken wie Spannungs- und Frequenzskalierung minimiert.
* Andy Birnie arbeitet bei Freescale als Systems Engineering Manager für Automotive-MCUs.
(ID:42530565)