Schaltungstipp LVDT-Signalaufbereitung mit synchroner Demodulation
In diesem Tipp zeigen wir eine kostengünstige Möglichkeite zur Signalaufbereitung eines Differentialtransformators.
Anbieter zum Thema

Die Schaltung in Bild 1 beschreibt eine kostengünstige Möglichkeit zur Signalaufbereitung eines Differentialtransformators (Linear Variable Differential Transformer, LVDT). Dieser Typ wird unter anderem zur linearen und rotativen Wegmessung benutzt, da er sehr langlebig und reibungsarm arbeitet.
Aufbau und Funktion eines LVDT
Der LVDT besteht aus einer Spule auf der primären Seite und zwei Spulen auf der sekundären Seite, die gegenphasig in Reihe liegen. Im Inneren der Spulen befindet sich ein beweglicher Eisenkern, der in der neutralen Position beide Spulen der Sekundärseite gleichmäßig bedämpft. Auf die primäre Spule wird nun eine Wechselspannung mit konstanter Frequenz und konstanter Amplitude gegeben.
Durch die gleichmäßige Kopplung der beiden Sekundärspulen ist die resultierende Spannung auf der sekundären Seite Null, da sich beide Spannungen aufheben. Bewegt sich nun der Eisenkern in eine Richtung, ist die magnetische Kopplung der beiden Sekundärspulen unterschiedlich und es entsteht eine Spannung, die in Betrag und Phase von der Länge und der Richtung der Bewegung abhängig ist.
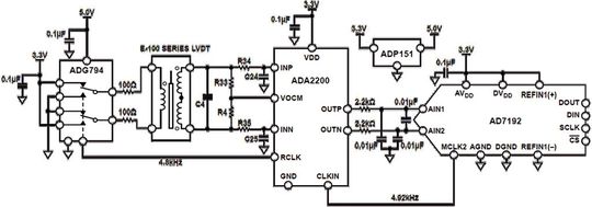
Schaltungsaufbau
Die hier beschriebene Schaltung benötigt, inklusive der Erregung der Primärspule, 10 mW und hat bei einer Bandbreite von 20 Hz eine Dynamik von 100 dB. Höhere Bandbreiten sind möglich, allerdings sinkt dann der Dynamikbereich. Kern der Schaltung ist der ADA2200, ein synchroner Demodulator.
Dieser Baustein besitzt einen differentiellen Signalpfad bestehend aus einem Eingangspuffer mit hoher Impedanz, gefolgt von einem Tiefpass (FIR-Dezimierungsfilter), einem programmierbarem IIR-Filter, einem Demodulator und einem differentiellen Ausgangtreiber. Der Takt von 4,92 kHz wird vom AD7192, einem 24-Bit Sigma-Delta-Wandler zur Verfügung gestellt.
Aus diesem generiert der ADA2200 alle weiter benötigten Takte intern. Einer dieser Takte wird zur Erregung der primären Spule benutzt. Dieser 4,8-kHz-Takt (entspricht der maximalen Datenrate des A/D-Wandlers) wird auf den Steuereingang des ADG797 geführt. Dieser schaltet ein Rechtecksignal von 3,3 V auf die primäre Spule. Die 3,3 V, die für die Erregung des LVDT benutzt werden, dienen gleichzeitig als Referenzspannung des A/D-Wandlers.
Durch diese ratiometrische Beziehung wird die thermische Stabilität der Schaltung erhöht und das Rauschen reduziert. Der Ausgang des LVDT wird über ein Koppelglied an die differentiellen Eingänge des ADA2200 geführt. Dieses Koppelglied dient zur Bandbreitenbegrenzung und zum Abgleich der relativen Phase zwischen dem Erregertakt (RCLK) und den analogen Eingängen. Im weiteren Verlauf des Signalpfades befindet sich vor den Eingängen des nachgeschalteten A/D-Wandlers ein Tiefpass, der auf eine Eckfrequenz (–3 dB) von 2 kHz ausgelegt ist.
Ein wichtiger Punkt der Schaltung ist die Synchronisierung der Datenrate im A/D-Wandler und des Takts, der zur Erregung des LVDT benutzt wird. Der in diesem System benutzte Takt von 4,8 kHz garantiert die optimale Nutzung der digitalen Filter im A/D-Wandler. Durch die Synchronisierung werden die harmonischen Vielfachen der Erregerfrequenz, die unerwünscht sind, optimal durch die im ADC eingestellten Sinc3- oder Sinc4-Filter unterdrückt. Für den Fall, dass mehrere LVDT auf kleinem Raum betrieben werden sollen, ist es sinnvoll, die Auswerteschaltungen zu synchronisieren. Der einfachste Weg ist es, jeden ADA2200 aus einer gemeinsamen Taktquelle zu betreiben und alle über ein gemeinsames Reset-Signal zu starten.
Variationen
Für den Fall, dass statt eines Sigma-Delta-Wandlers, wie in dieser Schaltung, ein SAR-Wandler zum Einsatz kommt, müssen das Taktsignal des SAR-Wandlers und die Aktualisierung des Ausgangssignals des ADA2200 synchronisiert sein. In diesem Fall sollten auf jeden Fall gleitende Mittelwert Filter verwendet werden, um die Harmonischen auszufiltern. Da der ADA2200 das Ausgangssignal zeitdiskret zur Verfügung stellt, ist auch der Einsatz eines ADC mit Masse bezogenen Eingängen (single ended) möglich. Hierbei werden die Signale des ADA2200 nacheinander gewandelt und voneinander subtrahiert (OUTP-OUTN).
Eine vertiefende Funktionsbeschreibung ist in der Schaltungsbeschreibung CN-0371 von Analog Devices zu finden.
* Thomas Tzscheetzsch arbeitet als Senior Field Application Engineer bei Analog Devices in München.
Artikelfiles und Artikellinks
(ID:43518209)