Analogtipp Lade- und Entladeströme in Akkus überwachen
In diesem Analogtipp stellen wir eine resistive High-Side-Strommesstechnik vor, mit der der Stromfluss eines beliebigen Akkumulators überwacht werden kann.
Anbieter zum Thema

Durch die Überwachung der Lade- und Entladeströme eines Akkus kann man den Zustand des Energiespeichers und der an ihn angeschlossenen Last beobachten. Im folgenden Analogtipp geht es um eine resistive High-Side-Strommesstechnik, die in vielen Industrieanwendungen eingesetzt wird, um den Stromfluss in beliebigen Akkus zu überwachen.
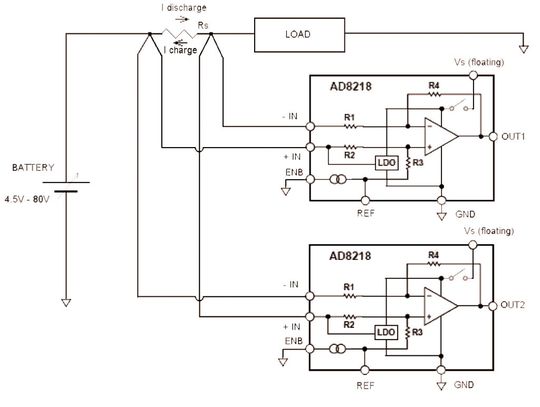
Ein kleiner Shunt-Widerstand (RS) ist in Reihe mit der Last, deren Strom gemessen werden soll, geschaltet. Sobald Strom fließt, entsteht über dem Widerstand ein Spannungsabfall VIN. Die Schaltung unterdrückt die hohe Gleichtaktspannung des Akkus und verstärkt die differenzielle Eingangsspannung, damit man einen massebezogenen, gepufferten Ausgang erhält.
Die Schaltung ist für bidirektionale Strommessungen geeignet und hat separate Lade- und Entlade-Überwachungsausgänge. Die Spannung an OUT1 liefert den Wert des Entladestromes, also des Stroms, der aus dem Akku heraus fließt, während die Spannung an OUT2 den Wert des Ladestroms liefert, der in den Akku hinein fließt.
Die Schaltung enthält einen internen LDO (Low-Dropout-Regler), der direkt von der Spannung an +IN versorgt wird. So lange diese Spannung zwischen 4,5 und 80 V liegt, benötigt man keine separate Stromversorgung. Mit einem Ruhestrom von weniger als 2 mA werden Gleichtaktspannungen bis 80 V unterdrückt.
Der hochgenaue, driftarme Verstärker AD8218 ermöglicht den Einsatz eines sehr kleinen Messwiderstands bei hoher Versorgungsspannung. Der Chip hat eine Verstärkung von 20 V/V. Mit einem Shunt von 10 mΩ beträgt die Gesamtverstärkung der Schaltung 200 mV/A. Damit produziert eine Stromänderung von 1 A in jede Richtung eine Spannungsänderung von 200 mV an jedem Ausgang.
Der Wert des Shunts hängt vom Laststrombereich der jeweiligen Anwendung ab und bildet einen Kompromiss aus Kleinsignalgenauigkeit und maximal zulässigem Spannungsabfall. Bei hohen Werten für RS ergibt sich eine höhere Genauigkeit bei niedrigen Strömen, während niedrige Werte für RS die Verluste auf der Versorgungsleitung minimieren.
In dieser Konfiguration ist die interne 80-mV-Referenz aktiviert. Damit nimmt die Spannung an OUT1 und OUT2 einen Wert von 80 mV an, wenn die differenzielle Eingangsspannung VIN 0 V beträgt und kein Strom in den Akku hinein oder aus ihm heraus fließt (offene Schaltung oder defekter Akku). Dies gleicht ausgangsseitige Fehler aus, die sich aus Verstärker-Offset und ausgangsseitigem Sättigungsbereich ergeben. Somit ist beim Entladen des Akkus die differenzielle Eingangsspannung positiv (VIN>0). Die Übertragungsfunktionen an den beiden Ausgängen sind:
OUT1 = (20 × VIN) + 0,08 V
OUT2 = 0 V
Beim Aufladen des Akkus (VIN<0) gelten folgende Übertragungsfunktionen:
OUT1 = 0 V
OUT2 = (20 × VIN) + 0,08 V //
* * Chau Tran ist Applikationsingenieur bei Analog Devices in Wilmington, USA.
(ID:37016280)