Anbieter zum Thema
LED-Treiber für spezielle Applikationen: Das LED Array

Da jede Anwendung andere Anforderungen mit sich bringt, haben Hersteller für einige Bereiche spezielle Treiber entwickelt. So werden bei Array-Applikationen, wie Videowänden, LED-Treiber mit SPI-Interface verwendet, die mehrere Ausgänge aufweisen, etwa um verschiedene LED-Strings parallel an einen Treiber anzuschließen.
Besonders bei großen Hinterleuchtungen gilt es darauf zu achten, dass alle parallel geschalteten LED-Strings mit derselben Stromstärke betrieben werden, um unterschiedliche Helligkeiten zu vermeiden. Hierfür kommt beispielsweise der STP08DP05 von STMicroelectronics mit acht Konstantstromausgängen in Frage. Bei Eingangsspannungen von 3 bis 5,5 V können Daten mit 30 MHz via SPI empfangen werden. Die Ausgangsspannung der LEDs wird mit >20 V, der Ausgangsstrom mit 5 bis 100 mA angegeben.
Mit dem STP08DP05 lassen sich LEDs auch dimmen. Zudem bietet der Treiber zwei Schutzfunktionen: „open detection“ und „short detection“. Sie schützen den Baustein und die Applikation vor einer Zerstörung.
Backlight und Flashlight
Handy-Displays, Navigationsgeräte oder Bedienelemente aller Art gelten als typische Backlight-Anwendungen, Flashlight-Anwendungen sind Taschenlampen oder Blitzlichter.
Bei all diesen Anwendungen stellt sich die Frage, ob der Treiber mit einer Batterie oder einem Akku betrieben werden kann. Ist das der Fall, kommt es darauf an, dass der LED-Treiber einen möglichst geringen Ruhestrom benötigt und mit einer niedrigen Eingangsspannung von 1,0 V arbeiten kann.
Anwendungen im Automobil

Ein breites Einsatzgebiet für LEDs ist das Automobil, sowohl in der Innen- als auch in der Außenbeleuchtung. Hierbei kommt es darauf an, den Eingang mit einem externen FET gegen Überspannung zu schützen und zu erkennen, ob die Ausgangsspannung unzulässig hoch ist, etwa durch eine defekte LED.
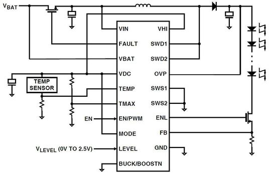
Für solche Applikationen eignet sich unter anderem der ISL78100 von Intersil, mit dem drei bis acht High-Power-LEDs betrieben werden können. Der Eingangsspannungsbereich des Bausteins wird mit 5 bis 16 V angegeben. Zudem erlaubt der Baustein sowohl eine Boost- als auch eine Buck-Verschaltung (Bild 5). Durch Schwankungen der Batteriespannung kann es passieren, dass die Eingangsspannung unter die Ausgangsspannung fällt, so dass der Treiber zwischen Buck- und Boost-Modus wechseln müsste.
Dies lässt sich verhindern, indem die Ausgangsspannung nicht auf Masse, sondern auf die Eingangsspannung bezogen wird. Dazu wird der Shunt-Widerstand zur Strommessung an die Eingangsspannung angeschlossen. Dieser sorgt dafür, dass die Ausgangsspannung immer größer ist als die Eingangsspannung, somit arbeitet der Treiber konstant im Boost-Modus. Der Baustein verfügt zudem über einen Eingang für einen Temperatursensor. Misst dieser Temperaturen, die über einem zuvor eingestellten Wert liegen, reduziert der Treiber den Ausgangsstrom der LEDs und verlängert so ihre Lebensdauer deutlich.
*Markus Pfisterer ist Product Sales Manager für Power Semiconductors bei Rutronik Elektronische Bauelemente GmbH in Ispringen.
Artikelfiles und Artikellinks
(ID:357969)