Anbieter zum Thema
Latchup auf Silizium-Ebene verringern
Auf Silizium-Ebene kann der Hersteller durch spezielle Techniken die Gefahr eines Latchups verringern. Eine Möglichkeit ist zum Beispiel durch so genannte vergrabene Lagen (buried layer) die Stromverstärkung (β) des MOSFETs zu verringern, sodass der SCR erst bei höheren Strömen zünden kann.
Eine Schutzbeschaltung gegen Latchup schützt jedoch nicht vor Überströmen! Es gibt auch Fehlerschutz Analogschalter (Fault Protected Switches), die wiederum andere Nachteile aufweisen. Auf diese spezifischen Bauteile wird nachfolgend noch eingegangen.
Die vorangegangenen Grundlagen bezogen sich auf Standard-Analogschalter. Es gibt allerdings einige spezielle Typen, die an unterschiedliche Anforderungen angepasst wurden. Dadurch unterscheiden sie sich in einigen Merkmalen recht deutlich von normalen Analogschaltern.
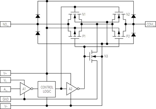
Fehlergeschützte Analogschalter
Ist es nicht möglich sicherzustellen, dass die Versogungsspannungen vor dem Signal anliegen, bzw. den Strom extern zu begrenzen, bieten sich so genannte Fault Protected Switches (Fehlerschutzschalter) an. Sie werden weder durch falsches Power-Sequencing noch durch Überspannung zerstört. Das gilt natürlich nur innerhalb der Grenzen, die der Herstellungsprozess erlaubt.
Es gibt zwei Arten von Fehlerschutzschaltern. Bei älteren Typen sind ein N-, P- und N-MOSFET in Serie geschaltet, ein Vertreter dieser Art ist der MAX379. Diese Schalter unterbrechen den Signalpfad, sobald die Signalspannung eine der Versorgungsspannungen erreicht. Diese Bauart ist mit großem Ron behaftet, durch die drei FETs in Reihe. Außerdem sind sie auch nicht für niedrige Spannungen geeignet, da ihr Signalbereich nur bis ca. 2 V an Versorgungsrails heran reicht.
Daher werden heutige Schutzschalter anders aufgebaut und können auch bei niedrigen Spannungen benutzt werden. Man baut das Transmission-Gate wieder aus parallelen P- und N-Kanal MOSFETs auf. Zusätzlich werden Komparatoren, die das Eingangssignal überwachen, integriert. Überschreitet das Signal die Versorgungsrails, wird der Schaltereingang hochohmig, der Ausgang über einen zusätzlichen MOSFET auf die überschrittene Vorsorgung geklemmt und dabei meist noch strombegrenzt (z.B. MAX4510).
Ein Signal-Line Protector funktioniert nach dem gleichen Prinzip, allerdings ist hier das Signal immer durchgeschaltet und wird nur im Fehlerfall unterbrochen.
Analogschalter für Videoapplikationen

Möchte man analoge Video- oder andere hochfrequente Signale schalten, besteht zum Einen das Problem, dass die Isolation des geöffneten Schalters mit zunehmender Frequenz abnimmt. Die Drain-Source-Kapazität bildet einen Hochpass mit der Last und dem überbrückten Schalter. Ein Ansatz die Off-Isolation zu verbessern ist die T-Anordnung dreier Analogschalter (Bild 7). Bei geöffnetem Schalter schließt der mittlere FET nach Masse kurz.
Eine andere Bedingung bei Videosignalen besteht darin, die Signalverfälschung so niedrig zu halten, dass das Auge keine Fehler erkennen kann. Dies betrifft vor allem die Helligkeit, die in der Amplitude des analogen Videosignals enthalten ist. Das Auge kann Abweichungen kleiner 1% nicht mehr unterscheiden, was einem Wert von 0,1 dB Signalverlust (Insertion Loss, Einfügedämpfung) entspricht. Daher sollte die Welligkeit der Verstärkung im Frequenz-Durchlassbereich 0,1 dB nicht überschreiten; in manchen Fällen gibt man sich auch mit 0,5 dB (6%) zufrieden. Die Signalpegel bewegen sich hier im Bereich zwischen 0 und 1 V.
Bei analogen Videosignalen herrschen zudem niedrige Impedanzen (75 Ω) vor, weshalb der Ron möglichst niedrig sein sollte. Bei doppelt abgeschlossen Systemen können somit Ströme von 1 V/(75 Ω/2) = 26,7 mA fließen.
Es gibt spezielle Videoschalter bzw. Multiplexer, die einen Pufferverstärker integrieren (z.B. MAX4310). Durch die hohe Eingangsimpedanz kann der 0,1-dB-Bereich erheblich vergrößert werden, zusätzlich sind die kurzen Signalwege im Schaltkreis weniger störanfällig als mit externen Verstärkern.
Um gute Schaltereigenschaften für hohen Frequenzen zu erzielen müssen sämtliche Kapazitäten minimiert werden. Das bedeutet kleinere Strukturen, um Übersprechen, Feed-Through, Ladungsträger-Injektion und Schaltzeiten zu verringern.
Force-Sense-Analogschalter
Eine weitere applikationsspezifische Variante des Analogschalters sind so genannte Force-Sense-Schalter, wie z.B. die MAX4554-Familie. Hier sind mehrere Schalter mit unterschiedlichen Eigenschaften integriert. Dazu gehört ein niederohmiger Schalter zum Schalten einer Last, der auch hohe Ströme verarbeiten kann. Zusätzlich sind noch Schalter zum Messen direkt an der Last (Kelvin-Sensing) vorhanden, bzw. zum Schalten eines Guard-Ringes. Ein Guard-Ring führt i.d.R. das gepufferte Messsignal der Abschirmung bei Koaxial- bzw. Triaxialkabeln zu. So minimiert man das Einkoppeln von Störsignalen über die Kabelkapazität. Diese Schalter sind mit höherem Ron behaftet, haben dafür aber geringere Leckströme und eine geringere Ladungsträger-Injektion, um das (Mess-) Signal weniger zu verfälschen.
Analogschalter als Kalibrierschalter
Beim MAX4539 handelt es sich um einen 8:1 Multiplexer, bei dem vier Präzisions-Spannungsteiler integriert sind. Die Genauigkeit dieser Spannungsteiler ist besser als 15 Bit über den gesamten Temperaturbereich von –40 bis 85°C. Dadurch lassen sich A/D-Wandler bis 14 Bit genau kalibrieren. Es wird zuerst die halbe Versorgungsspannung kontrolliert. Dann schaltet der Multiplexer auf (15/4096) · Vref, um den Offset zu messen. Anschließend wird bei (4081/4096) · Vref der Verstärkungsfehler bestimmt. Mit den ermittelten Korrekturwerten kann dann die Übertragungsfunktion des Gesamtsystems gemäß y(x) = mx + b korrigiert werden.
Um sich für den richtigen Analogschalter zu entscheiden, ist es wichtig die Applikation zu verstehen. Außerdem beinflusst die Stelle im Signalpfad die Auswahl des Schalters.

Die Übersicht in Tabelle 1 zeigt einen zusammenfassenden Vergleich der Eigenschaften von verschiedenen Schalterausführungen oder externen Maßnahmen.
Literatur
Maxim, Application Note 638, Selecting the Right CMOS Analog Switch
Maxim, Application Note 1132, Fault Protection Saves Circuitry
Maxim, Application Note 261, Calibration Multiplexers Ease System Calibration
*Torsten Gerboth ist Applikationsingenieur bei Maxim in Planegg.
Artikelfiles und Artikellinks
(ID:352899)