Gedruckte Optoelektronik Schnelle Analyse mit „Lab-on-a-Chip“
Bisher müssen chemische oder medizinische Proben im Labor untersucht werden. Dies kostet Zeit und Geld. Das System des „Lab-on-a-Chip“ ermöglicht Analysen und Diagnosen vor Ort. Grundlage hierfür ist die Technologie der gedruckten organischen Optoelektronik.
Anbieter zum Thema
Eine neue Generation mobiler Lab-on-a-Chip-Systeme ermöglicht zukünftig mobile Analytik und Diagnostik und sorgt für einen Paradigmenwechsel im Life-Science-Bereich. Derartige Analytik- und Diagnostik-Systeme für den Point-of-Care-Einsatz müssen allerdings bestimmte Anforderungen erfüllen, wenn sie sich im Markt durchsetzen sollen: Die Systeme müssen kostengünstig, tragbar und leicht bedienbar sein und dennoch exakt, verlässlich und schnell arbeiten. So werden Point-of-Care-Systeme der kommenden Generation zuverlässig und rasch Ergebnisse vor Ort liefern.
Aber die erfolgreiche Kommerzialisierung solcher Lab-on-a-Chip-Systeme lässt auf sich warten, da man für das Auslesen immer noch auf externe optische Auslesesysteme angewiesen ist. Mit den derzeit verfügbaren Off-Chip-Auslesetechniken lässt sich weder die geforderte kompakte Systemgröße noch die leichte Handhabbarkeit der Geräte erreichen. Diese Faktoren sowie relativ hohe Kosten für externe Sensoren stehen der routinemäßigen Verwendung und erfolgreichen Kommerzialisierung autonomer Lab-on-a-Chip-Anwendungen im Weg.
Aktuelle Auslesetechniken und Systemkosten
Die Schlüsseltechnik von Lab-on-a-Chip-Systemen und entsprechenden Anwendungen der Invitro-Diagnostik ist das optische Ausleseverfahren. Als typisches Beispiel mag ein 10×10 Array-Biosensor dienen. Er besteht aus einer Kombination von Mikrofluidik-Kanälen, die mit einer Reaktionskammer verbunden sind. Die Kammer beinhaltet 10×10 Spots mit Antikörpern oder DNA/RNA. Das optische Auslesen des Arrays beruht auf Chemilumineszenz. Während der Messung wird die auf den Chip aufgebrachte Probe mittels eines Mikrofluidik-Mixers mit Reagenzien gemischt und danach in die Reaktionskammer transportiert. Dort verbinden sich die Target-Moleküle mit den Komplementärmolekülen. Dabei wird ein chemilumineszentes Signal erzeugt. Diese Signale müssen nun mit hoher Empfindlichkeit erfasst werden.

Dafür benötigt man Objektive oder Linsen, die möglichst viele Fotonen einfangen und einen Detektor, der die eingefangenen Fotonen möglichst effizient in Elektronen konvertiert. Ein gutes Maß für die Empfindlichkeit eines optischen Auslesesystems ist die Gesamtdetektionseffizienz ηtotal. Vereinfacht lässt sie sich als Produkt der Fotonen-Sammeleffizienz ηcoll mit der Quanteneffizienz Φ des bildgebenden Sensors beschreiben: ηtotal = ηcoll · Φ.
Ein Beispiel ist die Kombination eines qualitativ hochwertigen Objektivs mit einer guten CCD-Kamera. Diese Kombination erfasst 24% der emittierten Fotonenmenge und erzeugt 0,5 Elektronen pro Foton, das auf den CCD-Sensor auftrifft. Daher beträgt die Gesamtdetektionseffizienz dieser Kombination: ηtotal = ηcoll · Φ = 0,24 · 0,5 = 0,12. Dies ist die Anzahl generierter Elektronen im Verhältnis zu den von der Probe emittierten Fotonen.
Die Kosten liegen bei etwa 5000 € (3600 € für die CCD-Kamera + 1400 € für das Objektiv). Alternativ kann ein weniger effizientes (ηcoll = 0,05), aber kostengünstigeres Linsensystem (Gradient Refractive Index Lens, GRIN-Linse) für 70 € eingesetzt werden. Der CCD-Sensor lässt sich zudem durch einen mit 70 € ebenfalls viel günstigeren CMOS-Chip mit der nur geringfügig geringeren Quanteneffizienz von etwa 0,35 ersetzen. Allerdings ist keine der Kombinationen zugleich kostengünstig und empfindlich – beides sind aber wesentliche Kriterien mobiler Diagnostik, die auf Lab-on-a-Chip-Systeme zurückgreift. Ziel ist eine Technologie, die eine optische Erkennung mit ηtotal > 0,2 erlaubt und dennoch nur einen Euro kostet.
Hohe Empfindlichkeit mit gedruckten Dioden

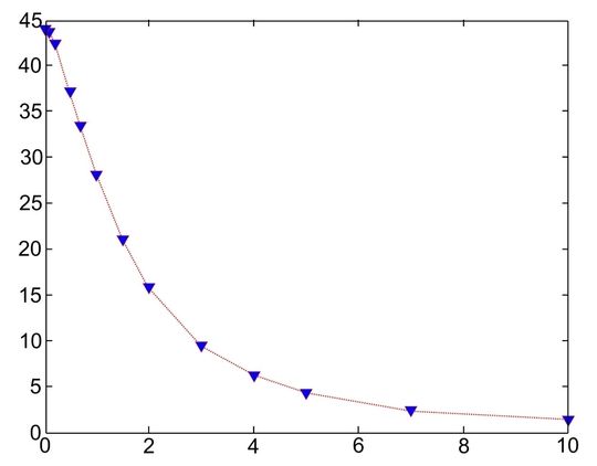
Wie erwähnt, hängt die Gesamtdetektionseffizienz maßgeblich von der Sammeleffizienz ηcoll der Optik ab. Die Herausforderung besteht also darin, die Sammeleffizienz zu optimieren. Simuliert man die Sammeleffizienz als eine Funktion des Abstandes zwischen Sensor und Probe, ergibt sich eine Werteverteilung wie in Bild 1 illustriert. Bei verringertem Detektor-Probe-Abstand steigt ηcoll dramatisch an und erreicht im Idealfall 0,45.
Kombiniert mit einem Fotosensor mit einer Quanteneffizienz von 0,5 ermöglicht dies eine Gesamtdetektionseffizienz größer 0,2 – sofern sich der Fotosensor direkt unterhalb der Signalquelle befindet:
ηtotal = ηcoll · Φ = 0,45 · 0,5 = 0,225
Solche geringen Abstände lassen sich mithilfe gedruckter optoelektronischer Sensoren verwirklichen. Die Basis dieser Technologie sind organische Halbleitermaterialien, die sich in flüssiger Form – beispielsweise durch Inkjet- oder Siebdrucktechniken – auf unterschiedlichste Trägermaterialien wie Glas oder Plastikfolie aufbringen lassen. Mit diesen Materialien lassen sich Detektor-Probe-Abstände von bis zu 100 µm erzielen.
Organische Fotodioden werden im Sandwichverfahren gefertigt. Zwei Elektroden, von denen eine transparent ist und somit Lichteinfall ermöglicht, umschließen das fotoaktive Material. Im ersten Schritt werden die leitenden und halbleitenden Materialien in speziellen Tintenmixturen vorbereitet. Anschließend werden die Elektroden und Halbleiterstrukturen Schicht für Schicht auf das Trägermaterial gedruckt. Layout und Design legt der Entwickler mit einem Standard-CAD-Programm fest, das die geometrischen Daten für das Drucksystem erzeugt. Auf Grund des Einsatzes kostengünstiger Drucktechnologien lassen sich gedruckte organische Fotodetektoren für die Einwegverwendung zu extrem niedrigen Kosten herstellen.
Gedruckte Fotodetektoren umfassen einen linearen Bereich von mehr als 6 Größenordnungen und sind in ihren Eigenschaften durchaus mit Silizium-Fotodetektoren vergleichbar. Außerdem lässt sich die Spektralempfindlichkeit der Fotodetektoren durch Modifikation der Polymer-Halbleiter innerhalb eines großen Bereichs einstellen.
Das optische Auslesesystem

Für das mobile Auslesen von Lab-on-a-Chip-Systemen mithilfe integrierter gedruckter Optoelektronik hat Nanoident einen kompakten und leicht handhabbaren Controller mit zugehöriger Software entwickelt (Bild 2). Die auszulesenden Biochips werden über Polymerkontakte im Controller befestigt. Das Gerät liest die Daten mit konventioneller Elektronik aus und überträgt sie direkt auf einen PC, wo die Daten aufbereitet und grafisch dargestellt werden.

Die Fotodetektor-Chips sind mit einem Standard-Kontaktinterface mit 50 Pins ausgestattet und können in der ersten Generation bis zu 625 Pixel adressieren. Ein einzelner Handheld-Controller eignet sich für alle Sensortypen vom Single-Pixel-Sensor bis zu Line-Arrays und 2D-Arrays (Bild 3).
Ausgereifte kostengünstige Lab-on-a-Chip-Lösungen mit dieser Kostenstruktur bedeuten in den Bereichen medizinische Diagnostik, Umweltschutz und Sicherheit den Zugang zu einem Multimilliarden-Markt. In jedem dieser Gebiete ist die neue Technologie bahnbrechend. Während heute beispielsweise ein Hepatitis-C-Test in einem Labor durchgeführt werden muss und es Stunden dauert, bis das Ergebnis vorliegt, könnten Lab-on-the-Chip-Systeme das Resultat binnen weniger Minuten liefern. Ein Allergietest auf Basis des demonstrierten Lab-on-the-Chip-Systems, der direkt beim Arzt oder in der Apotheke durchgeführt werden kann und innerhalb weniger Minuten das Ergebnis liefert, wird im Markt für Point-of-Care-Tests neue Maßstäbe setzen und ihn von Grund auf und nachhaltig verändern.
*Dipl.-Ing. Franz Padinger ist CTO der Nanoident Technologies AG und Dr. Max Sonnleitner ist CTO der Tochtergesellschaft Bioident Technologies.
(ID:228787)