Anbieter zum Thema
So funktioniert die primärseitige Regelung
Nachfolgend wird das grundlegende Funktionsprinzip einer primärseitigen Regelung beschrieben und ein hoch integrierter PWM-Controller für eine Regelung auf der Primärseite vorgestellt, der entscheidende Vorteil gegenüber einer konventionellen Regelung auf der Sekundärseite bietet.
Grundidee einer Primärseiten-Regelung

Bild 2 zeigt die grundlegende Schaltung einer primärseitigen Regelung mit einem Flyback-Konverter und den typischen Signalverlauf. Im Allgemeinen wird bei einer Regelung auf der Primärseite aufgrund der besseren Ausgangsregelung ein Betrieb im DCM-Modus (Discontinuous Conduction Mode) bevorzugt. Entscheidend für eine derartige primärseitige Regelung ist die Gewinnung von Informationen über die Ausgangspannung und den Ausgangsstrom, ohne diese aber direkt zu messen. Wenn diese Werte verfügbar sind, kann die Steuerung einfach über einen konventionellen PI-Regler erfolgen.
Während der Einschaltzeit des MOSFET (TON) liegt die Eingangsspannung (VIN) an der Spule auf der Primärseite (Lm) an. Dann steigt der MOSFET-Strom (Ids) linear von Null bis zum Scheitelwert (Ipk). Während dieser Zeit wird die Energie dem Eingang entnommen und in der Spule gespeichert. Wenn der MOSFET abgeschaltet wird, erzwingt die in der Spule gespeicherte Energie das Einschalten der Gleichrichterdiode (D). Während der Einschaltzeit der Diode (TD) liegt die Ausgangspannung (Vo) über der Spule der Sekundärseite (Lm×Ns2/Np2) und der Diodenstrom (ID) vermindert sich linear vom Scheitelwert (Ipk×Np/Ns) bis auf Null. Am Ende von TD wurde alle in der Spule gespeicherte Energie an den Ausgang übertragen.
Das Abschätzen des Ausgangsstromes
Während dieses Zeitraumes wird die Summe von Ausgangspannung und Diodendurchlassspannung an die Hilfswicklung übertragen (Vo+VF)× Na/Ns. Da die Diodendurchlassspannung mit sinkendem Strom abnimmt, stimmt die Spannung über der Hilfswicklung am besten am Ende der Diodenleitdauer, wenn der Diodenstrom auf Null zurückgeht, mit der Ausgangspannung überein. Die Ausgangspannungsinformationen lässt sich damit optimal abschätzen, wenn die Wicklungsspannung am Ende der Diodenleitdauer abfragt wird. Die Diodenleitdauer ergibt sich durch die Überwachung der Spannung über der Hilfswicklung.
Die Abschätzung des Ausgangsstroms erfordert einige zusätzliche Berechnungen. Angenommen der Ausgangsstrom entspricht dem durchschnittlichen Diodenstrom in einem stabilen Zustand, dann kann der Ausgangsstrom nach folgender Formel abgeschätzt werden:
Io=Ipk×(Np/Ns)×(TD/2Ts). Die Abschätzung des Ausgangsstroms erfasst den Scheitelwert des Drain-Stroms mithilfe einer Spitzenwert-Erkennungsschaltung und berechnet den Ausgangsstrom anhand der Diodenleitdauer (TD).
Ein integrierter Controller für eine primärseitige Regelung
Der PWM-Controller FAN102 mit Primärseiten-Regelung von Fairchild Semiconductor nutzt eine Technologie, die speziell für das Designs von primärseitig geregelten LED-Treibern geeignet ist. Mit dieser Technologie lassen sich die immer strengeren Anforderungen hinsichtlich des Wirkungsgrads leichter erfüllen, während gleichzeitig externe Komponenten, wie Optokoppler und programmierbare Spannungsregler (KA431), eliminiert können. Dadurch können die Kosten gesenkt und die Zuverlässigkeit erhöht werden.

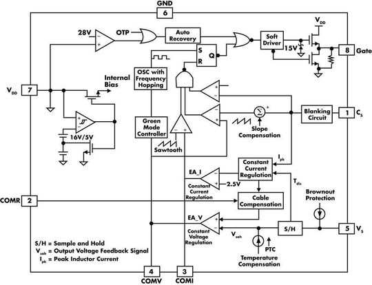
Bild 3 zeigt das interne Blockdiagramm des FAN102. Er verfügt über eine interne Referenzspannung mit einer Toleranz von ±1% für den Fehlerverstärker, der die Schwankungen von Ausgangsstrom/-spannung abhängig von der Toleranz der externen Bauteile minimiert. Zudem ist eine integrierte Kompensationsschaltung für Temperaturabweichungen der externen Komponenten enthalten, die eine hohe Genauigkeit auch bei Temperaturschwankungen gewährleistet. Der interne Oszillator arbeitet mit einem Frequenzsprungverfahren, um die EMI-Abstrahlung zu reduzieren, wodurch kleinere Netzfilter in der Eingangsseite möglich sind.
Die primärseitigen Regelungs-Controller von Fairchild versprechen also eine deutliche Senkung der Gesamtkosten sowie eine erhebliche Verbesserung der Leistung bei künftigen netzgetriebenen LED-Treiberlösungen.
Eine proprietäre Kombination aus Mess- und Abschätzungsverfahren der Ausgangsparameter ermöglicht eine genaue Regelung und eine kostengünstigere Implementierung von LED-Treibern in unterschiedlichsten Anwendungen - von der Straßenbeleuchtung über medizinische Anwendungen bis hin zu Konsumelektronik, wie Vitrinenbeleuchtungen und Tischlampen. Diese LED-Treiber sind nun kleiner, kostengünstiger und effizienter.
*Hangseok Choi ist bei Fairchild Semiconductor in Bedford/New Hamshire leitender System- und Applikationsingenieur und Alfred Hesener ist Director Marketing & Applications Europe bei Fairchild in Fürstenfeldbruck.
(ID:290919)