Anbieter zum Thema
CMOS-Oszillatoren lassen sich einfach in CMOS-Technologie implementieren

Nun ist es natürlich kein Hexenwerk, einen Oszillator in CMOS-Technologie zu implementieren, da sich sowohl Kapazitäten als auch Induktivitäten und natürlich alle Arten aktiver Verstärkerelemente realisieren lassen. Schwieriger ist es, die Genauigkeit der resultierenden Frequenz fertigungstechnisch in den Griff zu bekommen und den Temperaturgang zu kompensieren.
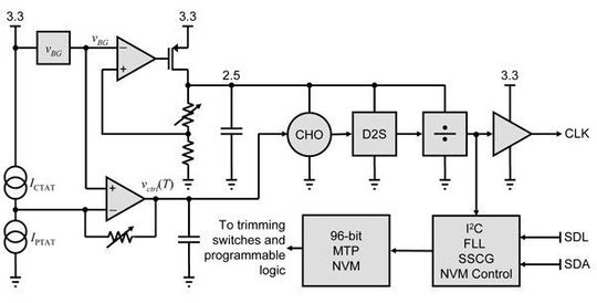
Die von Mobius für dieses Problem vorgestellte Lösung mit dem wohlklingenden Namen CMOS Harmonic Oscillator (CHO) sieht einen integrierten LC-Oszillator mit einer Bank geschalteter und binär abgestufter Kapazitäten vor. Damit lässt sich die Oszillatorfrequenz in einem Bereich von ±6% um die Nennfrequenz von 960 MHz und einer Genauigkeit von 15 ppm einstellen. Diese Justiermöglichkeit wird in der Fertigung zur Kalibrierung verwendet, die in einem automatisierten Prozess die notwendigen Parameter ermittelt und in einem NVM (Non Volatile Memory) dauerhaft ablegt.
Die Kondensatorbank kann aber auch recht elegant für die Generierung einer Spread-Spectrum-Modulation verwendet werden, ohne dafür eine PLL zu benötigen. Als Modulationsoszillator genügt die stark geteilte Ausgangsfrequenz und eine Mimik, die in geeigneter Weise die Kondensatorbank bedient. Damit lässt sich dann eine Frequenzmodulation mit einer Tiefe von einigen Prozent und nahezu jeder gewünschten Modulationsform erzielen.
So werden Temperatur, Spannung und Alterung kompensiert

Der Temperaturgang des CHOs, negativ aber weitgehend linear, wird mithilfe einer programmierbare MOS-Varicap-Bank kompensiert. Die Varicap-Dioden werden im aktivierten Zustand mit einer Spannungsquelle mit positiven Temperaturgang verbunden, ihre Kapazität sinkt also mit steigender Temperatur und wirkt damit dem negativen Temperaturkoeffizienten des CHOs entgegen.
Neben der Temperatur hat vor allem die Versorgungsspannung großen Einfluss auf die Stabilität der Frequenzerzeugung. Deshalb sind einschlägige schaltungstechnische Maßnahmen implementiert: Der CHO, gepuffert über einen differential-2-single-ended Converter (D2S), sowie die Teilermatrix werden über eine interne 2,5-V-Schiene versorgt, während sich die konfigurierbaren Ausgangstreiber aus der externen Spannung von 3,3 V bedienen.
Die internen 2,5 V generiert ein sehr stabiler Low-Dropout-Spannungsregler (LDO) mit Bandgap-Referenz. Um schließlich noch Effekten von Alterung vorzubeugen, die vor allem durch Schäden in Oxydschichten entstehen und durch zu hohe Signal-Amplituden begünstigt werden, beinhaltet die Mobius-Schaltung Regeleinrichtungen, die eine eng tolerierte Amplitude gewährleisten.
Der Ausgangstakt ist über einfache Teilungen generierbar

Zur Erzielung gängiger Ausgangsfrequenzen wie 10, 12 oder 24 MHz etc. genügt eine Teilerkette mit ganzzahligen Teilerverhältnissen. So können z.B. 24 MHz mit einem Faktor 40 generiert werden oder 10 MHz mit Faktor 96. Für andere gebräuchliche Frequenzen wie 14.318 MHz genügt ebenfalls ein Integer-Teiler, in diesem Fall mit Faktor 67 und eine leichte Verstimmung der CHO-Frequenz auf 959,306 MHz über die Varicap-Bank. Diese Methode benötigt keine fraktionale Teilung wie sie bei PLLs möglich ist, hat aber den Vorteil, die PLL-typischen Schwächen von zusätzlichen Jitter durch Phasenvergleicher und VCO zu vermeiden.
Überzeugende Messergebnisse in Sachen Jitter und Stabilität

Tatsächlich sind die Messergebnisse diesbezüglich recht eindrucksvoll. Der CHO zeigt Jitterwerte, die mit denen reiner Quarz-Oszillatoren vergleichbar sind und deutlich besser als solche mit integrierter PLL. Allerdings gibt es inzwischen PLL-Technologien wie FemtoClock NG (IDT), die keine nennenswerte Verschlechterung der Quarz-Eigenschaften mehr hervorrufen.
Für die Produktchancen der Mobius-Oszillatoren ist es aber lediglich relevant, in allen Kategorien nicht schlechter als Quarze zu sein, der wesentliche Vorteil schließlich ergibt sich aus der Tatsache, dass diese Oszillatoren mit den Werkzeugen der IC-Hersteller fabriziert werden können. Die erste Generation der Mobius-Oszillatoren erreicht eine Frequenzstabilität von ±400 ppm, ausreichend für viele Anwendungen wie USB, allerdings noch nicht geeignet für Kommunikationsschnittstellen wie Ethernet oder PCI-Express. Die nächste Generation wird ±100 ppm bringen und auch für den industriellen Temperaturbereich qualifiziert sein.
(ID:358052)