Analogtipp Hochempfindlicher Fotodiodenverstärker mit differenziellem Ausgang
Wandelt man den Fotodiodenstrom in eine differenzielle Spannung, profitiert man von einer höheren Rauschimmunität und besseren Dynamik. In diesem Tipp zeigen wir, wie das geht.
Anbieter zum Thema

Bei herkömmlichen Fotodiodenverstärkern nutzt man einen Operationsverstärker mit FET-Eingang, um kleinste Fotodiodenströme in eine massebezogene Spannung zu wandeln (Bild 1).
Ein großer Nachteil dieser Schaltung besteht darin, dass Rauschen im Massepotenzial die massebezogene Ausgangsspannung verfälscht. Indem man den Fotodiodenstrom in eine differenzielle Spannung anstatt in eine massebezogene Spannung wandelt, profitiert man von der besseren Rauschimmunität und dem größeren Dynamikbereich dieser Vorgehensweise. Außerdem erhält man eine einfachere Schnittstelle zu modernen, hochleistungsfähigen differenziellen A/D-Wandlern.

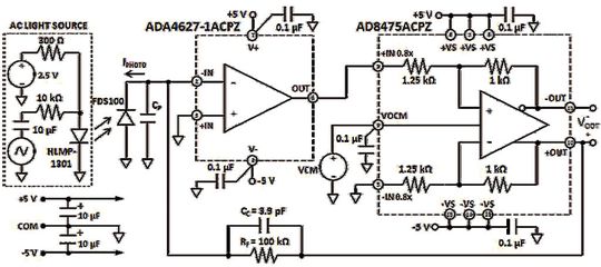
Die Schaltung in Bild 2 enthält den JFET-Operationsverstärker ADA4627 mit geringem Eingangsstrom sowie den komplett differenziellen „Trichter-Verstärker“ AD8475. Die Schaltung zeigt einen hochempfindlichen Fotodiodenverstärker mit differenziellem Ausgang.
Die Schaltung liefert die differenzielle Ausgangsspannung UOUT = 2 IPHOTO RF. CP repräsentiert die parasitären Kapazitäten der Fotodiode, des Operationsberstärker-Eingangs und der Leiterbahnen. In Kombination mit RF entsteht damit eine Polstelle bei fp = 1/(2π RF CP). Falls fp ausreichend kleiner als fu/2 ist (fu ist die Grenzfrequenz bei Eins-Verstärkung des Operationsverstärkers), wird eine Kompensation erforderlich, um übermäßiges Überschwingen oder Oszillieren zu verhindern.
Eine Möglichkeit zur Stabilisierung der Schaltung besteht darin, einen Kompensationskondensator CC parallel zu RF zu schalten und so eine Nullstelle bei fz = 1/(2π RF CC) zu erzeugen. Für eine einwandfreie Phasenreserve wird CC so gewählt, dass die Frequenz der Nullstelle dem geometrischen Mittel von fp und fu/2 entspricht.
Dies bedeutet:
Die Bandbreite der kompensierten Schaltung ergibt sich dann zu f3 dB = fz = 1/(2π RF CC).
Die ausgangsseitige Gleichtaktspannung des Systems lässt sich einstellen, indem man die gewünschte Spannung an den Anschluss VOCM des AD8475 anlegt. Diese Spannung kann aus jeder Referenzschaltung einschließlich der eines A/D-Wandlers oder aus den Versorgungsspannungen über einen Widerstandsteiler gewonnen werden. Lässt man sie im „Floating“ Zustand, spannt sich die ausgangsseitige Gleichtaktspannung auf etwa 0 V vor.

* Moshe Gerstenhaber und Mark Champion arbeiten bei Analog Devices in Wilmington / USA.
(ID:42266676)