Anbieter zum Thema
Die Cortex-Architektur teilt sich in drei Zweige:
- Cortex-M: Kerne für MCUs,
- Cortex-R: Realtime/Echtzeitanwendungen,
- Cortex-A: Anwendungen.
Im Folgenden wird gezeigt, wie einfach eine BLDC-Motorsteuerung zu realisieren ist. Als Motor wird ein sensorgesteuerter BLDC-Motor mit drei Hallsensoren eingesetzt. Die Bewegung des Motors entsteht durch die richtige Schaltung der Eingänge (Phasen). Die Kommutierung, also das richtige Anlegen des Magnetfeldes, übernimmt die auf der Cortex-Architektur basierende MCU STM32F103.
STM Cortex-M3: Ansteuerung mit Hallsensoren
Deren Timer-Einheiten, darunter auch ein eigener Motorcontrol-Timer, sind in Hardware verknüpft. Dadurch ist ein einfaches Triggersignal ebenso schnell konfiguriert wie eine komplexe Master/Slave-Schaltung. Durch die Hardwareverknüpfung wird die Interrupt-Latenzzeit niedrig gehalten, da die Interrupts nicht erst in der Software bearbeitet werden müssen. Ein Triggersignal des einen Timers kann sofort die Ausgangssignale eines anderen beeinflussen.

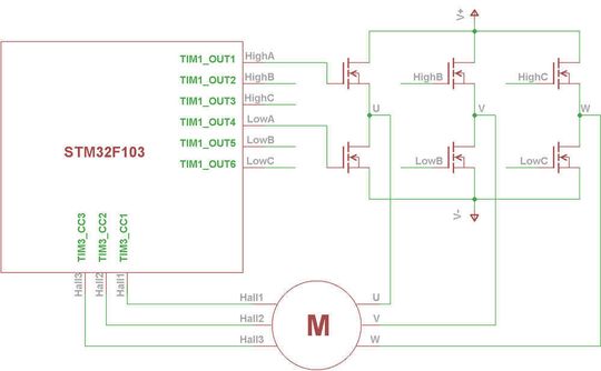
Bild 1 zeigt das Blockdiagramm der Schaltung. Die drei Hallsensoren des Motors werden jeweils mit einem Pin eines Capture-/Compare-Eingangs eines Standard-Timers an der MCU verbunden. An den Eingängen werden die Hallflanken ausgewertet. Das Ergebnis liefert die nächste Kommutierung und der Chip schaltet die sechs Ausgangspins des Motorcontrol-Timers. Jedes Signal ist mit dem Gate eines FET verbunden (Gatesignal).
Jeweils zwei FETs gehören zu einer Motorphase. Schaltet der erste FET (High-Side), wird die Phase mit Plus verbunden. Schaltet der zweite FET (Low-Side), wird die Phase mit Minus verbunden. Sind beide FETs gleichzeitig geschaltet, entsteht ein Kurzschluss. Dieser Fall ist ungültig und darf nie vorkommen. Je nach Schaltung der FETs bildet sich über den Motor ein geschlossener Stromkreis und damit ein Magnetfeld im Motor, das für die Rotation sorgt.
Kommutierung: Neuausrichtung des Magnetfelds
Bevor die Steuerung durchgeführt werden kann, muss die Kommutierung des Motors vorbereitet werden. Sobald der Motor im Magnetfeld richtig ausgerichtet ist, übt es eine bremsende Wirkung auf ihn aus, theoretisch bis hin zum Stillstand. Bevor dieser Totpunkt erreicht ist, muss das Magnetfeld neu ausgerichtet (kommutiert) werden.
(ID:316282)