Schaltungstipp 16-Bit-DAC mit Referenz und Puffer und einer Linearität von ±1 LSB
In diesem Tipp stellen wir eine Schaltung vor, die sich mit einem Energiebedarf von etwa 25 mW bei einer Versorgung von 6 V sehr gut für Anwendungen in der Automatisierungstechnik oder für Batterie betriebene Geräte eignet. Mit dem ADA4500-2 als Treiber für den D/A-Wandler erreicht man eine Nichtlinearität von weniger als ±0,4 LSB.
Anbieter zum Thema

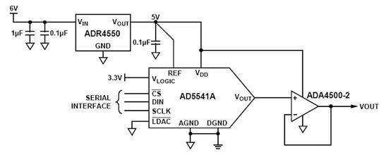
Die Nutzung eines externen Puffers in einer Digital-zu-Analog-Wandlung kann verschiedene Gründe haben. Mit dem Puffer kann man z.B. höhere Ströme oder größere Kapazitäten treiben. Die Schaltung in Bild 1 zeigt einen 16 Bit D/A-Wandler mit ±1 LSB (Least Significant Bit – niederwertigstes Bit), der mit nur einer Versorgungsspannung auskommt, gefolgt von einem Verstärker ohne die sogenannte „crossover distortion“. Diese Nichtlinearität ist häufig bei konventionellen Rail-to-Rail-Verstärkern zu finden und verschlechtert die Linearität um bis zu 5 LSB.
Die Schaltung in Bild 1 eignet sich durch den niedrigen Energiebedarf von etwa 25 mW bei einer Versorgung von 6 V sehr gut für Anwendungen in der Automatisierungstechnik oder für Batterie betriebene Geräte. In der beschriebenen Schaltung wird ein nicht gepufferter D/A-Wandler (AD5541A) direkt aus einer vorgeschalteten Referenzspannungsquelle (ADR4550) versorgt. Diese 5 V dienen gleichzeitig als Referenzspannung für den D/A-Wandler und als Versorgungsspannung für den Puffer (ADA4500-2).Optional kann der D/A-Wandler mit einer zusätzlichen, geringeren Spannung für die serielle Schnittstelle versorgt werden.
Die Referenz darf mit einer Spannung im Bereich von 5,1 bis 15 V betrieben werden und liefert einen Ausgangsstrom bis zu 10 mA, was bei einem Gesamtstrom von etwa 4 mA mehr als ausreichend ist. Da Referenz und Versorgung des D/A-Wandlers aus derselben Spannung gespeist werden, ist als Puffer ein Rail-to-Rail-Verstärker Pflicht. Für die gegebene Konfiguration mit der 5-V-Referenz ergibt sich eine Spannung von 76,3 µV pro LSB, was 0,0015% des vollen Spannungsbereiches oder 15 ppm entspricht.
Deshalb sollte die Referenz so nahe wie möglich an dem REF-Pin des D/A-Wandlers platziert werden, da 2,5 mm Leiterbahn mit 1 mm Bahnbreite einen Widerstand bei Raumtemperatur von ca. 100 mΩ besitzt. Damit fallen bei 4 mA schon 400 µV ab. Ebenso hat der Verstärker einen Offset von etwa 120 µV. Um diese Anfangsfehler zu beseitigen, sollte die Schaltung kalibriert werden.
Was macht den ADA4500-2 nun zum idealen Treiber für einen D/A-Wandler? Die meisten Rail-to-Rail-Verstärker haben zwei differenzielle N- und P-Transistorpaare, die in der Regel bei etwa 1 V unter der Versorgungsspannung umschalten, was zu einem geringen Spannungssprung führt. Dieser Sprung verursacht bei der Verwendung als DAC-Puffer eine Verschlechterung der Linearität. Dieser Effekt tritt im konkreten Beispiel bei etwa 1,7 V unter der Versorgungsspannung auf und wird in Bild 2 dargestellt.
Der ADA4500-2 kommt mit einem einzigen Transistorpaar am Eingang aus, da er intern eine Ladungspumpe nutzt, um die Versorgungsspannung der Transistoren anzuheben. Damit entfällt das Umschalten zwischen den beiden Paaren und somit auch die dadurch resultierende Änderung im Offset des Verstärkers. Das Ergebnis über die komplette Signalkette ist in Bild 3 dargestellt. Die maximale Nichtlinearität liegt hier unter ±0,4 LSB.
Variationen der Schaltung
Die gezeigte Schaltung ist für Aktualisierungsraten von 1 µs ausgelegt. Eine stromsparendere Version ist mit der Familie ADA4505 möglich, wobei die Bandbreite auf weniger als 50 kHz reduziert wird. Der Strombedarf reduziert sich etwa um den Faktor 100. Für eine bipolare Ausgangsspannung eignet sich der D/A-Wandler AD5542A.
Eine andere Variante ist die Benutzung einer 2,5-V-Referenz, was den Nachteil eines reduzierten Ausgangsspannungsbereiches bedeutet. In diesem Fall wird der Bereich der Ausgangsspannung in den nicht kritischen Bereich des Operationsverstärkers gelegt. Ebenso kann der Operationsverstärker mit einer höheren Spannung (z.B. ±12 V) betrieben werden, um dem Operationsverstärker einen genügend großen Arbeitsbereich zur Verfügung zu stellen.
Abschließend noch ein Wort zum Layout. Um aus der Schaltung die maximal mögliche Genauigkeit zu erhalten, muss ein analoges und ein digitales Massepotenzial verwendet werden, die am D/A-Wandler zusammengeführt werden.
Alle Bypass-Kondensatoren sollten dicht an den entsprechenden Versorgungsanschlüssen der Bauteile positioniert werden. Die Serienwiderstände und -induktivitäten der Keramikkondensatoren sollten gering sein, um die Transienten durch geringe Impedanz zur Masse zu minimieren.
* Thomas Tzscheetzsch arbeitet als Senior Field Application Engineer bei Analog Devices in München.
(ID:42762572)